当期目录
2026, 15(2): 387-408.
摘要:
深度学习虽已成为合成孔径雷达(SAR)图像目标检测领域主流方法,但其性能高度依赖于大规模标注数据集。在测试不同分布的SAR数据时,模型的检测性能会出现一定程度下降,难以直接迁移应用,且人工标注成本高昂。针对此瓶颈,学术界开始探索基于多源信息的跨域学习策略,通过整合不同来源(传感器)的光学遥感图像或异源SAR图像等先验信息,辅助检测模型实现跨域知识迁移。该文聚焦深度学习框架下的跨域学习技术,系统梳理该领域最新研究进展,分析该领域的核心问题,从方法论层面分析现有技术的核心优势与适用场景,并基于技术演进规律提出未来发展方向,旨在为提升SAR图像目标检测的泛化能力提供理论支撑与方法论参考。 深度学习虽已成为合成孔径雷达(SAR)图像目标检测领域主流方法,但其性能高度依赖于大规模标注数据集。在测试不同分布的SAR数据时,模型的检测性能会出现一定程度下降,难以直接迁移应用,且人工标注成本高昂。针对此瓶颈,学术界开始探索基于多源信息的跨域学习策略,通过整合不同来源(传感器)的光学遥感图像或异源SAR图像等先验信息,辅助检测模型实现跨域知识迁移。该文聚焦深度学习框架下的跨域学习技术,系统梳理该领域最新研究进展,分析该领域的核心问题,从方法论层面分析现有技术的核心优势与适用场景,并基于技术演进规律提出未来发展方向,旨在为提升SAR图像目标检测的泛化能力提供理论支撑与方法论参考。
深度学习虽已成为合成孔径雷达(SAR)图像目标检测领域主流方法,但其性能高度依赖于大规模标注数据集。在测试不同分布的SAR数据时,模型的检测性能会出现一定程度下降,难以直接迁移应用,且人工标注成本高昂。针对此瓶颈,学术界开始探索基于多源信息的跨域学习策略,通过整合不同来源(传感器)的光学遥感图像或异源SAR图像等先验信息,辅助检测模型实现跨域知识迁移。该文聚焦深度学习框架下的跨域学习技术,系统梳理该领域最新研究进展,分析该领域的核心问题,从方法论层面分析现有技术的核心优势与适用场景,并基于技术演进规律提出未来发展方向,旨在为提升SAR图像目标检测的泛化能力提供理论支撑与方法论参考。 深度学习虽已成为合成孔径雷达(SAR)图像目标检测领域主流方法,但其性能高度依赖于大规模标注数据集。在测试不同分布的SAR数据时,模型的检测性能会出现一定程度下降,难以直接迁移应用,且人工标注成本高昂。针对此瓶颈,学术界开始探索基于多源信息的跨域学习策略,通过整合不同来源(传感器)的光学遥感图像或异源SAR图像等先验信息,辅助检测模型实现跨域知识迁移。该文聚焦深度学习框架下的跨域学习技术,系统梳理该领域最新研究进展,分析该领域的核心问题,从方法论层面分析现有技术的核心优势与适用场景,并基于技术演进规律提出未来发展方向,旨在为提升SAR图像目标检测的泛化能力提供理论支撑与方法论参考。
2026, 15(2): 409-440.
摘要:
合成孔径雷达(SAR)在军事和民用领域应用广泛,SAR图像目标智能解译是SAR应用的重要组成部分。视觉语言模型在SAR目标解译过程中发挥了关键作用,通过引入自然语言理解有效弥补了SAR目标特性差异大和高质量标注样本稀缺的挑战,实现了从纯视觉解译到目标语义理解的发展。该文结合团队在SAR目标解译理论、算法及应用等方面的长期研究积累,对基于视觉语言的SAR图像目标智能解译进行了全面回顾和综述,深入分析了现有挑战和任务并总结了研究现状,汇总整理了公开数据集,系统梳理了从特定任务的视觉语言模型到对比式、对话式和生成式视觉语言模型和基础模型的发展历程,最后探讨了该领域的最新挑战与展望。 合成孔径雷达(SAR)在军事和民用领域应用广泛,SAR图像目标智能解译是SAR应用的重要组成部分。视觉语言模型在SAR目标解译过程中发挥了关键作用,通过引入自然语言理解有效弥补了SAR目标特性差异大和高质量标注样本稀缺的挑战,实现了从纯视觉解译到目标语义理解的发展。该文结合团队在SAR目标解译理论、算法及应用等方面的长期研究积累,对基于视觉语言的SAR图像目标智能解译进行了全面回顾和综述,深入分析了现有挑战和任务并总结了研究现状,汇总整理了公开数据集,系统梳理了从特定任务的视觉语言模型到对比式、对话式和生成式视觉语言模型和基础模型的发展历程,最后探讨了该领域的最新挑战与展望。
合成孔径雷达(SAR)在军事和民用领域应用广泛,SAR图像目标智能解译是SAR应用的重要组成部分。视觉语言模型在SAR目标解译过程中发挥了关键作用,通过引入自然语言理解有效弥补了SAR目标特性差异大和高质量标注样本稀缺的挑战,实现了从纯视觉解译到目标语义理解的发展。该文结合团队在SAR目标解译理论、算法及应用等方面的长期研究积累,对基于视觉语言的SAR图像目标智能解译进行了全面回顾和综述,深入分析了现有挑战和任务并总结了研究现状,汇总整理了公开数据集,系统梳理了从特定任务的视觉语言模型到对比式、对话式和生成式视觉语言模型和基础模型的发展历程,最后探讨了该领域的最新挑战与展望。 合成孔径雷达(SAR)在军事和民用领域应用广泛,SAR图像目标智能解译是SAR应用的重要组成部分。视觉语言模型在SAR目标解译过程中发挥了关键作用,通过引入自然语言理解有效弥补了SAR目标特性差异大和高质量标注样本稀缺的挑战,实现了从纯视觉解译到目标语义理解的发展。该文结合团队在SAR目标解译理论、算法及应用等方面的长期研究积累,对基于视觉语言的SAR图像目标智能解译进行了全面回顾和综述,深入分析了现有挑战和任务并总结了研究现状,汇总整理了公开数据集,系统梳理了从特定任务的视觉语言模型到对比式、对话式和生成式视觉语言模型和基础模型的发展历程,最后探讨了该领域的最新挑战与展望。
2026, 15(2): 441-462.
摘要:
合成孔径雷达(SAR)作为一种主动微波遥感系统,具有“全天时、全天候”的观测能力,在灾害监测、城市管理及军事侦察等领域发挥着重要应用价值。尽管深度学习技术已推动SAR图像解译取得了显著进展,但现有目标识别与检测方法多聚焦于局部特征提取与单一目标判别,难以全面刻画复杂场景的整体语义结构与多目标关系,且解译流程仍高度依赖专业人员,自动化水平有限。SAR图像描述旨在将视觉信息转化为自然语言,是从“感知目标”向“认知场景”跨越的关键技术,对于提升SAR图像解译的自动化与智能化水平具有重要意义。然而,SAR图像固有的相干斑噪声干扰、纹理细节匮乏、语义鸿沟显著进一步加剧了跨模态理解的难度。针对上述问题,该文提出一种基于空间-频率感知的SAR图像描述方法(DGS-CapNet)。首先,构建空间-频域感知模块,利用离散余弦变换(DCT)掩码注意力机制对频谱成分加权以抑制噪声并强化结构特征,同时结合Gabor多尺度纹理增强模块提升对方向与边缘细节的感知能力;其次,设计跨模态语义增强损失函数,通过双向对比损失与最大互信息损失,有效缩减视觉特征与自然语言间的语义鸿沟。此外,我们还构建了包含72400 条高质量图文对的大规模细粒度SAR图像描述数据集FSAR-Cap。实验结果表明,该方法在SARLANG和FSAR-Cap数据集上的CIDEr指标分别达到151.00和95.14。定性分析表明,该模型有效抑制了幻觉,并准确捕捉了细粒度的空间纹理细节,显著优于主流方法。
合成孔径雷达(SAR)作为一种主动微波遥感系统,具有“全天时、全天候”的观测能力,在灾害监测、城市管理及军事侦察等领域发挥着重要应用价值。尽管深度学习技术已推动SAR图像解译取得了显著进展,但现有目标识别与检测方法多聚焦于局部特征提取与单一目标判别,难以全面刻画复杂场景的整体语义结构与多目标关系,且解译流程仍高度依赖专业人员,自动化水平有限。SAR图像描述旨在将视觉信息转化为自然语言,是从“感知目标”向“认知场景”跨越的关键技术,对于提升SAR图像解译的自动化与智能化水平具有重要意义。然而,SAR图像固有的相干斑噪声干扰、纹理细节匮乏、语义鸿沟显著进一步加剧了跨模态理解的难度。针对上述问题,该文提出一种基于空间-频率感知的SAR图像描述方法(DGS-CapNet)。首先,构建空间-频域感知模块,利用离散余弦变换(DCT)掩码注意力机制对频谱成分加权以抑制噪声并强化结构特征,同时结合Gabor多尺度纹理增强模块提升对方向与边缘细节的感知能力;其次,设计跨模态语义增强损失函数,通过双向对比损失与最大互信息损失,有效缩减视觉特征与自然语言间的语义鸿沟。此外,我们还构建了包含72400 条高质量图文对的大规模细粒度SAR图像描述数据集FSAR-Cap。实验结果表明,该方法在SARLANG和FSAR-Cap数据集上的CIDEr指标分别达到151.00和95.14。定性分析表明,该模型有效抑制了幻觉,并准确捕捉了细粒度的空间纹理细节,显著优于主流方法。
合成孔径雷达(SAR)作为一种主动微波遥感系统,具有“全天时、全天候”的观测能力,在灾害监测、城市管理及军事侦察等领域发挥着重要应用价值。尽管深度学习技术已推动SAR图像解译取得了显著进展,但现有目标识别与检测方法多聚焦于局部特征提取与单一目标判别,难以全面刻画复杂场景的整体语义结构与多目标关系,且解译流程仍高度依赖专业人员,自动化水平有限。SAR图像描述旨在将视觉信息转化为自然语言,是从“感知目标”向“认知场景”跨越的关键技术,对于提升SAR图像解译的自动化与智能化水平具有重要意义。然而,SAR图像固有的相干斑噪声干扰、纹理细节匮乏、语义鸿沟显著进一步加剧了跨模态理解的难度。针对上述问题,该文提出一种基于空间-频率感知的SAR图像描述方法(DGS-CapNet)。首先,构建空间-频域感知模块,利用离散余弦变换(DCT)掩码注意力机制对频谱成分加权以抑制噪声并强化结构特征,同时结合Gabor多尺度纹理增强模块提升对方向与边缘细节的感知能力;其次,设计跨模态语义增强损失函数,通过双向对比损失与最大互信息损失,有效缩减视觉特征与自然语言间的语义鸿沟。此外,我们还构建了包含
2026, 15(2): 463-478.
摘要:
成像几何差异是引起SAR图像特征相对畸变的主要原因,进而导致SAR图像的匹配难度骤增。以仿真SAR图像作为参考图可以从根本上消除因成像几何差异造成的图像特征相对畸变,然而实测SAR图像与仿真SAR图像仍然会存在散射和噪声方面的差异,且现有的匹配算法基本采用对称式关键点检测及描述符匹配,因此匹配点的数量和精度仍然有待提升。针对上述问题,该文根据实测和仿真SAR图像的局部统计特征提出了非对称式的局部拟合一致性相似度度量准则,并基于该相似度设计了机载SAR图像与仿真SAR图像的粗匹配和精匹配方法,在此基础上引入地形特征提高关键点检测的多样性,最终实现实测机载SAR图像与仿真SAR图像的鲁棒匹配。实验结果表明,在不同噪声程度下,基于局部拟合一致性度量准则设计匹配方法具备更强的鲁棒性和准确性,在匹配精度等多方面指标上均显著优于现有主流算法。 成像几何差异是引起SAR图像特征相对畸变的主要原因,进而导致SAR图像的匹配难度骤增。以仿真SAR图像作为参考图可以从根本上消除因成像几何差异造成的图像特征相对畸变,然而实测SAR图像与仿真SAR图像仍然会存在散射和噪声方面的差异,且现有的匹配算法基本采用对称式关键点检测及描述符匹配,因此匹配点的数量和精度仍然有待提升。针对上述问题,该文根据实测和仿真SAR图像的局部统计特征提出了非对称式的局部拟合一致性相似度度量准则,并基于该相似度设计了机载SAR图像与仿真SAR图像的粗匹配和精匹配方法,在此基础上引入地形特征提高关键点检测的多样性,最终实现实测机载SAR图像与仿真SAR图像的鲁棒匹配。实验结果表明,在不同噪声程度下,基于局部拟合一致性度量准则设计匹配方法具备更强的鲁棒性和准确性,在匹配精度等多方面指标上均显著优于现有主流算法。
成像几何差异是引起SAR图像特征相对畸变的主要原因,进而导致SAR图像的匹配难度骤增。以仿真SAR图像作为参考图可以从根本上消除因成像几何差异造成的图像特征相对畸变,然而实测SAR图像与仿真SAR图像仍然会存在散射和噪声方面的差异,且现有的匹配算法基本采用对称式关键点检测及描述符匹配,因此匹配点的数量和精度仍然有待提升。针对上述问题,该文根据实测和仿真SAR图像的局部统计特征提出了非对称式的局部拟合一致性相似度度量准则,并基于该相似度设计了机载SAR图像与仿真SAR图像的粗匹配和精匹配方法,在此基础上引入地形特征提高关键点检测的多样性,最终实现实测机载SAR图像与仿真SAR图像的鲁棒匹配。实验结果表明,在不同噪声程度下,基于局部拟合一致性度量准则设计匹配方法具备更强的鲁棒性和准确性,在匹配精度等多方面指标上均显著优于现有主流算法。 成像几何差异是引起SAR图像特征相对畸变的主要原因,进而导致SAR图像的匹配难度骤增。以仿真SAR图像作为参考图可以从根本上消除因成像几何差异造成的图像特征相对畸变,然而实测SAR图像与仿真SAR图像仍然会存在散射和噪声方面的差异,且现有的匹配算法基本采用对称式关键点检测及描述符匹配,因此匹配点的数量和精度仍然有待提升。针对上述问题,该文根据实测和仿真SAR图像的局部统计特征提出了非对称式的局部拟合一致性相似度度量准则,并基于该相似度设计了机载SAR图像与仿真SAR图像的粗匹配和精匹配方法,在此基础上引入地形特征提高关键点检测的多样性,最终实现实测机载SAR图像与仿真SAR图像的鲁棒匹配。实验结果表明,在不同噪声程度下,基于局部拟合一致性度量准则设计匹配方法具备更强的鲁棒性和准确性,在匹配精度等多方面指标上均显著优于现有主流算法。
2026, 15(2): 479-502.
摘要:
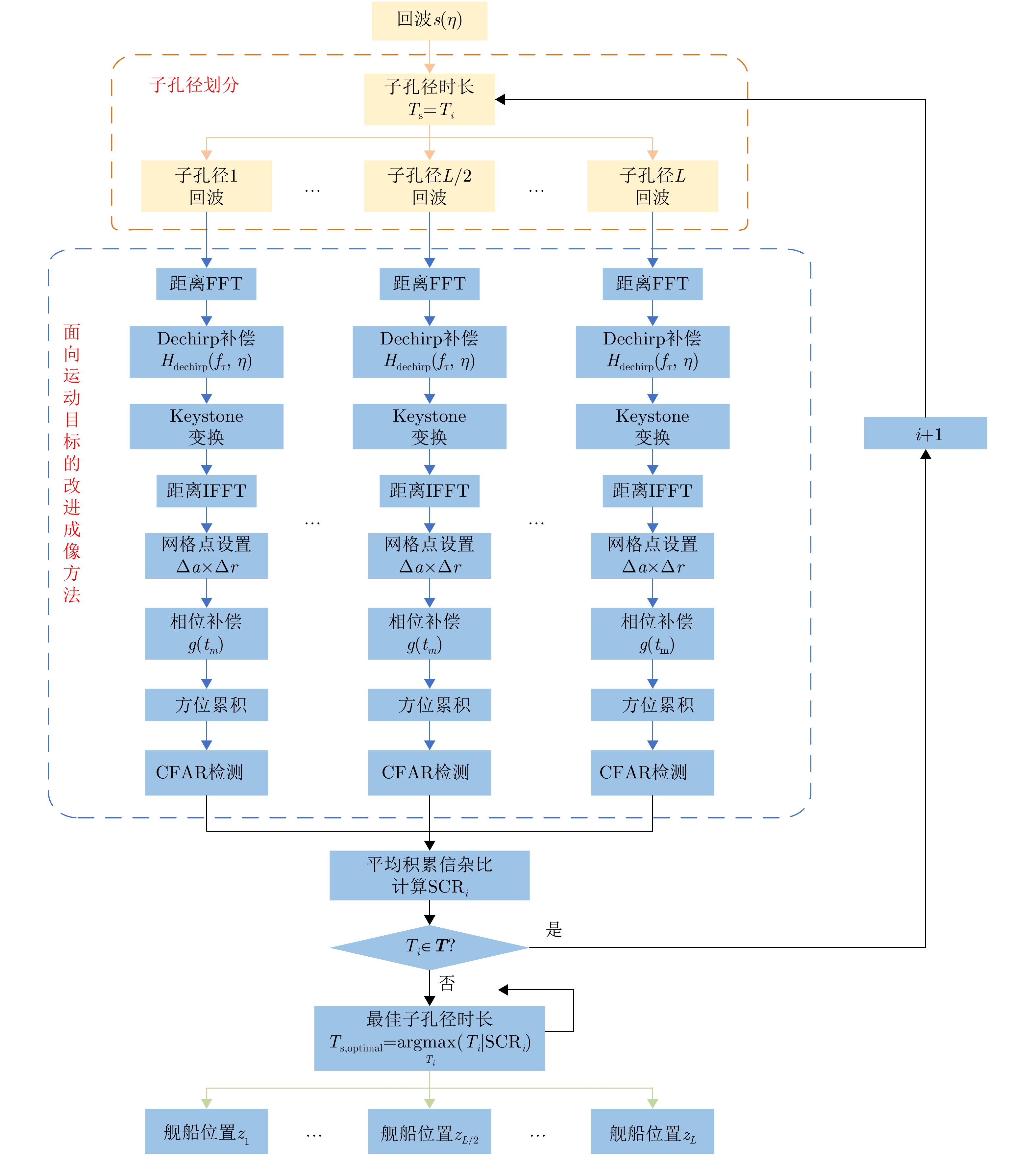
针对视频合成孔径雷达(Video SAR)动目标阴影跟踪任务中面临的强相干斑噪声、显著非刚性形变及有监督训练样本稀缺等挑战,该文提出一种融合物理感知频空注意力与运动学约束的半监督跟踪方法。在检测阶段,构建基于UniMatchV2架构改进的半监督特征增强网络,通过在解码器高层特征嵌入所设计的物理感知混合频空注意力(PA-HSSA)模块,利用其频域分支实现对特征域宽带高频干扰的全局抑制,并借助空域分支对阴影几何结构进行局部锚定,同时引入动态权重生成器以自适应融合双域特征,从而在极低标注率条件下生成高质量的预测掩码。在跟踪阶段,提出一种面向半监督不确定性的时空关联框架,首先基于线性高斯状态空间模型(LGSSM)构建运动学先验波门以平滑检测结果的边缘抖动,进而设计融合运动学残差与几何一致性约束的多维代价矩阵,有效缓解因目标机动与形变引起的关联模糊问题。基于桑迪亚国家实验室(SNL)实测数据的实验结果表明,在仅使用1/32有标签数据的情况下,所提方法的多目标跟踪准确率(MOTA)达到64.19%,较基准方法提升6.73%,显著提升了强杂波背景下弱小阴影目标的稳健跟踪性能。 针对视频合成孔径雷达(Video SAR)动目标阴影跟踪任务中面临的强相干斑噪声、显著非刚性形变及有监督训练样本稀缺等挑战,该文提出一种融合物理感知频空注意力与运动学约束的半监督跟踪方法。在检测阶段,构建基于UniMatchV2架构改进的半监督特征增强网络,通过在解码器高层特征嵌入所设计的物理感知混合频空注意力(PA-HSSA)模块,利用其频域分支实现对特征域宽带高频干扰的全局抑制,并借助空域分支对阴影几何结构进行局部锚定,同时引入动态权重生成器以自适应融合双域特征,从而在极低标注率条件下生成高质量的预测掩码。在跟踪阶段,提出一种面向半监督不确定性的时空关联框架,首先基于线性高斯状态空间模型(LGSSM)构建运动学先验波门以平滑检测结果的边缘抖动,进而设计融合运动学残差与几何一致性约束的多维代价矩阵,有效缓解因目标机动与形变引起的关联模糊问题。基于桑迪亚国家实验室(SNL)实测数据的实验结果表明,在仅使用1/32有标签数据的情况下,所提方法的多目标跟踪准确率(MOTA)达到64.19%,较基准方法提升6.73%,显著提升了强杂波背景下弱小阴影目标的稳健跟踪性能。
针对视频合成孔径雷达(Video SAR)动目标阴影跟踪任务中面临的强相干斑噪声、显著非刚性形变及有监督训练样本稀缺等挑战,该文提出一种融合物理感知频空注意力与运动学约束的半监督跟踪方法。在检测阶段,构建基于UniMatchV2架构改进的半监督特征增强网络,通过在解码器高层特征嵌入所设计的物理感知混合频空注意力(PA-HSSA)模块,利用其频域分支实现对特征域宽带高频干扰的全局抑制,并借助空域分支对阴影几何结构进行局部锚定,同时引入动态权重生成器以自适应融合双域特征,从而在极低标注率条件下生成高质量的预测掩码。在跟踪阶段,提出一种面向半监督不确定性的时空关联框架,首先基于线性高斯状态空间模型(LGSSM)构建运动学先验波门以平滑检测结果的边缘抖动,进而设计融合运动学残差与几何一致性约束的多维代价矩阵,有效缓解因目标机动与形变引起的关联模糊问题。基于桑迪亚国家实验室(SNL)实测数据的实验结果表明,在仅使用1/32有标签数据的情况下,所提方法的多目标跟踪准确率(MOTA)达到64.19%,较基准方法提升6.73%,显著提升了强杂波背景下弱小阴影目标的稳健跟踪性能。 针对视频合成孔径雷达(Video SAR)动目标阴影跟踪任务中面临的强相干斑噪声、显著非刚性形变及有监督训练样本稀缺等挑战,该文提出一种融合物理感知频空注意力与运动学约束的半监督跟踪方法。在检测阶段,构建基于UniMatchV2架构改进的半监督特征增强网络,通过在解码器高层特征嵌入所设计的物理感知混合频空注意力(PA-HSSA)模块,利用其频域分支实现对特征域宽带高频干扰的全局抑制,并借助空域分支对阴影几何结构进行局部锚定,同时引入动态权重生成器以自适应融合双域特征,从而在极低标注率条件下生成高质量的预测掩码。在跟踪阶段,提出一种面向半监督不确定性的时空关联框架,首先基于线性高斯状态空间模型(LGSSM)构建运动学先验波门以平滑检测结果的边缘抖动,进而设计融合运动学残差与几何一致性约束的多维代价矩阵,有效缓解因目标机动与形变引起的关联模糊问题。基于桑迪亚国家实验室(SNL)实测数据的实验结果表明,在仅使用1/32有标签数据的情况下,所提方法的多目标跟踪准确率(MOTA)达到64.19%,较基准方法提升6.73%,显著提升了强杂波背景下弱小阴影目标的稳健跟踪性能。
2026, 15(2): 503-522.
摘要:
合成孔径雷达(SAR)具备全天时全天候的海上监视能力。在距离压缩域(RCD)直接进行舰船目标检测,可规避计算密集的成像步骤(如距离徙动校正与方位压缩),从而显著提升处理效率,适用于近实时或实时处理场景。然而,现有检测方法存在固有局限:一方面,传统恒虚警率(CFAR)检测器依赖于固定统计模型,在复杂海杂波环境下表现不佳;另一方面,深度学习方法普遍存在依赖已标注数据、解释性弱以及相位信息利用不充分等问题。为此,该文提出了一种基于自监督强化学习的SAR距离压缩域舰船目标检测框架,通过融合雷达电磁散射模型与深度强化学习,在提升检测性能的同时增强模型的解释性与泛化能力。该框架具有以下特点:(1)引入统计模型约束的奖励信号生成机制,实现了无须人工标注的自监督学习;(2)设计双模态特征融合模块,能够联合表征幅度与相位信息,有效保留舰船的多普勒特征;(3)提出轻量化的智能体模块,集成轻量化Q网络、自适应特征增强模块和鉴别器网络,在降低计算复杂度的同时满足实时处理需求,并借助对抗性训练增强模型的鲁棒性。实验结果表明,所提方法在近20 k×20 k像素的大场景SAR距离压缩域数据上的平均推理时间仅为31.75 s,计算量仅为二维卷积神经网络的23.81%。在复数RCD数据集上,该方法的F1分数与召回率分别达到50.72%和54.28%,相较于主流自监督检测方法提升了8.76%和10.45%。该研究首次将强化学习引入SAR距离压缩域舰船检测,通过信号模型与数据驱动学习的结合,为实现稳健的海上监视提供了新思路。 合成孔径雷达(SAR)具备全天时全天候的海上监视能力。在距离压缩域(RCD)直接进行舰船目标检测,可规避计算密集的成像步骤(如距离徙动校正与方位压缩),从而显著提升处理效率,适用于近实时或实时处理场景。然而,现有检测方法存在固有局限:一方面,传统恒虚警率(CFAR)检测器依赖于固定统计模型,在复杂海杂波环境下表现不佳;另一方面,深度学习方法普遍存在依赖已标注数据、解释性弱以及相位信息利用不充分等问题。为此,该文提出了一种基于自监督强化学习的SAR距离压缩域舰船目标检测框架,通过融合雷达电磁散射模型与深度强化学习,在提升检测性能的同时增强模型的解释性与泛化能力。该框架具有以下特点:(1)引入统计模型约束的奖励信号生成机制,实现了无须人工标注的自监督学习;(2)设计双模态特征融合模块,能够联合表征幅度与相位信息,有效保留舰船的多普勒特征;(3)提出轻量化的智能体模块,集成轻量化Q网络、自适应特征增强模块和鉴别器网络,在降低计算复杂度的同时满足实时处理需求,并借助对抗性训练增强模型的鲁棒性。实验结果表明,所提方法在近20 k×20 k像素的大场景SAR距离压缩域数据上的平均推理时间仅为31.75 s,计算量仅为二维卷积神经网络的23.81%。在复数RCD数据集上,该方法的F1分数与召回率分别达到50.72%和54.28%,相较于主流自监督检测方法提升了8.76%和10.45%。该研究首次将强化学习引入SAR距离压缩域舰船检测,通过信号模型与数据驱动学习的结合,为实现稳健的海上监视提供了新思路。
合成孔径雷达(SAR)具备全天时全天候的海上监视能力。在距离压缩域(RCD)直接进行舰船目标检测,可规避计算密集的成像步骤(如距离徙动校正与方位压缩),从而显著提升处理效率,适用于近实时或实时处理场景。然而,现有检测方法存在固有局限:一方面,传统恒虚警率(CFAR)检测器依赖于固定统计模型,在复杂海杂波环境下表现不佳;另一方面,深度学习方法普遍存在依赖已标注数据、解释性弱以及相位信息利用不充分等问题。为此,该文提出了一种基于自监督强化学习的SAR距离压缩域舰船目标检测框架,通过融合雷达电磁散射模型与深度强化学习,在提升检测性能的同时增强模型的解释性与泛化能力。该框架具有以下特点:(1)引入统计模型约束的奖励信号生成机制,实现了无须人工标注的自监督学习;(2)设计双模态特征融合模块,能够联合表征幅度与相位信息,有效保留舰船的多普勒特征;(3)提出轻量化的智能体模块,集成轻量化Q网络、自适应特征增强模块和鉴别器网络,在降低计算复杂度的同时满足实时处理需求,并借助对抗性训练增强模型的鲁棒性。实验结果表明,所提方法在近20 k×20 k像素的大场景SAR距离压缩域数据上的平均推理时间仅为31.75 s,计算量仅为二维卷积神经网络的23.81%。在复数RCD数据集上,该方法的F1分数与召回率分别达到50.72%和54.28%,相较于主流自监督检测方法提升了8.76%和10.45%。该研究首次将强化学习引入SAR距离压缩域舰船检测,通过信号模型与数据驱动学习的结合,为实现稳健的海上监视提供了新思路。 合成孔径雷达(SAR)具备全天时全天候的海上监视能力。在距离压缩域(RCD)直接进行舰船目标检测,可规避计算密集的成像步骤(如距离徙动校正与方位压缩),从而显著提升处理效率,适用于近实时或实时处理场景。然而,现有检测方法存在固有局限:一方面,传统恒虚警率(CFAR)检测器依赖于固定统计模型,在复杂海杂波环境下表现不佳;另一方面,深度学习方法普遍存在依赖已标注数据、解释性弱以及相位信息利用不充分等问题。为此,该文提出了一种基于自监督强化学习的SAR距离压缩域舰船目标检测框架,通过融合雷达电磁散射模型与深度强化学习,在提升检测性能的同时增强模型的解释性与泛化能力。该框架具有以下特点:(1)引入统计模型约束的奖励信号生成机制,实现了无须人工标注的自监督学习;(2)设计双模态特征融合模块,能够联合表征幅度与相位信息,有效保留舰船的多普勒特征;(3)提出轻量化的智能体模块,集成轻量化Q网络、自适应特征增强模块和鉴别器网络,在降低计算复杂度的同时满足实时处理需求,并借助对抗性训练增强模型的鲁棒性。实验结果表明,所提方法在近20 k×20 k像素的大场景SAR距离压缩域数据上的平均推理时间仅为31.75 s,计算量仅为二维卷积神经网络的23.81%。在复数RCD数据集上,该方法的F1分数与召回率分别达到50.72%和54.28%,相较于主流自监督检测方法提升了8.76%和10.45%。该研究首次将强化学习引入SAR距离压缩域舰船检测,通过信号模型与数据驱动学习的结合,为实现稳健的海上监视提供了新思路。
2026, 15(2): 523-542.
摘要:
盐湖蕴藏丰富的钾锂矿产资源,开采方法为盐田析盐法:盐湖卤水依次转入钠盐田和钾盐田,分别析出钠、钾盐。盐田类型判别是预估盐矿产量、确保高效开采的关键。不同类型的盐田在析盐速度上存在差异,导致在多时相极化合成孔径雷达(SAR)数据中散射强度变化程度不同,因此该文提出了基于多时相极化SAR的盐田区域分类方法。首先,为解决长时间周期内盐田散射特性变化难以准确表征的问题,该文提出了一个新的多时相极化特征,即主散射时间熵。从极化协方差矩阵中提取目标主散射机制,基于主散射机制计算任意两时间极化SAR图像之间时间相关性并构建时间相关矩阵,通过对角化操作从时间相关矩阵中获取地物在时间序列中主要的变化方向和强度,并借鉴熵的概念衡量变化强度情况,对地物的累积变化进行准确表征。其次,该文证明主散射时间熵服从高斯分布,据此提出了基于Chernoff距离的分类器,该分类器利用Chernoff距离比较超像素内主散射时间熵概率分布的相似性来实现分类。该方法在察尔汗盐湖和死海盐湖哨兵1号数据集上分别取得了84.13%和86.13%准确率。相比于现有的时序极化SAR方法,精度提升了10%,分类结果的空间一致性和噪声鲁棒性等方面也优于其他方法。 盐湖蕴藏丰富的钾锂矿产资源,开采方法为盐田析盐法:盐湖卤水依次转入钠盐田和钾盐田,分别析出钠、钾盐。盐田类型判别是预估盐矿产量、确保高效开采的关键。不同类型的盐田在析盐速度上存在差异,导致在多时相极化合成孔径雷达(SAR)数据中散射强度变化程度不同,因此该文提出了基于多时相极化SAR的盐田区域分类方法。首先,为解决长时间周期内盐田散射特性变化难以准确表征的问题,该文提出了一个新的多时相极化特征,即主散射时间熵。从极化协方差矩阵中提取目标主散射机制,基于主散射机制计算任意两时间极化SAR图像之间时间相关性并构建时间相关矩阵,通过对角化操作从时间相关矩阵中获取地物在时间序列中主要的变化方向和强度,并借鉴熵的概念衡量变化强度情况,对地物的累积变化进行准确表征。其次,该文证明主散射时间熵服从高斯分布,据此提出了基于Chernoff距离的分类器,该分类器利用Chernoff距离比较超像素内主散射时间熵概率分布的相似性来实现分类。该方法在察尔汗盐湖和死海盐湖哨兵1号数据集上分别取得了84.13%和86.13%准确率。相比于现有的时序极化SAR方法,精度提升了10%,分类结果的空间一致性和噪声鲁棒性等方面也优于其他方法。
盐湖蕴藏丰富的钾锂矿产资源,开采方法为盐田析盐法:盐湖卤水依次转入钠盐田和钾盐田,分别析出钠、钾盐。盐田类型判别是预估盐矿产量、确保高效开采的关键。不同类型的盐田在析盐速度上存在差异,导致在多时相极化合成孔径雷达(SAR)数据中散射强度变化程度不同,因此该文提出了基于多时相极化SAR的盐田区域分类方法。首先,为解决长时间周期内盐田散射特性变化难以准确表征的问题,该文提出了一个新的多时相极化特征,即主散射时间熵。从极化协方差矩阵中提取目标主散射机制,基于主散射机制计算任意两时间极化SAR图像之间时间相关性并构建时间相关矩阵,通过对角化操作从时间相关矩阵中获取地物在时间序列中主要的变化方向和强度,并借鉴熵的概念衡量变化强度情况,对地物的累积变化进行准确表征。其次,该文证明主散射时间熵服从高斯分布,据此提出了基于Chernoff距离的分类器,该分类器利用Chernoff距离比较超像素内主散射时间熵概率分布的相似性来实现分类。该方法在察尔汗盐湖和死海盐湖哨兵1号数据集上分别取得了84.13%和86.13%准确率。相比于现有的时序极化SAR方法,精度提升了10%,分类结果的空间一致性和噪声鲁棒性等方面也优于其他方法。 盐湖蕴藏丰富的钾锂矿产资源,开采方法为盐田析盐法:盐湖卤水依次转入钠盐田和钾盐田,分别析出钠、钾盐。盐田类型判别是预估盐矿产量、确保高效开采的关键。不同类型的盐田在析盐速度上存在差异,导致在多时相极化合成孔径雷达(SAR)数据中散射强度变化程度不同,因此该文提出了基于多时相极化SAR的盐田区域分类方法。首先,为解决长时间周期内盐田散射特性变化难以准确表征的问题,该文提出了一个新的多时相极化特征,即主散射时间熵。从极化协方差矩阵中提取目标主散射机制,基于主散射机制计算任意两时间极化SAR图像之间时间相关性并构建时间相关矩阵,通过对角化操作从时间相关矩阵中获取地物在时间序列中主要的变化方向和强度,并借鉴熵的概念衡量变化强度情况,对地物的累积变化进行准确表征。其次,该文证明主散射时间熵服从高斯分布,据此提出了基于Chernoff距离的分类器,该分类器利用Chernoff距离比较超像素内主散射时间熵概率分布的相似性来实现分类。该方法在察尔汗盐湖和死海盐湖哨兵1号数据集上分别取得了84.13%和86.13%准确率。相比于现有的时序极化SAR方法,精度提升了10%,分类结果的空间一致性和噪声鲁棒性等方面也优于其他方法。
2026, 15(2): 543-562.
摘要:
合理利用SAR对抗样本可以使得特定目标在智能探测技术下实现遥感隐身,从而避免被敌方探测或识别。数字域的SAR对抗方法仅在图像域进行攻击,缺乏物理可实现性,现有物理域对抗方法通过在目标周围布置角反射器、超表面,借助电磁计算模拟对抗样本,但由于散射估计精度低,实际保护效能受限。为解决上述问题,该文将SAR有源干扰技术与对抗攻击方法相结合,提出了基于有源干扰机的SAR智能识别对抗方法,在信号域扰动目标回波信号以生成对抗样本。首先,选择基于余弦幅度加权的多相位分段调制干扰技术,通过扰动分量的设计,实现对抗扰动信号的参数化控制;然后,基于SAR成像链路,将有源干扰机生成的对抗扰动信号与目标的回波信号融合,经成像处理得到具有物理意义的SAR对抗样本;最后,引入差分进化算法,动态调整多相位分段调制干扰的能量分布与空间覆盖范围等参数,进而优化SAR对抗样本,在干扰强度较小的情况下取得最佳攻击成功率。实验结果表明,所提方法在MSTAR数据集上实现平均90.88%的攻击成功率,并对5种SAR ATR模型具有较强的可转移性,其中最高可达75.57%。该方法实现了更具物理可实现性的对抗样本生成,为遥感探测中特定目标的安全防护开辟新的解决思路,并为真实场景下有源干扰信号的应用提供智能化指导。 合理利用SAR对抗样本可以使得特定目标在智能探测技术下实现遥感隐身,从而避免被敌方探测或识别。数字域的SAR对抗方法仅在图像域进行攻击,缺乏物理可实现性,现有物理域对抗方法通过在目标周围布置角反射器、超表面,借助电磁计算模拟对抗样本,但由于散射估计精度低,实际保护效能受限。为解决上述问题,该文将SAR有源干扰技术与对抗攻击方法相结合,提出了基于有源干扰机的SAR智能识别对抗方法,在信号域扰动目标回波信号以生成对抗样本。首先,选择基于余弦幅度加权的多相位分段调制干扰技术,通过扰动分量的设计,实现对抗扰动信号的参数化控制;然后,基于SAR成像链路,将有源干扰机生成的对抗扰动信号与目标的回波信号融合,经成像处理得到具有物理意义的SAR对抗样本;最后,引入差分进化算法,动态调整多相位分段调制干扰的能量分布与空间覆盖范围等参数,进而优化SAR对抗样本,在干扰强度较小的情况下取得最佳攻击成功率。实验结果表明,所提方法在MSTAR数据集上实现平均90.88%的攻击成功率,并对5种SAR ATR模型具有较强的可转移性,其中最高可达75.57%。该方法实现了更具物理可实现性的对抗样本生成,为遥感探测中特定目标的安全防护开辟新的解决思路,并为真实场景下有源干扰信号的应用提供智能化指导。
合理利用SAR对抗样本可以使得特定目标在智能探测技术下实现遥感隐身,从而避免被敌方探测或识别。数字域的SAR对抗方法仅在图像域进行攻击,缺乏物理可实现性,现有物理域对抗方法通过在目标周围布置角反射器、超表面,借助电磁计算模拟对抗样本,但由于散射估计精度低,实际保护效能受限。为解决上述问题,该文将SAR有源干扰技术与对抗攻击方法相结合,提出了基于有源干扰机的SAR智能识别对抗方法,在信号域扰动目标回波信号以生成对抗样本。首先,选择基于余弦幅度加权的多相位分段调制干扰技术,通过扰动分量的设计,实现对抗扰动信号的参数化控制;然后,基于SAR成像链路,将有源干扰机生成的对抗扰动信号与目标的回波信号融合,经成像处理得到具有物理意义的SAR对抗样本;最后,引入差分进化算法,动态调整多相位分段调制干扰的能量分布与空间覆盖范围等参数,进而优化SAR对抗样本,在干扰强度较小的情况下取得最佳攻击成功率。实验结果表明,所提方法在MSTAR数据集上实现平均90.88%的攻击成功率,并对5种SAR ATR模型具有较强的可转移性,其中最高可达75.57%。该方法实现了更具物理可实现性的对抗样本生成,为遥感探测中特定目标的安全防护开辟新的解决思路,并为真实场景下有源干扰信号的应用提供智能化指导。 合理利用SAR对抗样本可以使得特定目标在智能探测技术下实现遥感隐身,从而避免被敌方探测或识别。数字域的SAR对抗方法仅在图像域进行攻击,缺乏物理可实现性,现有物理域对抗方法通过在目标周围布置角反射器、超表面,借助电磁计算模拟对抗样本,但由于散射估计精度低,实际保护效能受限。为解决上述问题,该文将SAR有源干扰技术与对抗攻击方法相结合,提出了基于有源干扰机的SAR智能识别对抗方法,在信号域扰动目标回波信号以生成对抗样本。首先,选择基于余弦幅度加权的多相位分段调制干扰技术,通过扰动分量的设计,实现对抗扰动信号的参数化控制;然后,基于SAR成像链路,将有源干扰机生成的对抗扰动信号与目标的回波信号融合,经成像处理得到具有物理意义的SAR对抗样本;最后,引入差分进化算法,动态调整多相位分段调制干扰的能量分布与空间覆盖范围等参数,进而优化SAR对抗样本,在干扰强度较小的情况下取得最佳攻击成功率。实验结果表明,所提方法在MSTAR数据集上实现平均90.88%的攻击成功率,并对5种SAR ATR模型具有较强的可转移性,其中最高可达75.57%。该方法实现了更具物理可实现性的对抗样本生成,为遥感探测中特定目标的安全防护开辟新的解决思路,并为真实场景下有源干扰信号的应用提供智能化指导。
2026, 15(2): 563-582.
摘要:
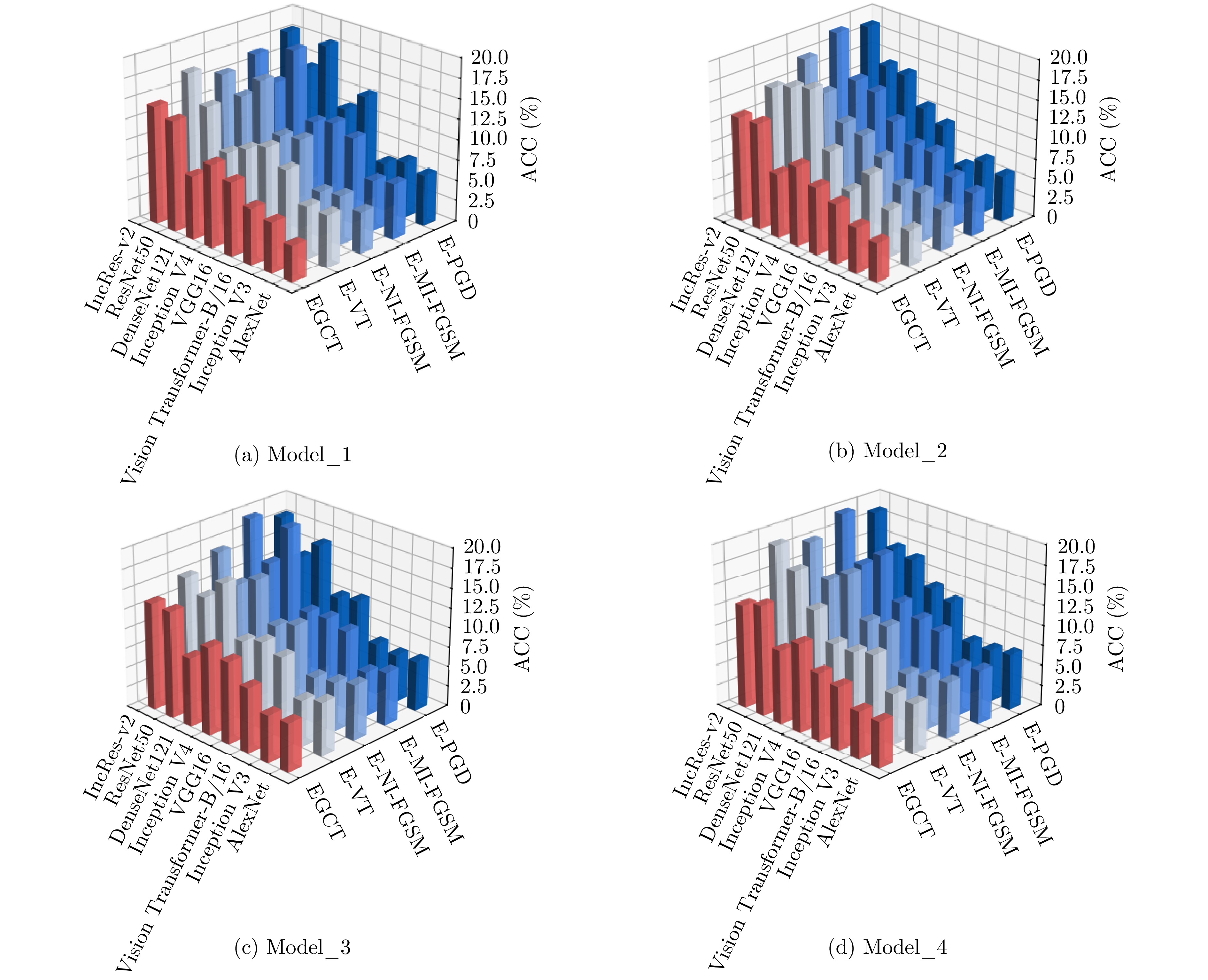
对抗样本生成研究是揭示深度神经网络脆弱性及提升合成孔径雷达自动目标识别(SAR ATR)系统鲁棒性的关键。该文针对对抗样本的误导效能与视觉隐蔽这一核心矛盾的平衡问题,提出了联合误导性与逼真度优化的SAR ATR最优对抗样本生成方法,将对抗样本的生成过程建模为一个以“误导性”和“逼真度”为目标的联合优化问题。该文首先提出了一种集成复合变换攻击法以增强攻击的有效性,并构建了融合目标模型分类准确率(ACC)与学习感知图像块相似度(LPIPS)的联合度量模型以量化两个优化目标。随后,提出一种改进的均匀性引导多目标雾凇算法,通过融合Tent混沌映射、混合动态权重和黄金正弦引导,高效地求解该模型,从而获得一组代表不同权衡程度的帕累托最优解集。最终,利用YOLOv10网络对解集中的样本进行扰动检测,以定位扰动被发现的临界点,实现最优参数的量化。在MSTAR和MiniSAR数据集上的实验表明,所提集成复合变换攻击法针对不同集成模型和分类网络的平均目标模型识别准确率为8.96%,总体误导效果较其他方法平均提升了2.25%,其中复杂模型平均提升5.56%;所提均匀性引导的多目标雾凇算法在解集多样性和收敛速度方面较对比方法提升均超过25%;最终该方法能够在ACC降至28.81%的同时,将LPIPS控制在0.407,扰动因子仅为0.031,实现了误导性与逼真度的最佳平衡。该参数在6种不同防御策略下均能保持有效误导,验证了其强鲁棒性,为SAR ATR领域的对抗攻击研究提供了新的思路与量化基准。 对抗样本生成研究是揭示深度神经网络脆弱性及提升合成孔径雷达自动目标识别(SAR ATR)系统鲁棒性的关键。该文针对对抗样本的误导效能与视觉隐蔽这一核心矛盾的平衡问题,提出了联合误导性与逼真度优化的SAR ATR最优对抗样本生成方法,将对抗样本的生成过程建模为一个以“误导性”和“逼真度”为目标的联合优化问题。该文首先提出了一种集成复合变换攻击法以增强攻击的有效性,并构建了融合目标模型分类准确率(ACC)与学习感知图像块相似度(LPIPS)的联合度量模型以量化两个优化目标。随后,提出一种改进的均匀性引导多目标雾凇算法,通过融合Tent混沌映射、混合动态权重和黄金正弦引导,高效地求解该模型,从而获得一组代表不同权衡程度的帕累托最优解集。最终,利用YOLOv10网络对解集中的样本进行扰动检测,以定位扰动被发现的临界点,实现最优参数的量化。在MSTAR和MiniSAR数据集上的实验表明,所提集成复合变换攻击法针对不同集成模型和分类网络的平均目标模型识别准确率为8.96%,总体误导效果较其他方法平均提升了2.25%,其中复杂模型平均提升5.56%;所提均匀性引导的多目标雾凇算法在解集多样性和收敛速度方面较对比方法提升均超过25%;最终该方法能够在ACC降至28.81%的同时,将LPIPS控制在0.407,扰动因子仅为0.031,实现了误导性与逼真度的最佳平衡。该参数在6种不同防御策略下均能保持有效误导,验证了其强鲁棒性,为SAR ATR领域的对抗攻击研究提供了新的思路与量化基准。
对抗样本生成研究是揭示深度神经网络脆弱性及提升合成孔径雷达自动目标识别(SAR ATR)系统鲁棒性的关键。该文针对对抗样本的误导效能与视觉隐蔽这一核心矛盾的平衡问题,提出了联合误导性与逼真度优化的SAR ATR最优对抗样本生成方法,将对抗样本的生成过程建模为一个以“误导性”和“逼真度”为目标的联合优化问题。该文首先提出了一种集成复合变换攻击法以增强攻击的有效性,并构建了融合目标模型分类准确率(ACC)与学习感知图像块相似度(LPIPS)的联合度量模型以量化两个优化目标。随后,提出一种改进的均匀性引导多目标雾凇算法,通过融合Tent混沌映射、混合动态权重和黄金正弦引导,高效地求解该模型,从而获得一组代表不同权衡程度的帕累托最优解集。最终,利用YOLOv10网络对解集中的样本进行扰动检测,以定位扰动被发现的临界点,实现最优参数的量化。在MSTAR和MiniSAR数据集上的实验表明,所提集成复合变换攻击法针对不同集成模型和分类网络的平均目标模型识别准确率为8.96%,总体误导效果较其他方法平均提升了2.25%,其中复杂模型平均提升5.56%;所提均匀性引导的多目标雾凇算法在解集多样性和收敛速度方面较对比方法提升均超过25%;最终该方法能够在ACC降至28.81%的同时,将LPIPS控制在0.407,扰动因子仅为0.031,实现了误导性与逼真度的最佳平衡。该参数在6种不同防御策略下均能保持有效误导,验证了其强鲁棒性,为SAR ATR领域的对抗攻击研究提供了新的思路与量化基准。 对抗样本生成研究是揭示深度神经网络脆弱性及提升合成孔径雷达自动目标识别(SAR ATR)系统鲁棒性的关键。该文针对对抗样本的误导效能与视觉隐蔽这一核心矛盾的平衡问题,提出了联合误导性与逼真度优化的SAR ATR最优对抗样本生成方法,将对抗样本的生成过程建模为一个以“误导性”和“逼真度”为目标的联合优化问题。该文首先提出了一种集成复合变换攻击法以增强攻击的有效性,并构建了融合目标模型分类准确率(ACC)与学习感知图像块相似度(LPIPS)的联合度量模型以量化两个优化目标。随后,提出一种改进的均匀性引导多目标雾凇算法,通过融合Tent混沌映射、混合动态权重和黄金正弦引导,高效地求解该模型,从而获得一组代表不同权衡程度的帕累托最优解集。最终,利用YOLOv10网络对解集中的样本进行扰动检测,以定位扰动被发现的临界点,实现最优参数的量化。在MSTAR和MiniSAR数据集上的实验表明,所提集成复合变换攻击法针对不同集成模型和分类网络的平均目标模型识别准确率为8.96%,总体误导效果较其他方法平均提升了2.25%,其中复杂模型平均提升5.56%;所提均匀性引导的多目标雾凇算法在解集多样性和收敛速度方面较对比方法提升均超过25%;最终该方法能够在ACC降至28.81%的同时,将LPIPS控制在0.407,扰动因子仅为0.031,实现了误导性与逼真度的最佳平衡。该参数在6种不同防御策略下均能保持有效误导,验证了其强鲁棒性,为SAR ATR领域的对抗攻击研究提供了新的思路与量化基准。
2026, 15(2): 583-604.
摘要:
雷达高分辨距离像(HRRP)目标识别研究广泛、方法众多,特别是深度学习在雷达HRRP识别领域的应用与发展,为直接利用雷达回波实现高效、精确的目标感知提供了技术支撑。然而,深层识别网络依赖大量训练数据。对于非合作目标,受雷达系统参数、目标快速机动等因素限制,实际很难提前获取姿态完备的HRRP训练样本,深层识别网络面临学习过拟合、泛化能力显著下降的问题。针对上述问题,考虑关注目标的全姿态电磁仿真数据易获取,该文以仿真数据为辅助,从数据扩充和跨域知识迁移学习两方面来缓解小样本问题。数据扩充方面,结合一定姿态角角域范围内仿真、实测HRRP在均值和方差特性两方面的差异分析,对与少量实测HRRP同角域的大量仿真HRRP样本进行线性变换,使其均值、方差满足实测域HRRP特性,实现可表征真实HRRP分布特性的数据扩充。跨域知识迁移学习方面,考虑数据扩充策略仅能实现临近姿态角的样本扩充,对仿真数据知识的利用仍不充分,所提方法利用基于生成对抗约束的域对齐策略和基于对比学习约束的类对齐策略,将具有强可分性与泛化性的仿真域全姿态数据特征和实测域特征按类拉近,进一步辅助实测域数据的学习,实现小样本识别性能的更大提升。基于3类飞机目标以及10类地面车辆目标电磁仿真和实测HRRP数据的实验表明,所提方法相较于现有小样本识别方法具有更优的识别稳健性。 雷达高分辨距离像(HRRP)目标识别研究广泛、方法众多,特别是深度学习在雷达HRRP识别领域的应用与发展,为直接利用雷达回波实现高效、精确的目标感知提供了技术支撑。然而,深层识别网络依赖大量训练数据。对于非合作目标,受雷达系统参数、目标快速机动等因素限制,实际很难提前获取姿态完备的HRRP训练样本,深层识别网络面临学习过拟合、泛化能力显著下降的问题。针对上述问题,考虑关注目标的全姿态电磁仿真数据易获取,该文以仿真数据为辅助,从数据扩充和跨域知识迁移学习两方面来缓解小样本问题。数据扩充方面,结合一定姿态角角域范围内仿真、实测HRRP在均值和方差特性两方面的差异分析,对与少量实测HRRP同角域的大量仿真HRRP样本进行线性变换,使其均值、方差满足实测域HRRP特性,实现可表征真实HRRP分布特性的数据扩充。跨域知识迁移学习方面,考虑数据扩充策略仅能实现临近姿态角的样本扩充,对仿真数据知识的利用仍不充分,所提方法利用基于生成对抗约束的域对齐策略和基于对比学习约束的类对齐策略,将具有强可分性与泛化性的仿真域全姿态数据特征和实测域特征按类拉近,进一步辅助实测域数据的学习,实现小样本识别性能的更大提升。基于3类飞机目标以及10类地面车辆目标电磁仿真和实测HRRP数据的实验表明,所提方法相较于现有小样本识别方法具有更优的识别稳健性。
雷达高分辨距离像(HRRP)目标识别研究广泛、方法众多,特别是深度学习在雷达HRRP识别领域的应用与发展,为直接利用雷达回波实现高效、精确的目标感知提供了技术支撑。然而,深层识别网络依赖大量训练数据。对于非合作目标,受雷达系统参数、目标快速机动等因素限制,实际很难提前获取姿态完备的HRRP训练样本,深层识别网络面临学习过拟合、泛化能力显著下降的问题。针对上述问题,考虑关注目标的全姿态电磁仿真数据易获取,该文以仿真数据为辅助,从数据扩充和跨域知识迁移学习两方面来缓解小样本问题。数据扩充方面,结合一定姿态角角域范围内仿真、实测HRRP在均值和方差特性两方面的差异分析,对与少量实测HRRP同角域的大量仿真HRRP样本进行线性变换,使其均值、方差满足实测域HRRP特性,实现可表征真实HRRP分布特性的数据扩充。跨域知识迁移学习方面,考虑数据扩充策略仅能实现临近姿态角的样本扩充,对仿真数据知识的利用仍不充分,所提方法利用基于生成对抗约束的域对齐策略和基于对比学习约束的类对齐策略,将具有强可分性与泛化性的仿真域全姿态数据特征和实测域特征按类拉近,进一步辅助实测域数据的学习,实现小样本识别性能的更大提升。基于3类飞机目标以及10类地面车辆目标电磁仿真和实测HRRP数据的实验表明,所提方法相较于现有小样本识别方法具有更优的识别稳健性。 雷达高分辨距离像(HRRP)目标识别研究广泛、方法众多,特别是深度学习在雷达HRRP识别领域的应用与发展,为直接利用雷达回波实现高效、精确的目标感知提供了技术支撑。然而,深层识别网络依赖大量训练数据。对于非合作目标,受雷达系统参数、目标快速机动等因素限制,实际很难提前获取姿态完备的HRRP训练样本,深层识别网络面临学习过拟合、泛化能力显著下降的问题。针对上述问题,考虑关注目标的全姿态电磁仿真数据易获取,该文以仿真数据为辅助,从数据扩充和跨域知识迁移学习两方面来缓解小样本问题。数据扩充方面,结合一定姿态角角域范围内仿真、实测HRRP在均值和方差特性两方面的差异分析,对与少量实测HRRP同角域的大量仿真HRRP样本进行线性变换,使其均值、方差满足实测域HRRP特性,实现可表征真实HRRP分布特性的数据扩充。跨域知识迁移学习方面,考虑数据扩充策略仅能实现临近姿态角的样本扩充,对仿真数据知识的利用仍不充分,所提方法利用基于生成对抗约束的域对齐策略和基于对比学习约束的类对齐策略,将具有强可分性与泛化性的仿真域全姿态数据特征和实测域特征按类拉近,进一步辅助实测域数据的学习,实现小样本识别性能的更大提升。基于3类飞机目标以及10类地面车辆目标电磁仿真和实测HRRP数据的实验表明,所提方法相较于现有小样本识别方法具有更优的识别稳健性。
2026, 15(2): 605-619.
摘要:
以旋翼无人机为代表的低空目标可采用慢速巡航模式,使自身回波落于雷达多普勒盲区内,以躲避雷达检测跟踪。此外,低空环境中存在的复杂地固杂波,更进一步加剧了雷达对慢速目标的检测跟踪任务难度。为解决上述问题,该文基于随机有限集框架,提出一种基于低空监视雷达的慢速目标跟踪方法。首先基于贝叶斯占用滤波思想,将雷达监视区域分割为沿角度-距离向的均匀网格,并依据慢速目标与地固杂波的动力学特性差异设计自适应滤波参数模块;之后,基于概率假设密度滤波器对多普勒盲区内的网格数据进行统一的滤波处理;最后,利用聚类方法从滤波结果中提取感兴趣目标的信息,实现对慢速目标的检测跟踪。在包含多个慢速目标、环境噪声、面杂波及地固点杂波的典型低空监视场景下,结合实测背景杂波数据的实验证明了所提算法对多个低空慢速目标跟踪的有效性、稳健性及性能优势。 以旋翼无人机为代表的低空目标可采用慢速巡航模式,使自身回波落于雷达多普勒盲区内,以躲避雷达检测跟踪。此外,低空环境中存在的复杂地固杂波,更进一步加剧了雷达对慢速目标的检测跟踪任务难度。为解决上述问题,该文基于随机有限集框架,提出一种基于低空监视雷达的慢速目标跟踪方法。首先基于贝叶斯占用滤波思想,将雷达监视区域分割为沿角度-距离向的均匀网格,并依据慢速目标与地固杂波的动力学特性差异设计自适应滤波参数模块;之后,基于概率假设密度滤波器对多普勒盲区内的网格数据进行统一的滤波处理;最后,利用聚类方法从滤波结果中提取感兴趣目标的信息,实现对慢速目标的检测跟踪。在包含多个慢速目标、环境噪声、面杂波及地固点杂波的典型低空监视场景下,结合实测背景杂波数据的实验证明了所提算法对多个低空慢速目标跟踪的有效性、稳健性及性能优势。
以旋翼无人机为代表的低空目标可采用慢速巡航模式,使自身回波落于雷达多普勒盲区内,以躲避雷达检测跟踪。此外,低空环境中存在的复杂地固杂波,更进一步加剧了雷达对慢速目标的检测跟踪任务难度。为解决上述问题,该文基于随机有限集框架,提出一种基于低空监视雷达的慢速目标跟踪方法。首先基于贝叶斯占用滤波思想,将雷达监视区域分割为沿角度-距离向的均匀网格,并依据慢速目标与地固杂波的动力学特性差异设计自适应滤波参数模块;之后,基于概率假设密度滤波器对多普勒盲区内的网格数据进行统一的滤波处理;最后,利用聚类方法从滤波结果中提取感兴趣目标的信息,实现对慢速目标的检测跟踪。在包含多个慢速目标、环境噪声、面杂波及地固点杂波的典型低空监视场景下,结合实测背景杂波数据的实验证明了所提算法对多个低空慢速目标跟踪的有效性、稳健性及性能优势。 以旋翼无人机为代表的低空目标可采用慢速巡航模式,使自身回波落于雷达多普勒盲区内,以躲避雷达检测跟踪。此外,低空环境中存在的复杂地固杂波,更进一步加剧了雷达对慢速目标的检测跟踪任务难度。为解决上述问题,该文基于随机有限集框架,提出一种基于低空监视雷达的慢速目标跟踪方法。首先基于贝叶斯占用滤波思想,将雷达监视区域分割为沿角度-距离向的均匀网格,并依据慢速目标与地固杂波的动力学特性差异设计自适应滤波参数模块;之后,基于概率假设密度滤波器对多普勒盲区内的网格数据进行统一的滤波处理;最后,利用聚类方法从滤波结果中提取感兴趣目标的信息,实现对慢速目标的检测跟踪。在包含多个慢速目标、环境噪声、面杂波及地固点杂波的典型低空监视场景下,结合实测背景杂波数据的实验证明了所提算法对多个低空慢速目标跟踪的有效性、稳健性及性能优势。
2026, 15(2): 620-636.
摘要:
该文针对复杂海面背景下雷达目标跟踪的关键技术展开研究。基于特征辅助的经典贝叶斯跟踪方法在海面雷达目标跟踪问题中已取得一定进展,但在强杂波淹没与目标相互作用的复杂场景中,其鲁棒性显著降低。为解决这些问题,该文提出了一种自适应多视野聚焦贝叶斯融合相关滤波器。该方法在目标状态概率分布区域内生成多个子视野,并在每个视野中部署独立的相关滤波器构建局部响应图,实现多假设状态建模。在跟踪器的迭代过程中,各滤波器生成的响应图不仅用于状态估计,还引导子视野分布在时序中动态聚焦于目标存在的高置信区域,从而增强跟踪器对复杂运动的适应能力。此外,针对复杂海面背景下跟踪器容易出现虚警和漏警的问题,算法引入了虚拟视野模拟聚焦模型,有效抑制了复杂环境因素导致的滤波器漂移现象。最终,该文在贝叶斯多量测跟踪框架下融合多视野量测,构建全局状态估计,获得了更精确的目标状态融合估计。基于仿真与实测雷达数据的实验结果表明,所提算法在中心定位误差指标上平均误差为3.47像素,较典型特征辅助相关滤波方法平均降低约70%,在定位精度指标上整体提升了约21%,显著提升了目标跟踪精度与抗干扰能力,验证了多视野聚焦相关滤波机制和贝叶斯融合策略的有效性。 该文针对复杂海面背景下雷达目标跟踪的关键技术展开研究。基于特征辅助的经典贝叶斯跟踪方法在海面雷达目标跟踪问题中已取得一定进展,但在强杂波淹没与目标相互作用的复杂场景中,其鲁棒性显著降低。为解决这些问题,该文提出了一种自适应多视野聚焦贝叶斯融合相关滤波器。该方法在目标状态概率分布区域内生成多个子视野,并在每个视野中部署独立的相关滤波器构建局部响应图,实现多假设状态建模。在跟踪器的迭代过程中,各滤波器生成的响应图不仅用于状态估计,还引导子视野分布在时序中动态聚焦于目标存在的高置信区域,从而增强跟踪器对复杂运动的适应能力。此外,针对复杂海面背景下跟踪器容易出现虚警和漏警的问题,算法引入了虚拟视野模拟聚焦模型,有效抑制了复杂环境因素导致的滤波器漂移现象。最终,该文在贝叶斯多量测跟踪框架下融合多视野量测,构建全局状态估计,获得了更精确的目标状态融合估计。基于仿真与实测雷达数据的实验结果表明,所提算法在中心定位误差指标上平均误差为3.47像素,较典型特征辅助相关滤波方法平均降低约70%,在定位精度指标上整体提升了约21%,显著提升了目标跟踪精度与抗干扰能力,验证了多视野聚焦相关滤波机制和贝叶斯融合策略的有效性。
该文针对复杂海面背景下雷达目标跟踪的关键技术展开研究。基于特征辅助的经典贝叶斯跟踪方法在海面雷达目标跟踪问题中已取得一定进展,但在强杂波淹没与目标相互作用的复杂场景中,其鲁棒性显著降低。为解决这些问题,该文提出了一种自适应多视野聚焦贝叶斯融合相关滤波器。该方法在目标状态概率分布区域内生成多个子视野,并在每个视野中部署独立的相关滤波器构建局部响应图,实现多假设状态建模。在跟踪器的迭代过程中,各滤波器生成的响应图不仅用于状态估计,还引导子视野分布在时序中动态聚焦于目标存在的高置信区域,从而增强跟踪器对复杂运动的适应能力。此外,针对复杂海面背景下跟踪器容易出现虚警和漏警的问题,算法引入了虚拟视野模拟聚焦模型,有效抑制了复杂环境因素导致的滤波器漂移现象。最终,该文在贝叶斯多量测跟踪框架下融合多视野量测,构建全局状态估计,获得了更精确的目标状态融合估计。基于仿真与实测雷达数据的实验结果表明,所提算法在中心定位误差指标上平均误差为3.47像素,较典型特征辅助相关滤波方法平均降低约70%,在定位精度指标上整体提升了约21%,显著提升了目标跟踪精度与抗干扰能力,验证了多视野聚焦相关滤波机制和贝叶斯融合策略的有效性。 该文针对复杂海面背景下雷达目标跟踪的关键技术展开研究。基于特征辅助的经典贝叶斯跟踪方法在海面雷达目标跟踪问题中已取得一定进展,但在强杂波淹没与目标相互作用的复杂场景中,其鲁棒性显著降低。为解决这些问题,该文提出了一种自适应多视野聚焦贝叶斯融合相关滤波器。该方法在目标状态概率分布区域内生成多个子视野,并在每个视野中部署独立的相关滤波器构建局部响应图,实现多假设状态建模。在跟踪器的迭代过程中,各滤波器生成的响应图不仅用于状态估计,还引导子视野分布在时序中动态聚焦于目标存在的高置信区域,从而增强跟踪器对复杂运动的适应能力。此外,针对复杂海面背景下跟踪器容易出现虚警和漏警的问题,算法引入了虚拟视野模拟聚焦模型,有效抑制了复杂环境因素导致的滤波器漂移现象。最终,该文在贝叶斯多量测跟踪框架下融合多视野量测,构建全局状态估计,获得了更精确的目标状态融合估计。基于仿真与实测雷达数据的实验结果表明,所提算法在中心定位误差指标上平均误差为3.47像素,较典型特征辅助相关滤波方法平均降低约70%,在定位精度指标上整体提升了约21%,显著提升了目标跟踪精度与抗干扰能力,验证了多视野聚焦相关滤波机制和贝叶斯融合策略的有效性。
2026, 15(2): 637-649.
摘要:
针对非合作双基地雷达目标跟踪时主要面临的高杂波率、低检测概率等问题,该文提出了一种基于互信息熵和改进PHD滤波器的目标跟踪协同处理框架,首先将目标点和杂波点与参考模型间不同的统计相关程度量化为互信息熵值,基于互信息熵维特征完成杂波点迹筛除;其次通过动态权值补偿对经典PHD滤波器进行改进,减缓粒子权值归零过程的同时减少目标误删现象,解决低检测概率下点迹不连续且间隔随机给目标跟踪带来的点迹断联、目标丢失等问题。通过仿真实验验证了所提算法框架的有效性与性能,外场实测数据验证了所提方法在实际应用中可取得良好的目标跟踪结果。 针对非合作双基地雷达目标跟踪时主要面临的高杂波率、低检测概率等问题,该文提出了一种基于互信息熵和改进PHD滤波器的目标跟踪协同处理框架,首先将目标点和杂波点与参考模型间不同的统计相关程度量化为互信息熵值,基于互信息熵维特征完成杂波点迹筛除;其次通过动态权值补偿对经典PHD滤波器进行改进,减缓粒子权值归零过程的同时减少目标误删现象,解决低检测概率下点迹不连续且间隔随机给目标跟踪带来的点迹断联、目标丢失等问题。通过仿真实验验证了所提算法框架的有效性与性能,外场实测数据验证了所提方法在实际应用中可取得良好的目标跟踪结果。
针对非合作双基地雷达目标跟踪时主要面临的高杂波率、低检测概率等问题,该文提出了一种基于互信息熵和改进PHD滤波器的目标跟踪协同处理框架,首先将目标点和杂波点与参考模型间不同的统计相关程度量化为互信息熵值,基于互信息熵维特征完成杂波点迹筛除;其次通过动态权值补偿对经典PHD滤波器进行改进,减缓粒子权值归零过程的同时减少目标误删现象,解决低检测概率下点迹不连续且间隔随机给目标跟踪带来的点迹断联、目标丢失等问题。通过仿真实验验证了所提算法框架的有效性与性能,外场实测数据验证了所提方法在实际应用中可取得良好的目标跟踪结果。 针对非合作双基地雷达目标跟踪时主要面临的高杂波率、低检测概率等问题,该文提出了一种基于互信息熵和改进PHD滤波器的目标跟踪协同处理框架,首先将目标点和杂波点与参考模型间不同的统计相关程度量化为互信息熵值,基于互信息熵维特征完成杂波点迹筛除;其次通过动态权值补偿对经典PHD滤波器进行改进,减缓粒子权值归零过程的同时减少目标误删现象,解决低检测概率下点迹不连续且间隔随机给目标跟踪带来的点迹断联、目标丢失等问题。通过仿真实验验证了所提算法框架的有效性与性能,外场实测数据验证了所提方法在实际应用中可取得良好的目标跟踪结果。
2026, 15(2): 650-661.
摘要:
低副瓣特性的波形是保证雷达基本探测性能的基础,设计具有距离、速度一维或二维低副瓣特性的波形是雷达领域的一个重要问题。针对相干脉冲串的速度维副瓣抑制问题,该文提出了一种变脉宽脉冲串与接收失配滤波协同设计方法。该方法利用正值、对称窗函数直接构造脉冲宽度序列和接收端加权序列,可将窗函数幅度谱的低副瓣和3 dB主瓣展宽特性转化为相干脉冲串接收失配滤波输出的特性。理论分析表明,相比单纯用窗函数作接收端失配加权,这种发射信号变脉宽结合接收端失配加权的方法具有更小的失配信噪比损失。文中仿真分析了不同窗函数和最小脉宽约束对信噪比损失的影响和强目标干扰下的弱目标检测性能,验证了所提收发协同设计方法的优点。 低副瓣特性的波形是保证雷达基本探测性能的基础,设计具有距离、速度一维或二维低副瓣特性的波形是雷达领域的一个重要问题。针对相干脉冲串的速度维副瓣抑制问题,该文提出了一种变脉宽脉冲串与接收失配滤波协同设计方法。该方法利用正值、对称窗函数直接构造脉冲宽度序列和接收端加权序列,可将窗函数幅度谱的低副瓣和3 dB主瓣展宽特性转化为相干脉冲串接收失配滤波输出的特性。理论分析表明,相比单纯用窗函数作接收端失配加权,这种发射信号变脉宽结合接收端失配加权的方法具有更小的失配信噪比损失。文中仿真分析了不同窗函数和最小脉宽约束对信噪比损失的影响和强目标干扰下的弱目标检测性能,验证了所提收发协同设计方法的优点。
低副瓣特性的波形是保证雷达基本探测性能的基础,设计具有距离、速度一维或二维低副瓣特性的波形是雷达领域的一个重要问题。针对相干脉冲串的速度维副瓣抑制问题,该文提出了一种变脉宽脉冲串与接收失配滤波协同设计方法。该方法利用正值、对称窗函数直接构造脉冲宽度序列和接收端加权序列,可将窗函数幅度谱的低副瓣和3 dB主瓣展宽特性转化为相干脉冲串接收失配滤波输出的特性。理论分析表明,相比单纯用窗函数作接收端失配加权,这种发射信号变脉宽结合接收端失配加权的方法具有更小的失配信噪比损失。文中仿真分析了不同窗函数和最小脉宽约束对信噪比损失的影响和强目标干扰下的弱目标检测性能,验证了所提收发协同设计方法的优点。 低副瓣特性的波形是保证雷达基本探测性能的基础,设计具有距离、速度一维或二维低副瓣特性的波形是雷达领域的一个重要问题。针对相干脉冲串的速度维副瓣抑制问题,该文提出了一种变脉宽脉冲串与接收失配滤波协同设计方法。该方法利用正值、对称窗函数直接构造脉冲宽度序列和接收端加权序列,可将窗函数幅度谱的低副瓣和3 dB主瓣展宽特性转化为相干脉冲串接收失配滤波输出的特性。理论分析表明,相比单纯用窗函数作接收端失配加权,这种发射信号变脉宽结合接收端失配加权的方法具有更小的失配信噪比损失。文中仿真分析了不同窗函数和最小脉宽约束对信噪比损失的影响和强目标干扰下的弱目标检测性能,验证了所提收发协同设计方法的优点。
2026, 15(2): 662-686.
摘要:
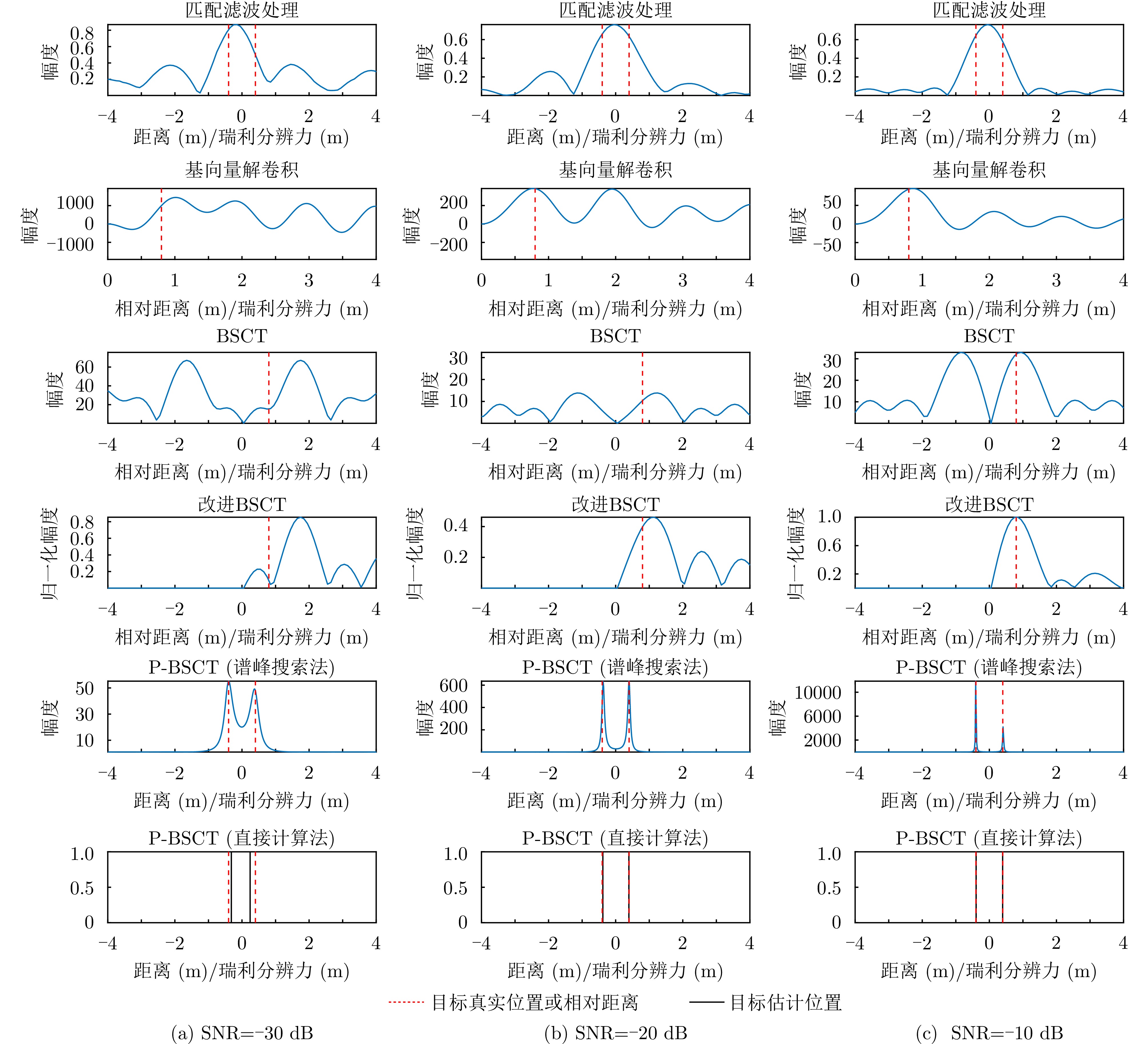
近年来,受生物感知机制启发的仿生超分辨技术已成为突破雷达分辨极限的重要研究方向。基于蝙蝠听觉的基带谱相关及变换(BSCT)模型为传统雷达分辨力提升提供了新思路,然而其存在多目标适应能力不足且无法利用极化信息的固有缺陷。针对上述问题,该文提出一种面向机械旋转变极化雷达(MRPR)的极化增强型仿生超分辨模型:极化基带谱相关及变换(P-BSCT)。主要贡献包括:一是将蝙蝠BSCT模型与MRPR结合,使之可以利用极化信息并进行极化测量;二是提出改进的信号处理方法,突破原BSCT对两目标、静态场景的限制,有效适用于多目标及运动目标场景,且分辨效果不受信号调制形式影响。仿真实验表明,在理想条件下,P-BSCT相较原BSCT模型带来约15 dB的分辨力提升;对于运动目标、极化散射特性相同的目标以及非线性调频信号等特殊场景,P-BSCT的分辨性能基本不受影响,具有较强的鲁棒性。 近年来,受生物感知机制启发的仿生超分辨技术已成为突破雷达分辨极限的重要研究方向。基于蝙蝠听觉的基带谱相关及变换(BSCT)模型为传统雷达分辨力提升提供了新思路,然而其存在多目标适应能力不足且无法利用极化信息的固有缺陷。针对上述问题,该文提出一种面向机械旋转变极化雷达(MRPR)的极化增强型仿生超分辨模型:极化基带谱相关及变换(P-BSCT)。主要贡献包括:一是将蝙蝠BSCT模型与MRPR结合,使之可以利用极化信息并进行极化测量;二是提出改进的信号处理方法,突破原BSCT对两目标、静态场景的限制,有效适用于多目标及运动目标场景,且分辨效果不受信号调制形式影响。仿真实验表明,在理想条件下,P-BSCT相较原BSCT模型带来约15 dB的分辨力提升;对于运动目标、极化散射特性相同的目标以及非线性调频信号等特殊场景,P-BSCT的分辨性能基本不受影响,具有较强的鲁棒性。
近年来,受生物感知机制启发的仿生超分辨技术已成为突破雷达分辨极限的重要研究方向。基于蝙蝠听觉的基带谱相关及变换(BSCT)模型为传统雷达分辨力提升提供了新思路,然而其存在多目标适应能力不足且无法利用极化信息的固有缺陷。针对上述问题,该文提出一种面向机械旋转变极化雷达(MRPR)的极化增强型仿生超分辨模型:极化基带谱相关及变换(P-BSCT)。主要贡献包括:一是将蝙蝠BSCT模型与MRPR结合,使之可以利用极化信息并进行极化测量;二是提出改进的信号处理方法,突破原BSCT对两目标、静态场景的限制,有效适用于多目标及运动目标场景,且分辨效果不受信号调制形式影响。仿真实验表明,在理想条件下,P-BSCT相较原BSCT模型带来约15 dB的分辨力提升;对于运动目标、极化散射特性相同的目标以及非线性调频信号等特殊场景,P-BSCT的分辨性能基本不受影响,具有较强的鲁棒性。 近年来,受生物感知机制启发的仿生超分辨技术已成为突破雷达分辨极限的重要研究方向。基于蝙蝠听觉的基带谱相关及变换(BSCT)模型为传统雷达分辨力提升提供了新思路,然而其存在多目标适应能力不足且无法利用极化信息的固有缺陷。针对上述问题,该文提出一种面向机械旋转变极化雷达(MRPR)的极化增强型仿生超分辨模型:极化基带谱相关及变换(P-BSCT)。主要贡献包括:一是将蝙蝠BSCT模型与MRPR结合,使之可以利用极化信息并进行极化测量;二是提出改进的信号处理方法,突破原BSCT对两目标、静态场景的限制,有效适用于多目标及运动目标场景,且分辨效果不受信号调制形式影响。仿真实验表明,在理想条件下,P-BSCT相较原BSCT模型带来约15 dB的分辨力提升;对于运动目标、极化散射特性相同的目标以及非线性调频信号等特殊场景,P-BSCT的分辨性能基本不受影响,具有较强的鲁棒性。
2026, 15(2): 687-698.
摘要:
海上多模态数据资源体系是支撑雷达、合成孔径雷达(SAR)、光电等多传感器协同探测,进而实现目标精细感知的基础,对推动算法落地应用、提高海上目标监视能力具有重要意义。为此,利用岸基、空基等平台搭载的SAR、雷达、可见光、红外摄像头等设备,采集海上目标多源数据,并通过自动关联配准与人工修正相结合的方式进行标注,针对不同任务特点整编形成了多个多模态关联数据集,以期构建面向任务的海上多模态数据资源体系。该文所发布多模态船舶图像数据集(DMSD)是该体系的重要组成部分,共包含可见光与红外两类模态图像2163 对,涵盖云雨雾、逆光等多种条件,且通过仿射变换实现了模态间的图像配准。基于该数据集,该文在YOLO, CFT等算法上进行了实验验证,实验结果表明,该文数据集在YOLOv8算法上mAP50约为0.65,CFT算法上mAP50约为0.63,能够支撑相关学者开展双模态融合策略优化、复杂场景鲁棒性提升等研究。
海上多模态数据资源体系是支撑雷达、合成孔径雷达(SAR)、光电等多传感器协同探测,进而实现目标精细感知的基础,对推动算法落地应用、提高海上目标监视能力具有重要意义。为此,利用岸基、空基等平台搭载的SAR、雷达、可见光、红外摄像头等设备,采集海上目标多源数据,并通过自动关联配准与人工修正相结合的方式进行标注,针对不同任务特点整编形成了多个多模态关联数据集,以期构建面向任务的海上多模态数据资源体系。该文所发布多模态船舶图像数据集(DMSD)是该体系的重要组成部分,共包含可见光与红外两类模态图像2163 对,涵盖云雨雾、逆光等多种条件,且通过仿射变换实现了模态间的图像配准。基于该数据集,该文在YOLO, CFT等算法上进行了实验验证,实验结果表明,该文数据集在YOLOv8算法上mAP50约为0.65,CFT算法上mAP50约为0.63,能够支撑相关学者开展双模态融合策略优化、复杂场景鲁棒性提升等研究。
海上多模态数据资源体系是支撑雷达、合成孔径雷达(SAR)、光电等多传感器协同探测,进而实现目标精细感知的基础,对推动算法落地应用、提高海上目标监视能力具有重要意义。为此,利用岸基、空基等平台搭载的SAR、雷达、可见光、红外摄像头等设备,采集海上目标多源数据,并通过自动关联配准与人工修正相结合的方式进行标注,针对不同任务特点整编形成了多个多模态关联数据集,以期构建面向任务的海上多模态数据资源体系。该文所发布多模态船舶图像数据集(DMSD)是该体系的重要组成部分,共包含可见光与红外两类模态图像
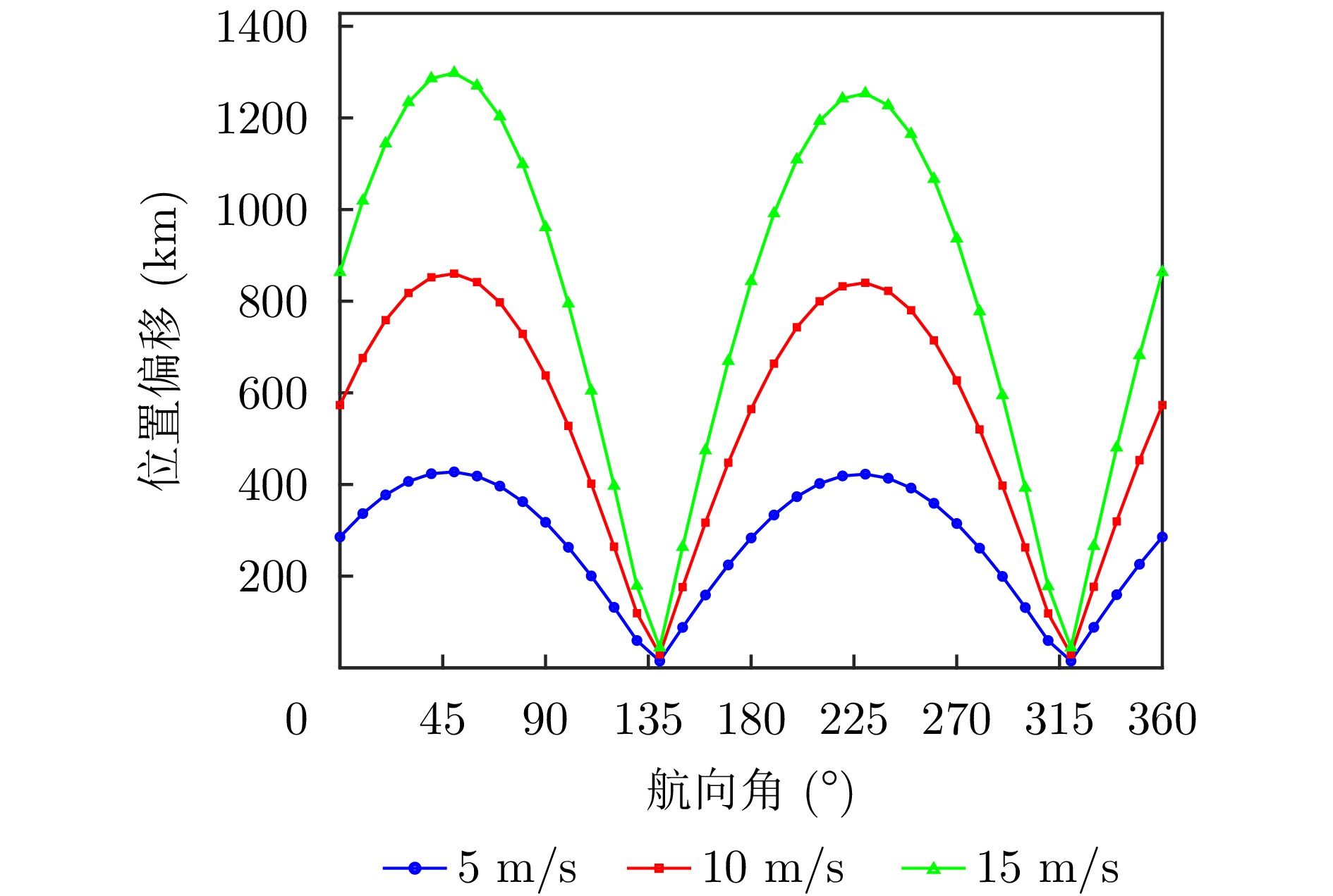
2026, 15(2): 699-721.
摘要:
地球同步轨道(GEO)合成孔径雷达(SAR)具有对大区域进行连续观测的优势,但由于探测距离远、合成孔径时间长、大视场杂波累加和非平直观测几何的特点,利用GEO SAR对运动舰船探测存在成像聚焦困难、信杂比低、位置偏移大等巨大技术挑战。该文提出一种面向GEO SAR的运动舰船探测-跟踪-定位一体化处理新方法,可有效解决上述难题。该文首先建立了GEO SAR对运动舰船的观测信号模型,深入分析了超长合成孔径时间内运动舰船的回波特性,提出了基于最优子孔径处理实现目标成像探测和长时间跟踪定位方法,该方法通过改进BP成像算法在孔径内实现了低信杂比下非合作舰船能量良好积累聚焦,获得了GEO SAR非平直几何观测下复杂运动舰船目标偏移位置与距离多普勒关系;然后,基于舰船短时匀速运动假设,利用双向平滑滤波方法对多子孔径探测结果进行航迹跟踪,并基于长时间跟踪结果获得运动舰船速度估计,在此基础上利用偏移位置与实际位置距离多普勒关系实现了运动舰船重定位。最后,通过仿真数据和在轨GEO SAR卫星实测数据验证了所提方法的正确性。 地球同步轨道(GEO)合成孔径雷达(SAR)具有对大区域进行连续观测的优势,但由于探测距离远、合成孔径时间长、大视场杂波累加和非平直观测几何的特点,利用GEO SAR对运动舰船探测存在成像聚焦困难、信杂比低、位置偏移大等巨大技术挑战。该文提出一种面向GEO SAR的运动舰船探测-跟踪-定位一体化处理新方法,可有效解决上述难题。该文首先建立了GEO SAR对运动舰船的观测信号模型,深入分析了超长合成孔径时间内运动舰船的回波特性,提出了基于最优子孔径处理实现目标成像探测和长时间跟踪定位方法,该方法通过改进BP成像算法在孔径内实现了低信杂比下非合作舰船能量良好积累聚焦,获得了GEO SAR非平直几何观测下复杂运动舰船目标偏移位置与距离多普勒关系;然后,基于舰船短时匀速运动假设,利用双向平滑滤波方法对多子孔径探测结果进行航迹跟踪,并基于长时间跟踪结果获得运动舰船速度估计,在此基础上利用偏移位置与实际位置距离多普勒关系实现了运动舰船重定位。最后,通过仿真数据和在轨GEO SAR卫星实测数据验证了所提方法的正确性。
地球同步轨道(GEO)合成孔径雷达(SAR)具有对大区域进行连续观测的优势,但由于探测距离远、合成孔径时间长、大视场杂波累加和非平直观测几何的特点,利用GEO SAR对运动舰船探测存在成像聚焦困难、信杂比低、位置偏移大等巨大技术挑战。该文提出一种面向GEO SAR的运动舰船探测-跟踪-定位一体化处理新方法,可有效解决上述难题。该文首先建立了GEO SAR对运动舰船的观测信号模型,深入分析了超长合成孔径时间内运动舰船的回波特性,提出了基于最优子孔径处理实现目标成像探测和长时间跟踪定位方法,该方法通过改进BP成像算法在孔径内实现了低信杂比下非合作舰船能量良好积累聚焦,获得了GEO SAR非平直几何观测下复杂运动舰船目标偏移位置与距离多普勒关系;然后,基于舰船短时匀速运动假设,利用双向平滑滤波方法对多子孔径探测结果进行航迹跟踪,并基于长时间跟踪结果获得运动舰船速度估计,在此基础上利用偏移位置与实际位置距离多普勒关系实现了运动舰船重定位。最后,通过仿真数据和在轨GEO SAR卫星实测数据验证了所提方法的正确性。 地球同步轨道(GEO)合成孔径雷达(SAR)具有对大区域进行连续观测的优势,但由于探测距离远、合成孔径时间长、大视场杂波累加和非平直观测几何的特点,利用GEO SAR对运动舰船探测存在成像聚焦困难、信杂比低、位置偏移大等巨大技术挑战。该文提出一种面向GEO SAR的运动舰船探测-跟踪-定位一体化处理新方法,可有效解决上述难题。该文首先建立了GEO SAR对运动舰船的观测信号模型,深入分析了超长合成孔径时间内运动舰船的回波特性,提出了基于最优子孔径处理实现目标成像探测和长时间跟踪定位方法,该方法通过改进BP成像算法在孔径内实现了低信杂比下非合作舰船能量良好积累聚焦,获得了GEO SAR非平直几何观测下复杂运动舰船目标偏移位置与距离多普勒关系;然后,基于舰船短时匀速运动假设,利用双向平滑滤波方法对多子孔径探测结果进行航迹跟踪,并基于长时间跟踪结果获得运动舰船速度估计,在此基础上利用偏移位置与实际位置距离多普勒关系实现了运动舰船重定位。最后,通过仿真数据和在轨GEO SAR卫星实测数据验证了所提方法的正确性。
2026, 15(2): 722-738.
摘要:
控制点作为遥感影像定位精度提升的核心基准,其空间分布特征与几何质量直接影响正射校正的可靠性,是保障多源影像融合、变化检测及定量反演精度的关键基础。针对传统角反射器布设成本高、实施难度大,难以满足全球应用需求的问题,以及现有异源控制点(如光学影像和激光测高数据)因与合成孔径雷达(SAR)影像存在显著模态差异,难以兼顾精度与鲁棒性的问题,该研究提出一种基于众源数据的高分辨率SAR影像控制点自动提取方法,并构建了基于控制片的高精度正射校正技术框架。该方法充分利用城市环境中广泛分布的杆状人造地物特性:在光学影像中,这类地物呈现本体-阴影协同结构特征,在SAR影像中则表现为十字形强散射响应。首先利用开源机场跑道数据校正谷歌光学影像,建立平面基准框架;进而通过光学-SAR影像匹配点与立体SAR影像匹配点的协同平差解算,实现不同升降轨立体SAR影像的初始定位优化;最终结合道路和停车场矢量数据提取感兴趣区域,采用信杂比检测算法识别强散射点,并通过点目标分析与立体定位技术获取控制点的三维空间坐标。基于控制点坐标对立体SAR影像的残余平面误差进行修正后,可生成不同升降轨SAR影像的控制片数据。通过采用多个区域的高分三号升降轨SAR影像开展控制点提取验证,结果表明:基于聚束模式立体SAR影像提取的控制点三维定位精度达亚米级,基于提取的控制点和控制片实现了测试影像的正射校正,通过角反射器和机载激光点云真值验证,结果发现测试影像定位精度提升显著,其中聚束模式定位误差为1.78像素,超精细条带模式为1.09像素,精细条带模式为0.82像素,较传统光学参考影像匹配校正方法精度提升了47.2%, 49.3%和37.4%。该研究创新性地引入众源信息辅助SAR控制点提取和升降轨SAR控制片构建,突破光学参考底图匹配校正的精度瓶颈,为高分辨率SAR影像精确定位与联合处理提供了可推广的新路径。 控制点作为遥感影像定位精度提升的核心基准,其空间分布特征与几何质量直接影响正射校正的可靠性,是保障多源影像融合、变化检测及定量反演精度的关键基础。针对传统角反射器布设成本高、实施难度大,难以满足全球应用需求的问题,以及现有异源控制点(如光学影像和激光测高数据)因与合成孔径雷达(SAR)影像存在显著模态差异,难以兼顾精度与鲁棒性的问题,该研究提出一种基于众源数据的高分辨率SAR影像控制点自动提取方法,并构建了基于控制片的高精度正射校正技术框架。该方法充分利用城市环境中广泛分布的杆状人造地物特性:在光学影像中,这类地物呈现本体-阴影协同结构特征,在SAR影像中则表现为十字形强散射响应。首先利用开源机场跑道数据校正谷歌光学影像,建立平面基准框架;进而通过光学-SAR影像匹配点与立体SAR影像匹配点的协同平差解算,实现不同升降轨立体SAR影像的初始定位优化;最终结合道路和停车场矢量数据提取感兴趣区域,采用信杂比检测算法识别强散射点,并通过点目标分析与立体定位技术获取控制点的三维空间坐标。基于控制点坐标对立体SAR影像的残余平面误差进行修正后,可生成不同升降轨SAR影像的控制片数据。通过采用多个区域的高分三号升降轨SAR影像开展控制点提取验证,结果表明:基于聚束模式立体SAR影像提取的控制点三维定位精度达亚米级,基于提取的控制点和控制片实现了测试影像的正射校正,通过角反射器和机载激光点云真值验证,结果发现测试影像定位精度提升显著,其中聚束模式定位误差为1.78像素,超精细条带模式为1.09像素,精细条带模式为0.82像素,较传统光学参考影像匹配校正方法精度提升了47.2%, 49.3%和37.4%。该研究创新性地引入众源信息辅助SAR控制点提取和升降轨SAR控制片构建,突破光学参考底图匹配校正的精度瓶颈,为高分辨率SAR影像精确定位与联合处理提供了可推广的新路径。
控制点作为遥感影像定位精度提升的核心基准,其空间分布特征与几何质量直接影响正射校正的可靠性,是保障多源影像融合、变化检测及定量反演精度的关键基础。针对传统角反射器布设成本高、实施难度大,难以满足全球应用需求的问题,以及现有异源控制点(如光学影像和激光测高数据)因与合成孔径雷达(SAR)影像存在显著模态差异,难以兼顾精度与鲁棒性的问题,该研究提出一种基于众源数据的高分辨率SAR影像控制点自动提取方法,并构建了基于控制片的高精度正射校正技术框架。该方法充分利用城市环境中广泛分布的杆状人造地物特性:在光学影像中,这类地物呈现本体-阴影协同结构特征,在SAR影像中则表现为十字形强散射响应。首先利用开源机场跑道数据校正谷歌光学影像,建立平面基准框架;进而通过光学-SAR影像匹配点与立体SAR影像匹配点的协同平差解算,实现不同升降轨立体SAR影像的初始定位优化;最终结合道路和停车场矢量数据提取感兴趣区域,采用信杂比检测算法识别强散射点,并通过点目标分析与立体定位技术获取控制点的三维空间坐标。基于控制点坐标对立体SAR影像的残余平面误差进行修正后,可生成不同升降轨SAR影像的控制片数据。通过采用多个区域的高分三号升降轨SAR影像开展控制点提取验证,结果表明:基于聚束模式立体SAR影像提取的控制点三维定位精度达亚米级,基于提取的控制点和控制片实现了测试影像的正射校正,通过角反射器和机载激光点云真值验证,结果发现测试影像定位精度提升显著,其中聚束模式定位误差为1.78像素,超精细条带模式为1.09像素,精细条带模式为0.82像素,较传统光学参考影像匹配校正方法精度提升了47.2%, 49.3%和37.4%。该研究创新性地引入众源信息辅助SAR控制点提取和升降轨SAR控制片构建,突破光学参考底图匹配校正的精度瓶颈,为高分辨率SAR影像精确定位与联合处理提供了可推广的新路径。 控制点作为遥感影像定位精度提升的核心基准,其空间分布特征与几何质量直接影响正射校正的可靠性,是保障多源影像融合、变化检测及定量反演精度的关键基础。针对传统角反射器布设成本高、实施难度大,难以满足全球应用需求的问题,以及现有异源控制点(如光学影像和激光测高数据)因与合成孔径雷达(SAR)影像存在显著模态差异,难以兼顾精度与鲁棒性的问题,该研究提出一种基于众源数据的高分辨率SAR影像控制点自动提取方法,并构建了基于控制片的高精度正射校正技术框架。该方法充分利用城市环境中广泛分布的杆状人造地物特性:在光学影像中,这类地物呈现本体-阴影协同结构特征,在SAR影像中则表现为十字形强散射响应。首先利用开源机场跑道数据校正谷歌光学影像,建立平面基准框架;进而通过光学-SAR影像匹配点与立体SAR影像匹配点的协同平差解算,实现不同升降轨立体SAR影像的初始定位优化;最终结合道路和停车场矢量数据提取感兴趣区域,采用信杂比检测算法识别强散射点,并通过点目标分析与立体定位技术获取控制点的三维空间坐标。基于控制点坐标对立体SAR影像的残余平面误差进行修正后,可生成不同升降轨SAR影像的控制片数据。通过采用多个区域的高分三号升降轨SAR影像开展控制点提取验证,结果表明:基于聚束模式立体SAR影像提取的控制点三维定位精度达亚米级,基于提取的控制点和控制片实现了测试影像的正射校正,通过角反射器和机载激光点云真值验证,结果发现测试影像定位精度提升显著,其中聚束模式定位误差为1.78像素,超精细条带模式为1.09像素,精细条带模式为0.82像素,较传统光学参考影像匹配校正方法精度提升了47.2%, 49.3%和37.4%。该研究创新性地引入众源信息辅助SAR控制点提取和升降轨SAR控制片构建,突破光学参考底图匹配校正的精度瓶颈,为高分辨率SAR影像精确定位与联合处理提供了可推广的新路径。
2026, 15(2): 739-757.
摘要:
单幅合成孔径雷达(SAR)影像仅能获取二维平面信息,传统多时相干涉SAR (InSAR)技术难以解决在城区表现尤为突出的叠掩问题。层析SAR (TomoSAR)技术的出现为获取三维信息提供了契机,同时也为解决叠掩问题给出了可行性方案。该技术依赖于对目标场景的多次重复观测,通过在高度向合成孔径提供第三维分辨能力。星载TomoSAR早期数据来源主要为TerraSAR-X, COSMO-SkyMed等国外卫星,这在一定程度上制约了国内TomoSAR技术的发展。近些年随着国内商业SAR卫星(如涪城一号、宏图一号等)的发射,丰富了数据获取来源,但目前已有的基于国产商业SAR卫星数据的城区建构筑物层析三维反演研究仍然较少。为了验证国产商业SAR卫星数据在城区层析三维参数反演方面的可用性以及在已有层析成像方法上的有效性,该文构建了城区TomoSAR三维反演框架,并利用长沙天仪空间科技研究院有限公司涪城一号和航天宏图信息技术股份有限公司宏图一号SAR卫星数据开展了城市建构筑物三维反演研究。实验结果验证了上述两个卫星系统的层析应用潜力,为后续深入研究和应用提供了先导性技术支撑。 单幅合成孔径雷达(SAR)影像仅能获取二维平面信息,传统多时相干涉SAR (InSAR)技术难以解决在城区表现尤为突出的叠掩问题。层析SAR (TomoSAR)技术的出现为获取三维信息提供了契机,同时也为解决叠掩问题给出了可行性方案。该技术依赖于对目标场景的多次重复观测,通过在高度向合成孔径提供第三维分辨能力。星载TomoSAR早期数据来源主要为TerraSAR-X, COSMO-SkyMed等国外卫星,这在一定程度上制约了国内TomoSAR技术的发展。近些年随着国内商业SAR卫星(如涪城一号、宏图一号等)的发射,丰富了数据获取来源,但目前已有的基于国产商业SAR卫星数据的城区建构筑物层析三维反演研究仍然较少。为了验证国产商业SAR卫星数据在城区层析三维参数反演方面的可用性以及在已有层析成像方法上的有效性,该文构建了城区TomoSAR三维反演框架,并利用长沙天仪空间科技研究院有限公司涪城一号和航天宏图信息技术股份有限公司宏图一号SAR卫星数据开展了城市建构筑物三维反演研究。实验结果验证了上述两个卫星系统的层析应用潜力,为后续深入研究和应用提供了先导性技术支撑。
单幅合成孔径雷达(SAR)影像仅能获取二维平面信息,传统多时相干涉SAR (InSAR)技术难以解决在城区表现尤为突出的叠掩问题。层析SAR (TomoSAR)技术的出现为获取三维信息提供了契机,同时也为解决叠掩问题给出了可行性方案。该技术依赖于对目标场景的多次重复观测,通过在高度向合成孔径提供第三维分辨能力。星载TomoSAR早期数据来源主要为TerraSAR-X, COSMO-SkyMed等国外卫星,这在一定程度上制约了国内TomoSAR技术的发展。近些年随着国内商业SAR卫星(如涪城一号、宏图一号等)的发射,丰富了数据获取来源,但目前已有的基于国产商业SAR卫星数据的城区建构筑物层析三维反演研究仍然较少。为了验证国产商业SAR卫星数据在城区层析三维参数反演方面的可用性以及在已有层析成像方法上的有效性,该文构建了城区TomoSAR三维反演框架,并利用长沙天仪空间科技研究院有限公司涪城一号和航天宏图信息技术股份有限公司宏图一号SAR卫星数据开展了城市建构筑物三维反演研究。实验结果验证了上述两个卫星系统的层析应用潜力,为后续深入研究和应用提供了先导性技术支撑。 单幅合成孔径雷达(SAR)影像仅能获取二维平面信息,传统多时相干涉SAR (InSAR)技术难以解决在城区表现尤为突出的叠掩问题。层析SAR (TomoSAR)技术的出现为获取三维信息提供了契机,同时也为解决叠掩问题给出了可行性方案。该技术依赖于对目标场景的多次重复观测,通过在高度向合成孔径提供第三维分辨能力。星载TomoSAR早期数据来源主要为TerraSAR-X, COSMO-SkyMed等国外卫星,这在一定程度上制约了国内TomoSAR技术的发展。近些年随着国内商业SAR卫星(如涪城一号、宏图一号等)的发射,丰富了数据获取来源,但目前已有的基于国产商业SAR卫星数据的城区建构筑物层析三维反演研究仍然较少。为了验证国产商业SAR卫星数据在城区层析三维参数反演方面的可用性以及在已有层析成像方法上的有效性,该文构建了城区TomoSAR三维反演框架,并利用长沙天仪空间科技研究院有限公司涪城一号和航天宏图信息技术股份有限公司宏图一号SAR卫星数据开展了城市建构筑物三维反演研究。实验结果验证了上述两个卫星系统的层析应用潜力,为后续深入研究和应用提供了先导性技术支撑。
2026, 15(2): 758-770.
摘要:
通过对海面起伏场进行分析,不仅可获取常用的海浪统计参数,还能细致描述单个波浪的特性、检测异常巨浪、研究波群与波组的演变过程,从而更精准地描述大面积非均匀海况。该文基于准线性模型,提出一套适用于高分三号合成孔径雷达(SAR)图像的海面起伏场反演方案。该方案不依赖外部辅助数据,可在10 s内完成单景SAR数据的海面起伏场快速反演,并有效提取沿距离向传播的波浪信息。通过3种典型海况下的反演实例,体现出该方法在提取最大波高、识别波群与波组结构等方面的优势。进一步将2405景高分三号波模式SAR图像的反演结果与ERA5再分析海浪谱及高度计实测数据进行对比。结果显示,反演有效波高与ERA5数据的均方根误差为0.48 m。在有效波高低于3 m的中低海况下,反演有效波高与ERA5及高度计数据均保持良好一致性。该研究为基于高分三号SAR的海况信息快速监测与分析提供了有效工具。 通过对海面起伏场进行分析,不仅可获取常用的海浪统计参数,还能细致描述单个波浪的特性、检测异常巨浪、研究波群与波组的演变过程,从而更精准地描述大面积非均匀海况。该文基于准线性模型,提出一套适用于高分三号合成孔径雷达(SAR)图像的海面起伏场反演方案。该方案不依赖外部辅助数据,可在10 s内完成单景SAR数据的海面起伏场快速反演,并有效提取沿距离向传播的波浪信息。通过3种典型海况下的反演实例,体现出该方法在提取最大波高、识别波群与波组结构等方面的优势。进一步将2405景高分三号波模式SAR图像的反演结果与ERA5再分析海浪谱及高度计实测数据进行对比。结果显示,反演有效波高与ERA5数据的均方根误差为0.48 m。在有效波高低于3 m的中低海况下,反演有效波高与ERA5及高度计数据均保持良好一致性。该研究为基于高分三号SAR的海况信息快速监测与分析提供了有效工具。
通过对海面起伏场进行分析,不仅可获取常用的海浪统计参数,还能细致描述单个波浪的特性、检测异常巨浪、研究波群与波组的演变过程,从而更精准地描述大面积非均匀海况。该文基于准线性模型,提出一套适用于高分三号合成孔径雷达(SAR)图像的海面起伏场反演方案。该方案不依赖外部辅助数据,可在10 s内完成单景SAR数据的海面起伏场快速反演,并有效提取沿距离向传播的波浪信息。通过3种典型海况下的反演实例,体现出该方法在提取最大波高、识别波群与波组结构等方面的优势。进一步将2405景高分三号波模式SAR图像的反演结果与ERA5再分析海浪谱及高度计实测数据进行对比。结果显示,反演有效波高与ERA5数据的均方根误差为0.48 m。在有效波高低于3 m的中低海况下,反演有效波高与ERA5及高度计数据均保持良好一致性。该研究为基于高分三号SAR的海况信息快速监测与分析提供了有效工具。 通过对海面起伏场进行分析,不仅可获取常用的海浪统计参数,还能细致描述单个波浪的特性、检测异常巨浪、研究波群与波组的演变过程,从而更精准地描述大面积非均匀海况。该文基于准线性模型,提出一套适用于高分三号合成孔径雷达(SAR)图像的海面起伏场反演方案。该方案不依赖外部辅助数据,可在10 s内完成单景SAR数据的海面起伏场快速反演,并有效提取沿距离向传播的波浪信息。通过3种典型海况下的反演实例,体现出该方法在提取最大波高、识别波群与波组结构等方面的优势。进一步将2405景高分三号波模式SAR图像的反演结果与ERA5再分析海浪谱及高度计实测数据进行对比。结果显示,反演有效波高与ERA5数据的均方根误差为0.48 m。在有效波高低于3 m的中低海况下,反演有效波高与ERA5及高度计数据均保持良好一致性。该研究为基于高分三号SAR的海况信息快速监测与分析提供了有效工具。
2026, 15(2): 771-790.
摘要:
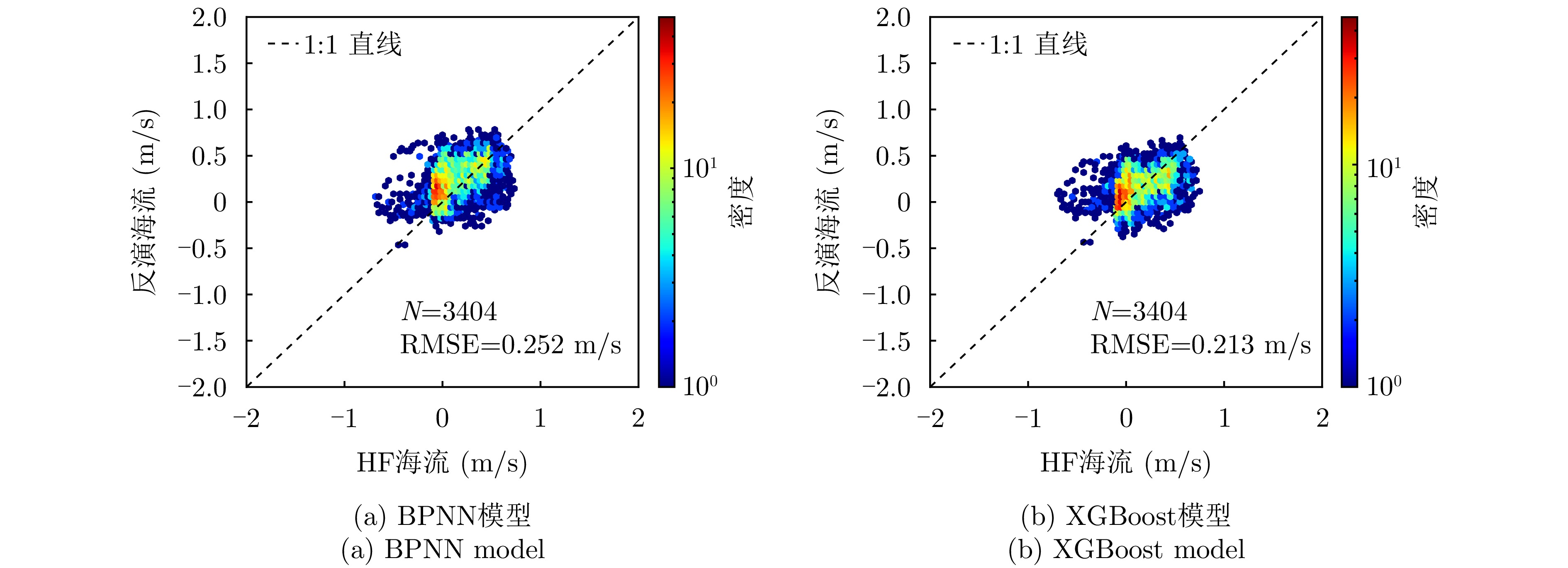
海流在全球气候调节中具有重要作用。合成孔径雷达(SAR)凭借其对海表多普勒频移的观测能力,为高分辨率海流探测提供了有效的数据支撑。然而,SAR多普勒频移含有多种贡献项,要从中准确反演海流,需要进行非地球物理校正,并准确估算风-浪致多普勒频移的贡献。该研究基于Sentinel-1 SAR多普勒频移观测数据,在完成精确的非地球物理校正后,构建了经粒子群算法优化的BPNN与XGBoost模型描述SAR风-浪致多普勒频移与海面风-浪参数间的非线性映射关系,并通过系统对比评估确定了性能更优的模型,实现了海流流速的高精度反演。结果表明,与BPNN模型相比,XGBoost模型在性能上实现了显著提升。XGBoost模型估计的多普勒频移均方根误差(RMSE)约为4.043 Hz,较BPNN模型降低了2.898 Hz;与HYCOM海流相比,XGBoost模型反演海流的RMSE约为0.202 m/s,较BPNN模型降低了0.122 m/s;与HF雷达观测流速对比,XGBoost模型反演海流的RMSE为0.21 m/s,较BPNN降低了16%。该研究为星载SAR海流反演提供了一种更为精确的技术方法。 海流在全球气候调节中具有重要作用。合成孔径雷达(SAR)凭借其对海表多普勒频移的观测能力,为高分辨率海流探测提供了有效的数据支撑。然而,SAR多普勒频移含有多种贡献项,要从中准确反演海流,需要进行非地球物理校正,并准确估算风-浪致多普勒频移的贡献。该研究基于Sentinel-1 SAR多普勒频移观测数据,在完成精确的非地球物理校正后,构建了经粒子群算法优化的BPNN与XGBoost模型描述SAR风-浪致多普勒频移与海面风-浪参数间的非线性映射关系,并通过系统对比评估确定了性能更优的模型,实现了海流流速的高精度反演。结果表明,与BPNN模型相比,XGBoost模型在性能上实现了显著提升。XGBoost模型估计的多普勒频移均方根误差(RMSE)约为4.043 Hz,较BPNN模型降低了2.898 Hz;与HYCOM海流相比,XGBoost模型反演海流的RMSE约为0.202 m/s,较BPNN模型降低了0.122 m/s;与HF雷达观测流速对比,XGBoost模型反演海流的RMSE为0.21 m/s,较BPNN降低了16%。该研究为星载SAR海流反演提供了一种更为精确的技术方法。
海流在全球气候调节中具有重要作用。合成孔径雷达(SAR)凭借其对海表多普勒频移的观测能力,为高分辨率海流探测提供了有效的数据支撑。然而,SAR多普勒频移含有多种贡献项,要从中准确反演海流,需要进行非地球物理校正,并准确估算风-浪致多普勒频移的贡献。该研究基于Sentinel-1 SAR多普勒频移观测数据,在完成精确的非地球物理校正后,构建了经粒子群算法优化的BPNN与XGBoost模型描述SAR风-浪致多普勒频移与海面风-浪参数间的非线性映射关系,并通过系统对比评估确定了性能更优的模型,实现了海流流速的高精度反演。结果表明,与BPNN模型相比,XGBoost模型在性能上实现了显著提升。XGBoost模型估计的多普勒频移均方根误差(RMSE)约为4.043 Hz,较BPNN模型降低了2.898 Hz;与HYCOM海流相比,XGBoost模型反演海流的RMSE约为0.202 m/s,较BPNN模型降低了0.122 m/s;与HF雷达观测流速对比,XGBoost模型反演海流的RMSE为0.21 m/s,较BPNN降低了16%。该研究为星载SAR海流反演提供了一种更为精确的技术方法。 海流在全球气候调节中具有重要作用。合成孔径雷达(SAR)凭借其对海表多普勒频移的观测能力,为高分辨率海流探测提供了有效的数据支撑。然而,SAR多普勒频移含有多种贡献项,要从中准确反演海流,需要进行非地球物理校正,并准确估算风-浪致多普勒频移的贡献。该研究基于Sentinel-1 SAR多普勒频移观测数据,在完成精确的非地球物理校正后,构建了经粒子群算法优化的BPNN与XGBoost模型描述SAR风-浪致多普勒频移与海面风-浪参数间的非线性映射关系,并通过系统对比评估确定了性能更优的模型,实现了海流流速的高精度反演。结果表明,与BPNN模型相比,XGBoost模型在性能上实现了显著提升。XGBoost模型估计的多普勒频移均方根误差(RMSE)约为4.043 Hz,较BPNN模型降低了2.898 Hz;与HYCOM海流相比,XGBoost模型反演海流的RMSE约为0.202 m/s,较BPNN模型降低了0.122 m/s;与HF雷达观测流速对比,XGBoost模型反演海流的RMSE为0.21 m/s,较BPNN降低了16%。该研究为星载SAR海流反演提供了一种更为精确的技术方法。
作者中心
专家审稿
责编办公
编辑办公
上一期
摘要
4613KB
微信 | 公众平台 