地球同步轨道SAR运动舰船探测跟踪定位方法与实验验证

向建冰 仲利华 吴一凡 宋冲 黄丽佳 商明样 袁新哲 胡玉新

向建冰, 仲利华, 吴一凡, 等. 地球同步轨道SAR运动舰船探测跟踪定位方法与实验验证[J]. 雷达学报(中英文), 2026, 15(2): 687–709. doi: 10.12000/JR25235
引用本文: 向建冰, 仲利华, 吴一凡, 等. 地球同步轨道SAR运动舰船探测跟踪定位方法与实验验证[J]. 雷达学报(中英文), 2026, 15(2): 687–709. doi: 10.12000/JR25235
XIANG Jianbing, ZHONG Lihua, WU Yifan, et al. An integrated detection-tracking-localization framework for moving ships in geosynchronous orbit synthetic aperture radar with experimental verification[J]. Journal of Radars, 2026, 15(2): 687–709. doi: 10.12000/JR25235
Citation: XIANG Jianbing, ZHONG Lihua, WU Yifan, et al. An integrated detection-tracking-localization framework for moving ships in geosynchronous orbit synthetic aperture radar with experimental verification[J]. Journal of Radars, 2026, 15(2): 687–709. doi: 10.12000/JR25235

地球同步轨道SAR运动舰船探测跟踪定位方法与实验验证

DOI: 10.12000/JR25235 CSTR: 32380.14.JR25235
详细信息
    作者简介:

    向建冰,助理研究员,主要研究方向为SAR成像与动目标探测定位

    仲利华,研究员,主要研究方向为星载宽幅SAR处理和舰船检测

    吴一凡,助理研究员,主要研究方向为SAR智能数据处理与信息提取

    宋 冲,助理研究员,主要研究方向为雷达目标检测与成像

    黄丽佳,研究员,主要研究方向为星载SAR精细化处理和智能应用

    商明样,副研究员,主要研究方向为高分宽幅、超高分辨率星载SAR成像处理

    袁新哲,正高级工程师,主要研究方向为新体制星载SAR系统、星载SAR海洋遥感

    胡玉新,研究员,主要研究方向为SAR成像与海洋目标信息提取

    通讯作者:

    胡玉新 huyx@aircas.ac.cn

    责任主编:陈杰 Corresponding Editor: CHEN Jie

  • 中图分类号: TN957.51

An Integrated Detection-tracking-localization Framework for Moving Ships in Geosynchronous Orbit Synthetic Aperture Radar with Experimental Verification

More Information
  • 摘要: 地球同步轨道(GEO)合成孔径雷达(SAR)具有对大区域进行连续观测的优势,但由于探测距离远、合成孔径时间长、大视场杂波累加和非平直观测几何的特点,利用GEO SAR对运动舰船探测存在成像聚焦困难、信杂比低、位置偏移大等巨大技术挑战。该文提出一种面向GEO SAR的运动舰船探测-跟踪-定位一体化处理新方法,可有效解决上述难题。该文首先建立了GEO SAR对运动舰船的观测信号模型,深入分析了超长合成孔径时间内运动舰船的回波特性,提出了基于最优子孔径处理实现目标成像探测和长时间跟踪定位方法,该方法通过改进BP成像算法在孔径内实现了低信杂比下非合作舰船能量良好积累聚焦,获得了GEO SAR非平直几何观测下复杂运动舰船目标偏移位置与距离多普勒关系;然后,基于舰船短时匀速运动假设,利用双向平滑滤波方法对多子孔径探测结果进行航迹跟踪,并基于长时间跟踪结果获得运动舰船速度估计,在此基础上利用偏移位置与实际位置距离多普勒关系实现了运动舰船重定位。最后,通过仿真数据和在轨GEO SAR卫星实测数据验证了所提方法的正确性。

     

  • 图  1  GEO SAR对运动舰船的成像几何模型

    Figure  1.  Imaging geometric model of moving vessels by GEO SAR

    图  2  GEO SAR探测、跟踪定位一体化处理方法框架

    Figure  2.  Framework of the integrated processing method for GEO SAR detection, tracking and localization

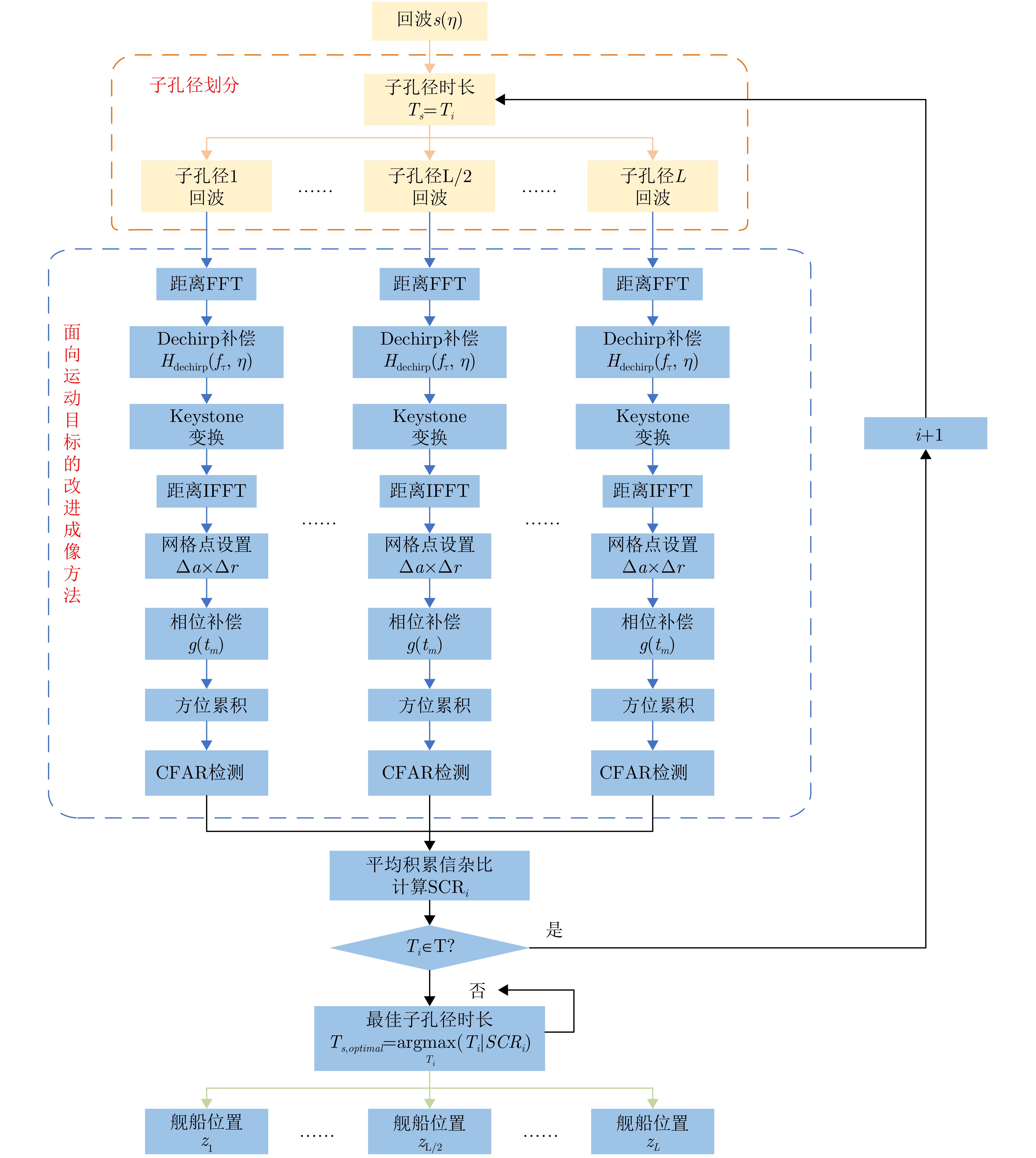
    图  3  基于子孔径处理的GEO SAR运动舰船成像探测方法流程图

    Figure  3.  Flowchart of the GEO SAR moving ship imaging detection method based on sub-aperture processing

    图  4  Dechirp对目标运动多普勒补偿示意图

    Figure  4.  Schematic diagram of Doppler compensation for target motion by Dechirp

    图  5  面向运动目标的改进BP成像算法示意图

    Figure  5.  Schematic diagram of the improved BP imaging algorithm for moving targets

    图  6  运动目标聚焦位置偏移示意图

    Figure  6.  Schematic diagram of the offset of the focusing position of the moving target

    图  7  切向速度导致二次相位误差分析

    Figure  7.  Analysis of quadratic phase error caused by tangential velocity

    图  8  基于双向平滑滤波的长时间跟踪定位方法流程图

    Figure  8.  Flowchart of the long-term tracking and localization method based on bidirectional smooth filtering

    图  9  仿真的运动舰船

    Figure  9.  Simulated motion vessel

    图  10  GEO SAR舰船运动对能量退化的影响

    Figure  10.  The influence of GEO SAR ship movement on energy degradation

    图  11  不同海况下GEO SAR舰船运动对能量退化的影响

    Figure  11.  The influence of GEO SAR ship movement on energy degradation under different sea conditions

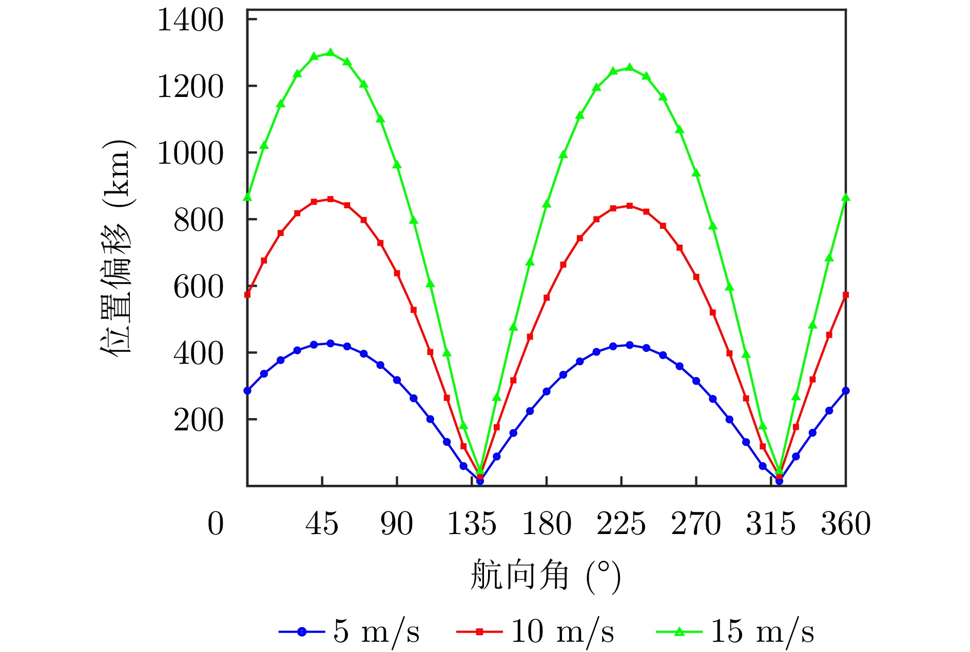
    图  12  不同航速下位置偏移随航向(以正北为0°)的关系

    Figure  12.  The relationship between position offset and heading (with true north as 0°) at different speeds

    图  13  传统BP与所提改进成像方法的仿真运动舰船探测成像结果

    Figure  13.  The simulation imaging results of moving ship detection by BP and the proposed improved imaging method

    图  14  仿真运动舰船定位跟踪结果

    Figure  14.  The localization and tracking results of simulated moving ships

    图  15  定位精度分析

    Figure  15.  Positioning accuracy analysis

    图  16  输入-输出信杂比分析

    Figure  16.  Input-output signal-to-noise ratio analysis

    图  17  基于改进BP成像算法的单个子孔径运动舰船探测成像过程

    Figure  17.  Imaging process of a single sub-aperture moving ship detection based on the improved BP imaging algorithm

    图  18  运动舰船多子孔径探测成像结果

    Figure  18.  Imaging results of multi-sub-aperture detection on moving ships

    图  19  运动舰船1定位跟踪结果

    Figure  19.  Localization and tracking results of moving ship 1

    表  1  GEO SAR系统仿真参数

    Table  1.   Simulation parameters for the GEO SAR system

    参数 符号 典型GEO SAR参数值
    载频 $ {f}_{\rm{c}} $ 1.3 GHz
    信号带宽 $ {B}_{{\mathrm{r}}} $ 30 MHz
    采样率 $ {F}_{{\mathrm{r}}} $ 40 MHz
    脉冲宽度 $ {T}_{{\mathrm{r}}} $ 400 μs
    脉冲重复频率 PRF 250 Hz
    合成孔径时间 $ {T}_{{\mathrm{total}}} $ 30 min
    下载: 导出CSV

    表  2  实验区域海况参数

    Table  2.   Test area sea conditions parameters

    参数 数值 参数 数值
    风向 185° 风速 27 km/h
    浪高 2.48 m 波浪周期 8.6 s
    洋流方向 100° 洋流速度 1.19 km/h
    海况等级 4级
    下载: 导出CSV

    表  3  在轨GEO SAR舰船定位跟踪实验结果

    Table  3.   Results of in-orbit GEO SAR ship localization and tracking tests

    舰船编号 长度(m)×宽度(m) 位置
    [纬度,经度]
    子孔径1 ··· 子孔径15 ··· 子孔径30 ··· 子孔径45 定位均方根误差(m)
    1 349×60 跟踪定位位置 16.564°N
    116.665°E
    ··· 16.543°N
    116.646°E
    ··· 16.521°N
    116.625°E
    ··· 16.497°N
    116.604°E
    3102.04
    AIS位置 16.567°N
    116.636°E
    16.545°N
    116.617°E
    16.524°N
    116.597°E
    16.500°N
    116.575°E
    2 263×60 跟踪定位位置 11.268°N
    111.527°E
    ··· 11.254°N
    111.512°E
    ··· 11.231°N
    111.494°E
    ··· 11.209°N
    111.479°E
    1614.67
    AIS位置 11.274°N
    111.518°E
    11.256°N
    111.499°E
    11.238°N
    111.480°E
    11.216°N
    111.461°E
    3 333×60 跟踪定位位置 10.681°N
    111.266°E
    ··· 10.654°N
    111.258°E
    ··· 10.624°N
    111.250°E
    ··· 10.594°N
    111.241°E
    2663.21
    AIS位置 10.651°N
    111.277°E
    10.634°N
    111.261°E
    10.615°N
    111.245°E
    10.596°N
    111.228°E
    4 399×60 跟踪定位位置 12.823°N
    114.212°E
    ··· 12.843°N
    114.260°E
    ··· 12.863°N
    114.311°E
    ··· 12.884°N
    114.362°E
    3168.05
    AIS位置 12.784°N
    114.215°E
    12.820°N
    114.253°E
    12.858°N
    114.294°E
    12.894°N
    114.332°E
    5 295×46 跟踪定位位置 12.342°N
    110.118°E
    ··· 12.346°N
    110.134°E
    ··· 12.351°N
    110.153°E
    ··· 12.356°N
    110.171°E
    3296.07
    AIS位置 12.337°N
    110.141°E
    12.388°N
    110.142°E
    12.362°N
    110.142°E
    12.341°N
    110.143°E
    下载: 导出CSV
  • [1] 邢相薇, 计科峰, 康利鸿, 等. HRWS SAR图像舰船目标监视技术研究综述[J]. 雷达学报, 2015, 4(1): 107–121. doi: 10.12000/JR14144.

    XING Xiangwei, JI Kefeng, KANG Lihong, et al. Review of ship surveillance technologies based on high-resolution wide-swath synthetic aperture radar imaging[J]. Journal of Radars, 2015, 4(1): 107–121. doi: 10.12000/JR14144.
    [2] NEWEY M K, KANTOR J M, and BENITZ G R. Autofocus methods for moving target imaging in synthetic aperture radar[J]. IEEE Transactions on Geoscience and Remote Sensing, 2021, 60: 5214411. doi: 10.1109/TGRS.2021.3098460.
    [3] JIA Hecheng, PU Xinyang, LIU Qiaoyu, et al. A fast progressive ship detection method for very large full-scene SAR images[J]. IEEE Transactions on Geoscience and Remote Sensing, 2024, 62: 5206615. doi: 10.1109/TGRS.2024.3369637.
    [4] TOMIYASU K and PACELLI J L. Synthetic aperture radar imaging from an inclined geosynchronous orbit[J]. IEEE Transactions on Geoscience and Remote Sensing, 1983, GE-21(3): 324–329. doi: 10.1109/TGRS.1983.350561.
    [5] 张庆君, 倪崇, 戴超, 等. 陆地探测四号01星总体设计与技术创新[J]. 中国空间科学技术(中英文), 2025, 45(1): 1–11. doi: 10.16708/j.cnki.1000-758X.2025.0001.

    ZHANG Qingjun, NI Chong, DAI Chao, et al. System design and key technologies of No.4 land exploration satellite 01[J]. Chinese Space Science and Technology, 2025, 45(1): 1–11. doi: 10.16708/j.cnki.1000-758X.2025.0001.
    [6] 李光廷, 谭小敏, 李财品, 等. 陆地探测四号01星合成孔径雷达载荷设计与实现[J]. 中国空间科学技术(中英文), 2025, 45(4): 123–130. doi: 10.16708/j.cnki.1000-758X.2025.0064.

    LI Guangting, TAN Xiaomin, LI Caipin, et al. The load design and implementation of LT-4 space-borne SAR[J]. Chinese Space Science and Technology, 2025, 45(4): 123–130. doi: 10.16708/j.cnki.1000-758X.2025.0064.
    [7] MELZI M, HU Cheng, DONG Xichao, et al. Velocity estimation of multiple moving targets in single-channel geosynchronous SAR[J]. IEEE Transactions on Geoscience and Remote Sensing, 2020, 58(8): 5861–5879. doi: 10.1109/TGRS.2020.2971853.
    [8] 胡哲颖, 黄丽佳, 胡文龙, 等. 高轨SAR非平直几何动目标成像影响建模[J]. 雷达科学与技术, 2018, 16(5): 496–504. doi: 10.3969/j.issn.1672-2337.2018.05.006.

    HU Zheying, HUANG Lijia, HU Wenlong, et al. Modeling and analysis of target motion influence on GEO SAR based on non-straight squint imaging geometry[J]. Radar Science and Technology, 2018, 16(5): 496–504. doi: 10.3969/j.issn.1672-2337.2018.05.006.
    [9] 吴一凡, 黄丽佳, 严朝保, 等. 面向GEO SAR图像的海上区域运动目标检测方法[J]. 电子与信息学报, 2025, 47(6): 1723–1733. doi: 10.11999/JEIT240906.

    WU Yifan, HUANG Lijia, YAN Chaobao, et al. A moving target detection method for GEO SAR image in maritime areas[J]. Journal of Electronics & Information Technology, 2025, 47(6): 1723–1733. doi: 10.11999/JEIT240906.
    [10] ZENG Tianjiao, ZHANG Tianwen, SHAO Zikang, et al. CFAR-DP-FW: A CFAR-guided dual-polarization fusion framework for large-scene SAR ship detection[J]. IEEE Journal of Selected Topics in Applied Earth Observations and Remote Sensing, 2024, 17: 7242–7259. doi: 10.1109/JSTARS.2024.3358058.
    [11] 杜兰, 王兆成, 王燕, 等. 复杂场景下单通道SAR目标检测及鉴别研究进展综述[J]. 雷达学报, 2020, 9(1): 34–54. doi: 10.12000/JR19104.

    DU Lan, WANG Zhaocheng, WANG Yan, et al. Survey of research progress on target detection and discrimination of single-channel SAR images for complex scenes[J]. Journal of Radars, 2020, 9(1): 34–54. doi: 10.12000/JR19104.
    [12] LI Jianwei, CHEN Jie, CHENG Pu, et al. A survey on deep-learning-based real-time SAR ship detection[J]. IEEE Journal of Selected Topics in Applied Earth Observations and Remote Sensing, 2023, 16: 3218–3247. doi: 10.1109/JSTARS.2023.3244616.
    [13] 于宗琴, 金智鹏. 局部K-分布的SAR图像舰船航迹精确定位方法[J]. 舰船科学技术, 2020, 42(24): 79–81. doi: 10.3404/j.issn.1672-7649.2020.12A.027.

    YU Zongqin and JIN Zhipeng. Accurate location method of ship track based on local K-distribution in SAR image[J]. Ship Science and Technology, 2020, 42(24): 79–81. doi: 10.3404/j.issn.1672-7649.2020.12A.027.
    [14] 龙雅君. 多通道体制SAR运动目标检测与成像关键问题研究[D]. [博士论文], 中国科学院大学, 2022.

    Long Yajun. Research on key issues of moving target detection and imaging for multi-channel SAR system[D]. [Ph.D. dissertation], University of Chinese Academy of Sciences, 2022.
    [15] 李中余, 皮浩卓, 李俊奥, 等. 双基SAR空时自适应ANM-ADMM-Net杂波抑制技术[J]. 雷达学报(中英文), 2025, 14(5): 1196–1214. doi: 10.12000/JR24032.

    LI Zhongyu, PI Haozhuo, LI Jun’ao, et al. Clutter suppression technology based space-time adaptive ANM-ADMM-Net for bistatic SAR[J]. Journal of Radars, 2025, 14(5): 1196–1214. doi: 10.12000/JR24032.
    [16] WANG Zhihao, WANG Yongliang, XING Mengdao, et al. A novel two-step scheme based on joint GO-DPCA and local STAP in image domain for multichannel SAR-GMTI[J]. IEEE Journal of Selected Topics in Applied Earth Observations and Remote Sensing, 2021, 14: 8259–8272. doi: 10.1109/JSTARS.2021.3104595.
    [17] ZHANG Tianyi, DING Zegang, TIAN Weiming, et al. A 2-D nonlinear chirp scaling algorithm for high squint GEO SAR imaging based on optimal azimuth polynomial compensation[J]. IEEE Journal of Selected Topics in Applied Earth Observations and Remote Sensing, 2017, 10(12): 5724–5735. doi: 10.1109/JSTARS.2017.2765353.
    [18] CHEN Quan, LIU Wenkang, SUN Guangcai, et al. A fast Cartesian back-projection algorithm based on ground surface grid for GEO SAR focusing[J]. IEEE Transactions on Geoscience and Remote Sensing, 2022, 60: 5217114. doi: 10.1109/TGRS.2021.3125797.
    [19] DING Zegang, ZHU Kaiwen, ZHANG Tianyi, et al. An autofocus back projection algorithm for GEO SAR based on minimum entropy[J]. IEEE Transactions on Geoscience and Remote Sensing, 2022, 60: 5226114. doi: 10.1109/TGRS.2022.3164922.
    [20] 廉濛. 地球同步轨道星/机双基地SAR非平稳舰船目标成像研究[D]. [博士论文], 哈尔滨工业大学, 2019. doi: 10.27061/d.cnki.ghgdu.2019.005154.

    LIAN Meng. Research on non-stationary ship targets imaging based on geosynchronous spaceborne/ariborne bistatic SAR[D]. [Ph.D. dissertation], Harbin Institute of Technology, 2019. doi: 10.27061/d.cnki.ghgdu.2019.005154.
    [21] YU Jindong, YU Ze, GUO Yukun, et al. Signal separation in GEO SAR imaging of maneuvering ships by removing micro-motion effect[J]. IEEE Journal of Selected Topics in Applied Earth Observations and Remote Sensing, 2022, 15: 788–803. doi: 10.1109/JSTARS.2021.3139112.
    [22] ZHU Xinhang, JIANG Yicheng, LIU Zitao, et al. Division and focusing of multiple moving ship targets for GEO SAR via MFDFrFT spectrum analysis[J]. IEEE Transactions on Geoscience and Remote Sensing, 2024, 62: 5217816. doi: 10.1109/TGRS.2024.3427852.
    [23] 化青龙, 张云, 任航, 等. 基于最小熵准则与生成对抗网络的SAR三维转动舰船目标重聚焦方法[J]. 电子学报, 2024, 52(8): 2900–2912. doi: 10.12263/DZXB.20230465.

    HUA Qinglong, ZHANG Yun, REN Hang, et al. Refocusing for three-dimensional rotating ship targets in SAR images based on minimum entropy criteria and generative adversarial network[J]. Acta Electronica Sinica, 2024, 52(8): 2900–2912. doi: 10.12263/DZXB.20230465.
    [24] YU Jindong, YU Ze, and LI Chunsheng. GEO SAR imaging of maneuvering ships based on time-frequency features extraction[J]. IEEE Transactions on Geoscience and Remote Sensing, 2022, 60: 5226321. doi: 10.1109/TGRS.2022.3166758.
    [25] ZHONG Chao, DING Jinshan, and ZHANG Yuhong. Joint tracking of moving target in single-channel video SAR[J]. IEEE Transactions on Geoscience and Remote Sensing, 2022, 60: 5212718. doi: 10.1109/TGRS.2021.3115491.
    [26] ZHANG Ying, MAO Xinhua, YAN He, et al. A novel approach to moving targets shadow detection in VideoSAR imagery sequence[C]. 2017 IEEE International Geoscience and Remote Sensing Symposium (IGARSS), Fort Worth, USA, 2017: 606–609. doi: 10.1109/IGARSS.2017.8127026.
    [27] FAN Lei, WANG Hongqiang, YANG Qi, et al. High frame-rate and low-latency video SAR based on robust Doppler parameters estimation in the terahertz regime[J]. IEEE Transactions on Geoscience and Remote Sensing, 2023, 61: 5207016. doi: 10.1109/TGRS.2023.3271310.
    [28] YAN He, LIU Hui, XU Xing, et al. A new method of video SAR ground moving target detection and tracking based on the interframe amplitude temporal curve[J]. IEEE Transactions on Geoscience and Remote Sensing, 2023, 61: 5219217. doi: 10.1109/TGRS.2023.3325848.
    [29] WU Yifan, QI Xiyu, HUANG Lijia, et al. Enhanced BP algorithm combined with semantic segmentation and subaperture for improving agricultural scene image quality in GEO SAR[J]. IEEE Journal of Selected Topics in Applied Earth Observations and Remote Sensing, 2025, 18: 3043–3056. doi: 10.1109/JSTARS.2024.3520119.
    [30] 付嘉瑜, 李元昊, 陈志扬, 等. GEO SAR对运动目标时序RD粗精度定位方法[C]. 第十八届全国信号和智能信息处理与应用学术会议论文集, 合肥, 中国, 2024: 269–274. doi: 10.26914/c.cnkihy.2024.050388.

    FU Jiayu, LI Yuanhao, CHEN Zhiyang, et al. Coarse-precision moving target RD localization method of GEO SAR using time sequences[C]. The 18th National Academic Conference on Signal and Intelligent Information Processing and Application, Hefei, China, 2024: 269–274. doi: 10.26914/c.cnkihy.2024.050388.
    [31] 胥遇时. 双(多)基地合成孔径雷达定位方法[D]. [硕士论文], 电子科技大学, 2018.

    XU Yushi. Bistatic and multistatic sythetic aperture radar localization methods[D]. [Master dissertation], University of Electronic Science and Technology of China, 2018.
    [32] 张升. 机/星载远距离SAR动目标信号处理方法研究[D]. [博士论文], 西安电子科技大学, 2017. doi: 10.7666/d.D01384546.

    ZHANG Sheng. Study on signal processing of moving target for long range distance airborne/spaceborne SAR[D]. [Ph.D. dissertation], Xidian University, 2017. doi: 10.7666/d.D01384546.
    [33] 杨传安. 振荡及摇摆舰船SAR成像技术研究[D]. [硕士论文], 中国科学院大学, 2017.

    YANG Chuanan. Research on SAR imaging technology for oscillating and swaying ships[D]. [Master dissertation], University of Chinese Academy of Sciences, 2017.
    [34] LEWINTER S W. High resolution radar: US2999236 A[P]. 1961-12-10.
    [35] DOERRY A W. Ship dynamics for maritime ISAR imaging[R]. SAND2008-1020, 2008. doi: 10.2172/929523.
    [36] 李冰, 刘蕾, 王猛. GEO卫星GNSS导航在轨长期性能验证与分析[J]. 上海航天, 2017, 34(4): 133–143. doi: 10.19328/j.cnki.1006-1630.2017.04.016.

    LI Bing, LIU Lei, and WANG Meng. Performance demonstration and analysis of GNSS navigation in GEO satellites[J]. Aerospace Shanghai, 2017, 34(4): 133–143. doi: 10.19328/j.cnki.1006-1630.2017.04.016.
  • 加载中
图(19) / 表(3)
计量
  • 文章访问数: 
  • HTML全文浏览量: 
  • PDF下载量: 
  • 被引次数: 0
出版历程
  • 收稿日期:  2025-11-07
  • 修回日期:  2026-02-11
  • 网络出版日期:  2026-03-19
  • 刊出日期:  2026-04-28

目录

    /

    返回文章
    返回