数字阵雷达低慢小探测数据集(LSS-DAUR-1.0)及图网络目标分类方法

陈小龙 刘佳 汪兴海 王金豪 关键 张月

陈小龙, 刘佳, 汪兴海, 等. 数字阵雷达低慢小探测数据集(LSS-DAUR-1.0)及图网络目标分类方法[J]. 雷达学报(中英文), 待出版. doi: 10.12000/JR25240
引用本文: 陈小龙, 刘佳, 汪兴海, 等. 数字阵雷达低慢小探测数据集(LSS-DAUR-1.0)及图网络目标分类方法[J]. 雷达学报(中英文), 待出版. doi: 10.12000/JR25240
CHEN Xiaolong, LIU Jia, WANG Xinghai, et al. Digital array radar lss-target detection dataset (LSS-DAUR-1.0) and graph network-based target classification[J]. Journal of Radars, in press. doi: 10.12000/JR25240
Citation: CHEN Xiaolong, LIU Jia, WANG Xinghai, et al. Digital array radar lss-target detection dataset (LSS-DAUR-1.0) and graph network-based target classification[J]. Journal of Radars, in press. doi: 10.12000/JR25240

数字阵雷达低慢小探测数据集(LSS-DAUR-1.0)及图网络目标分类方法

DOI: 10.12000/JR25240 CSTR: 32380.14.JR25240
基金项目: 国家自然科学基金(U25B2016),国家重点研发计划(2024YFB3909800),山东省自然科学基金(ZR2024JQ003)
详细信息
    作者简介:

    陈小龙,教授,主要研究方向为雷达低慢小目标检测、海杂波抑制、雷达智能信号处理等

    刘  佳,硕士生,主要研究方向为雷达目标智能识别

    汪兴海,副教授,主要研究方向为雷达系统设计、数字信号处理等

    王金豪,硕士生,主要研究方向为低慢小目标多域多特征检测

    关 键,教授,主要研究方向为雷达目标检测与跟踪、侦察图像处理和信息融合

    张 月,副教授,主要研究方向为全息雷达技术、宽带数字化技术等

    通讯作者:

    陈小龙 cxlcxl1209@163.com

    刘佳 2286283692@qq.com

    责任主编:杜兰 Corresponding Editor: DU Lan

  • 中图分类号: TN957.51

Digital Array Radar LSS-target Detection Dataset (LSS-DAUR-1.0) and Graph Network-based Target Classification

Funds: The National Natural Science Foundation of China (U25B2016), National Key Research and Development Program of China (2024YFB3909800), Shandong Natural Science Foundation (ZR2024JQ003)
More Information
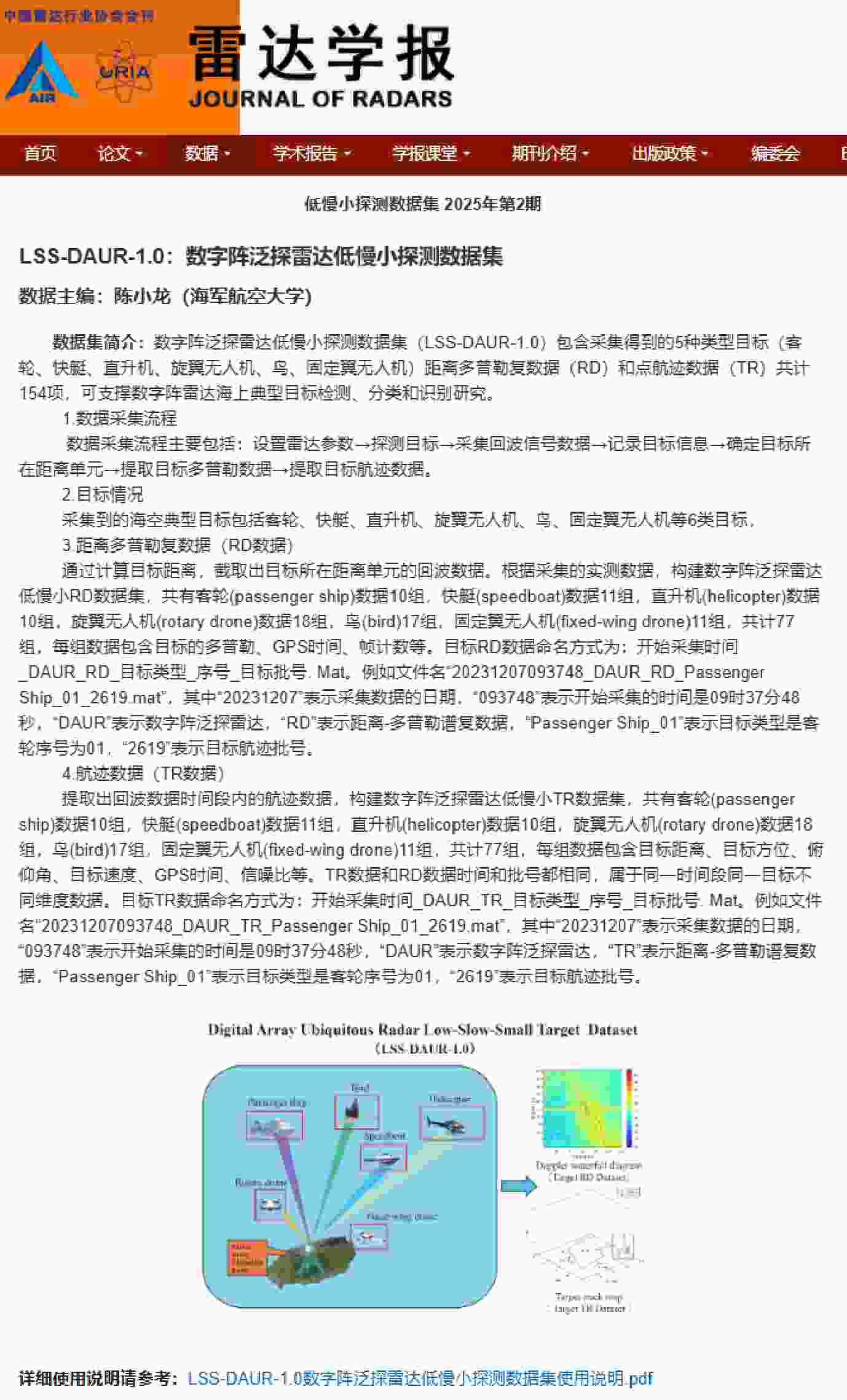
  • 摘要: 针对低慢小(LSS)目标雷达分类中存在的特征提取不充分、时空关联建模能力薄弱及分类性能欠佳等问题,该文围绕图网络特征提取和分类技术开展研究。首先,聚焦数字阵泛探雷达,构建了雷达低慢小目标探测数据集LSS-DAUR-1.0,包含客轮、快艇、直升机、旋翼无人机、鸟类与固定翼无人机6类目标的多普勒和航迹数据。其次,基于该数据集分析了目标的多域多维特性,通过相关性和余弦相似度分析,验证了多普勒特征与物理运动特征的互补性。在此基础上,提出融合双特征的动态图图卷积网络(DG-GCN)分类方法设计自适应窗口调整、混合衰减函数和动态阈值机制,构建时空关联自适应动态图,结合图卷积特征学习和分类模块,实现对低慢小目标的精细化分类。LSS-DAUR-1.0数据集验证表明,DG-GCN分类准确率达99.66%,较ResNet和Transformer模型分别提升6.78%和17.97%,总处理时间仅4.98 ms,较对比模型降低80%以上,兼顾高精度与高效性。此外,噪声环境测试其鲁棒性良好。消融实验验证,动态边权机制可弥补纯时序连接的空间特征关联上不足,提升模型泛化能力。

     

  • 图  1  LSS-DAUR-1.0数据集中目标照片

    Figure  1.  Target photos in the LSS-DAUR-1.0 dataset

    图  2  数据采集场景示意图

    Figure  2.  Schematic diagram of the data acquisition scenario

    图  3  目标数据采集流程图

    Figure  3.  Flowchart of target data collection

    图  4  LSS-DAUR-1.0数据集结构示意图

    Figure  4.  Schematic diagram of the structure of the LSS-DAUR-1.0 dataset

    图  5  各类目标多普勒瀑布图对比

    Figure  5.  Comparison of Doppler waterfall diagrams of various targets

    图  6  各类目标二维航迹图

    Figure  6.  Two-dimensional trajectory maps of various targets

    图  7  各类目标运动学统计图

    Figure  7.  Kinematic statistical graphs of various targets

    图  8  多普勒特征与雷达观测特征的相关性分析

    Figure  8.  Analysis of the correlation between Doppler characteristics and radar observation characteristics

    图  9  各类目标类内样本相似度分布箱形图

    Figure  9.  Box plot of similarity distribution of samples within various target classes

    图  10  基于DG-GCN的目标分类方法流程

    Figure  10.  Target classification method process based on DG-GCN

    图  11  直升机样本25时序邻接边窗口半径变化

    Figure  11.  Variation of window radius of temporal adjacency edges for the 25th helicopter sample

    图  12  时序衰减权重随距离变化曲线

    Figure  12.  Curve of time series attenuation weight varying with distance

    图  13  直升机样本25特征相似边阈值生成示意图

    Figure  13.  Schematic diagram of threshold generation for feature similar edges of the 25th helicopter sample

    图  14  直升机样本25构建的图结构

    Figure  14.  Graph structure constructed from the 25th helicopter sample

    图  15  直升机样本25归一化边权矩阵分布

    Figure  15.  Distribution of the normalized edge weight matrix for the 25th helicopter sample

    图  16  双层动态图图卷积网络结构

    Figure  16.  Double-layer graph convolutional network with dynamic graph construction structure

    图  17  最佳参数组合下的时序衰减权重变化

    Figure  17.  Changes in time-series decay weights under the optimal parameter combination

    图  18  各模型训练准确率曲线

    Figure  18.  Accuracy curves of each model during training

    图  19  不同信噪比下所提方法分类准确率

    Figure  19.  Classification accuracy of the proposed method under different signal-to-noise ratios

    图  20  在SNR =5 dB噪声下训练和验证损失曲线

    Figure  20.  Training and validation loss curves under SNR = 5 dB noise

    图  21  在SNR =5 dB噪声下训练和验证准确率曲线

    Figure  21.  Training and validation accuracy curves under SNR = 5 dB noise

    图  22  在SNR =5 dB噪声下的分类混淆矩阵

    Figure  22.  Classification confusion matrix under SNR = 5 dB noise

    图  23  3层GCN模型训练和验证损失曲线

    Figure  23.  23 Training and validation loss curves of the 3-layer GCN model

    图  24  3层GCN训练和验证准确率曲线

    Figure  24.  Training and validation accuracy curves of the 3-layer GCN model

    图  25  LSS-DAUR-1.0:数字阵泛探雷达低慢小探测数据集

    Figure  25.  LSS-DAUR-1.0: Digital Array Universal Radar Low, Slow, and Small Target Detection Dataset

    表  1  DAUR参数

    Table  1.   Parameters of the digital array ubiquitous radar

    雷达参数数值
    载频(GHz)1.36
    带宽(MHz)4
    发射功率(W)400
    脉冲重复频率(kHz)5
    脉宽(μs)2
    速度单元(m/s)0.1346
    多普勒通道数512
    下载: 导出CSV

    表  2  样本扩充统计结果

    Table  2.   Statistical results of sample augmentation

    目标类别 原始航迹数 总帧数 步长大小 截取后航迹数 截取后样本编号
    客轮 10 2704 10 246 1~246
    快艇 11 1456 5 231 1~231
    直升机 10 930 3 217 1~217
    旋翼无人机 18 1735 5 250 1~250
    17 2787 10 237 1~237
    固定翼无人机 11 1762 5 293 1~293
    总计 77 11374 1474
    下载: 导出CSV

    表  3  模型超参数设置

    Table  3.   Model hyperparameter settings

    名称 设置 说明
    优化器 AdamW 动量参数$ {\beta }_{1}=0.9 $, $ {\beta }_{2}=0.999 $
    初始学习率 $ 3\times {10}^{-4} $ 采用余弦退火调度策略动态调整
    权重衰减系数 $ 1\times {10}^{-5} $ 约束模型权重幅值,防止过拟合
    学习率调度 CosineAnnealingLR 周期$ {T}_{\max}=100 $,最小学习率$ 1\times {10}^{-6} $
    L2正则化系数 $ \lambda =0.0005 $ 对所有权重参数施加L2范数惩罚
    Dropout概率 0.5 随机丢弃神经元,增强泛化性
    批量大小 32 单次训练输入样本数
    最大训练轮数 100 训练终止条件之一
    下载: 导出CSV

    表  4  数据集划分

    Table  4.   Dataset division

    目标类别 总航迹数 训练集航迹编号 验证集航迹编号 总样本数 总样本占比 训练集样本数 验证集样本数
    客轮 10 1, 2, 3, 4, 5, 8 6, 7, 9, 10 246 16.69% 196 50
    快艇 11 1, 3, 7, 8, 11 2, 4, 5, 6, 9, 10 231 15.67% 184 47
    直升机 10 1, 2, 3, 5, 6, 7, 8 4, 9, 10 217 14.72% 173 44
    旋翼无人机 18 1, 2, 4, 5, 7, 13, 14, 15, 17 3, 9, 10, 11, 12, 16, 18 250 16.96% 200 50
    17 2, 5, 6, 7, 8, 9, 10, 11, 13 1, 3, 4, 12, 14, 15, 16, 17 237 16.08% 189 48
    固定翼无人机 11 2, 3, 4, 5, 6, 7, 8, 9, 10 1, 11 293 19.88% 234 59
    总计 77 1474 100.00% 1176 298
    下载: 导出CSV

    表  5  动态边权参数搜索空间

    Table  5.   Search space of dynamic edge weight parameters

    参数物理意义搜索范围最优值
    $ \lambda $时序衰减权重系数,控制指数衰减与高斯衰减的相对重要性[0.2, 0.8]0.46
    $ \beta $指数衰减速率,决定时序相关性随距离衰减的速度[0.1, 1.2]0.10
    $ \sigma $高斯核宽度,控制高斯衰减函数的平滑程度[1.0, 3.5]2.40
    $ \alpha $特征权重分配系数,调节特征相似边权重的分配比例[0.1, 0.6]0.33
    $ \eta $边权融合系数,控制时序边与特征边融合时的次要权重增强[0.2, 0.7]0.59
    下载: 导出CSV

    表  6  不同模型分类性能对比

    Table  6.   Performance comparison of different models

    模型 准确率(%) F1分数 参数量(M) 平均预处理时间(ms) 平均推理时延(ms) 总处理时间(ms) 输入数据类型
    DG-GCN (本文方法) 99.66 0.9966 0.23 4.45 0.53 4.98 多普勒+物理参数
    CBAM-Swin-Transformer[22] 81.69 0.8165 49.18 24.00 29.86 53.86 多普勒瀑布图
    VGGNet 77.97 0.7796 68.21 24.00 4.66 28.66 多普勒瀑布图
    ResNet 92.88 0.9266 24.56 24.00 6.93 30.93 多普勒瀑布图
    LSTM 90.85 0.9078 1.35 0 1.78 1.78 多普勒+物理参数
    注:其中VGGNet, ResNet, CBAM-Swin-Transformer的预处理时间包括单样本数据处理、图像绘制和图像保存时间,本文方法预处理时间是指单样本构图时间。
    下载: 导出CSV

    表  7  消融实验结果对比

    Table  7.   Comparison of ablation experiment results

    方法 准确率(%) 准确率下降(%) F1分数 说明
    完整模型 99.66 0.9966 动态边权构建算法+2层GCN
    无物理运动参数 97.29 2.37 0.9729 仅使用512维多普勒谱,移除所有物理参数
    固定图结构 96.61 3.05 0.9661 移除特征相似边,时序邻接边窗口半径固定为3
    无特征相似边 95.59 4.07 0.9558 移除特征相似边,保留时序边权机制
    无自适应边权 96.27 3.39 0.9623 时序边和特征相似边固定权重为0.6和0.3
    1层GCN 95.93 3.73 0.9595 GCN结构:160→64,仅1层卷积
    3层GCN 96.95 2.71 0.9694 GCN结构:160→128→96→64,3层卷积
    下载: 导出CSV
  • [1] 陈小龙, 陈唯实, 饶云华, 等. 飞鸟与无人机目标雷达探测与识别技术进展与展望[J]. 雷达学报, 2020, 9(5): 803–827. doi: 10.12000/JR20068.

    CHEN Xiaolong, CHEN Weishi, RAO Yunhua, et al. Progress and prospects of radar target detection and recognition technology for flying birds and unmanned aerial vehicles[J]. Journal of Radars, 2020, 9(5): 803–827. doi: 10.12000/JR20068.
    [2] 郭瑞, 张月, 田彪, 等. 全息凝视雷达系统技术与发展应用综述[J]. 雷达学报, 2023, 12(2): 389–411. doi: 10.12000/JR22153.

    GUO Rui, ZHANG Yue, TIAN Biao, et al. Review of the technology, development and applications of holographic staring radar[J]. Journal of Radars, 2023, 12(2): 389–411. doi: 10.12000/JR22153.
    [3] JAHANGIR M and BAKER C J. L-band staring radar performance against micro-drones[C]. 2018 19th International Radar Symposium, Bonn, Germany, 2018: 1–10. doi: 10.23919/IRS.2018.8448107.
    [4] BENNETT C, JAHANGIR M, FIORANELLI F, et al. Use of symmetrical peak extraction in drone micro-Doppler classification for staring radar[C]. 2020 IEEE Radar Conference, Florence, Italy, 2020: 1–6. doi: 10.1109/RadarConf2043947.2020.9266702.
    [5] JAHANGIR M, ATKINSON G M, ANTONIOU M, et al. Measurements of birds and drones with L-band staring radar[C]. 2021 21st International Radar Symposium, Berlin, Germany, 2021: 1–10. doi: 10.23919/IRS51887.2021.9466224.
    [6] GRIFFIN B, BALLERI A, BAKER C, et al. Prototyping a dual-channel receiver for use in a staring cooperative radar network for the detection of drones[C]. 2021 21st International Radar Symposium, Berlin, Germany, 2021: 1–7. doi: 10.23919/IRS51887.2021.9466221.
    [7] 徐世友, 戴婷, 陈曾平. 基于多维特征的全息雷达“低慢小”目标识别[J]. 现代雷达, 2022, 44(11): 1–9. doi: 10.16592/j.cnki.1004-7859.2022.11.001.

    XU Shiyou, DAI Ting, and CHEN Zengping. LSS target recognition in holographic radar based on multi-dimensional features[J]. Modern Radar, 2022, 44(11): 1–9. doi: 10.16592/j.cnki.1004-7859.2022.11.001.
    [8] 陈小龙, 黄勇, 关键, 等. MIMO雷达微弱目标长时积累技术综述[J]. 信号处理, 2020, 36(12): 1947–1964. doi: 10.16798/j.issn.1003-0530.2020.12.001.

    CHEN Xiaolong, HUANG Yong, GUAN Jian, et al. Review of long-time integration techniques for weak targets using MIMO radar[J]. Journal of Signal Processing, 2020, 36(12): 1947–1964. doi: 10.16798/j.issn.1003-0530.2020.12.001.
    [9] 贺治华, 段佳, 芦达. 雷达海面目标识别技术研究进展[J]. 科技导报, 2017, 35(20): 61–68. doi: 10.3981/j.issn.1000-7857.2017.20.006.

    HE Zhihua, DUAN Jia, and LU Da. A review of radar sea target recognition technology[J]. Science & Technology Review, 2017, 35(20): 61–68. doi: 10.3981/j.issn.1000-7857.2017.20.006.
    [10] 田凯祥, 于恒力, 王中训, 等. 基于雷达目标特征可分性的一维特征选择方法[J]. 海军航空大学学报, 2024, 39(4): 453–460, 500. doi: 10.7682/j.issn.2097-1427.2024.04.007.

    TIAN Kaixiang, YU Hengli, WANG Zhongxun, et al. One-dimensional feature selection method based on radar target feature divisibility[J]. Journal of Naval Aviation University, 2024, 39(4): 453–460, 500. doi: 10.7682/j.issn.2097-1427.2024.04.007.
    [11] KUMAWAT H C, CHAKRABORTY M, RAJ A A B, et al. DIAT-μSAT: Small aerial targets’ micro-Doppler signatures and their classification using CNN[J]. IEEE Geoscience and Remote Sensing Letters, 2022, 19: 6004005. doi: 10.1109/LGRS.2021.3102039.
    [12] PARK D, LEE S, PARK S, et al. Radar-spectrogram-based UAV classification using convolutional neural networks[J]. Sensors, 2021, 21(1): 210. doi: 10.3390/s21010210.
    [13] 苏宁远, 陈小龙, 关键, 等. 基于卷积神经网络的海上微动目标检测与分类方法[J]. 雷达学报, 2018, 7(5): 565–574. doi: 10.12000/JR18077.

    SU Ningyuan, CHEN Xiaolong, GUAN Jian, et al. Detection and classification of maritime target with micro-motion based on CNNs[J]. Journal of Radars, 2018, 7(5): 565–574. doi: 10.12000/JR18077.
    [14] WANG Jinhao, CHEN Xiaolong, GUAN Jian, et al. A time-frequency representation method based on ETF-MDNet for radar target micro-motion features[J]. Chinese Journal of Electronics, 2025, 34(4): 1199–1208. doi: 10.23919/cje.2024.00.233.
    [15] YU Xiaojie, WEI Song, FANG Yuyuan, et al. Low-altitude slow small target threat assessment algorithm by exploiting sequential multifeature with long short-term memory[J]. IEEE Sensors Journal, 2023, 23(18): 21524–21533. doi: 10.1109/JSEN.2023.3301090.
    [16] ZHU J, CHEN H and YE W. A hybrid CNN-LSTM network for the classification of human activities based on micro-Doppler radar[J]. IEEE Access, 2020, 8: 24713–24720. doi: 10.1109/ACCESS.2020.2971064.
    [17] SONG Qiang, HUANG Shilin, ZHANG Yue, et al. Radar target classification using enhanced Doppler spectrograms with ResNet34_CA in ubiquitous radar[J]. Remote Sensing, 2024, 16(15): 2860. doi: 10.3390/rs16152860.
    [18] WU Qi, CHEN Jie, LU Yue, et al. A complete automatic target recognition system of low altitude, small RCS and slow speed (LSS) targets based on multi-dimensional feature fusion[J]. Sensors, 2019, 19(22): 5048. doi: 10.3390/s19225048.
    [19] YUAN Wang, CHEN Xiaolong, DU Xiaolin, et al. A low slow small target classification network model based on K-band radar dynamic multifeature data fusion[J]. IEEE Sensors Journal, 2025, 25(1): 1656–1668. doi: 10.1109/JSEN.2024.3496493.
    [20] 陈小龙, 袁旺, 杜晓林, 等. 多波段多角度FMCW雷达低慢小探测数据集(LSS-FMCWR-2.0)及特征融合分类方法[J]. 雷达学报(中英文), 2025, 14(5): 1276–1293. doi: 10.12000/JR25004.

    CHEN Xiaolong, YUAN Wang, DU Xiaolin, et al. Multi-band multi-angle FMCW radar low-slow-small target detection dataset (LSS-FMCWR-2.0) and feature fusion classification methods[J]. Journal of Radars, 2025, 14(5): 1276–1293. doi: 10.12000/JR25004.
    [21] 赵子健, 许述文, 水鹏朗. 基于多域雷达回波数据融合的海面小目标分类网络模型[J]. 电子与信息学报, 2025, 47(3): 696–706. doi: 10.11999/JEIT240818.

    ZHAO Zijian, XU Shuwen, and SHUI Penglang. A network model for sea surface small targets classification based on multidomain radar echo data fusion[J]. Journal of Electronics & Information Technology, 2025, 47(3): 696–706. doi: 10.11999/JEIT240818.
    [22] 何肖阳, 陈小龙, 杜晓林, 等. 基于CBAM-Swin-Transformer迁移学习的海上微动目标分类方法[J]. 系统工程与电子技术, 2025, 47(4): 1155–1167. doi: 10.12305/j.issn.1001-506X.2025.04.12.

    HE Xiaoyang, CHEN Xiaolong, DU Xiaolin, et al. Classification of maritime micromotion target based on transfer learning in CBAM-Swin-Transformer[J]. Systems Engineering and Electronics, 2025, 47(4): 1155–1167. doi: 10.12305/j.issn.1001-506X.2025.04.12.
    [23] SCARSELLI F, GORI M, TSOI A C, et al. The graph neural network model[J]. IEEE Transactions on Neural Networks, 2009, 20(1): 61–80. doi: 10.1109/TNN.2008.2005605.
    [24] KHEMANI B, PATIL S, KOTECHA K, et al. A review of graph neural networks: Concepts, architectures, techniques, challenges, datasets, applications, and future directions[J]. Journal of Big Data, 2024, 11(1): 18. doi: 10.1186/s40537-023-00876-4.
    [25] SU Ningyuan, CHEN Xiaolong, GUAN Jian, et al. Maritime target detection based on radar graph data and graph convolutional network[J]. IEEE Geoscience and Remote Sensing Letters, 2022, 19: 4019705. doi: 10.1109/LGRS.2021.3133473.
    [26] SU Ningyuan, CHEN Xiaolong, GUAN Jian, et al. Radar maritime target detection via spatial-temporal feature attention graph convolutional network[J]. IEEE Transactions on Geoscience and Remote Sensing, 2024, 62: 5102615. doi: 10.1109/TGRS.2024.3358862.
    [27] Meng Han, Peng Yuexing, Wang Wenbo, et al. Spatio-temporal-frequency graph attention convolutional network for aircraft recognition based on heterogeneous radar network[J]. IEEE Transactions on Aerospace and Electronic Systems, 2022, 58(6): 5548–5559. doi: 10.1109/TAES.2022.3175797.
    [28] MENG Han, PENG Yuexing, XIANG Wei, et al. Semantic feature-enhanced graph attention network for radar target recognition in heterogeneous radar network[J]. IEEE Sensors Journal, 2023, 23(7): 6369–6377. doi: 10.1109/JSEN.2023.3250708.
    [29] CHEN Lingfeng, PAN Zhiliang, LIU Qi, et al. HRRPGraphNet++: Dynamic graph neural network with meta-learning for few-shot HRRP radar target recognition[J]. Remote Sensing, 2025, 17(12): 2108. doi: 10.3390/rs17122108.
    [30] MENG Han, PENG Yuexing, and WANG Wenbo. Dynamic graph network augmented by contrastive learning for radar target classification[C]. 2024 IEEE Radar Conference, Denver, USA, 2024: 1–6. doi: 10.1109/RadarConf2458775.2024.10548626.
    [31] LIN Huiping, XIE Zixuan, ZENG Liang, et al. Multi-scale time-frequency representation fusion network for target recognition in SAR imagery[J]. Remote Sensing, 2025, 17(16): 2786. doi: 10.3390/rs17162786.
    [32] CHEN Lingfeng, SUN Xiao, PAN Zhiliang, et al. HRRPGraphNet: Make HRRPs to be graphs for efficient target recognition[J]. Electronics Letters, 2024, 60(22): e70088. doi: 10.1049/ell2.70088.
    [33] WANG Ruiqiu, SU Tao, XU Dan, et al. MIGA-Net: Multi-view image information learning based on graph attention network for SAR target recognition[J]. IEEE Transactions on Circuits and Systems for Video Technology, 2024, 34(11): 10779–10792. doi: 10.1109/TCSVT.2024.3418979.
    [34] 陈小龙, 袁旺, 杜晓林, 等. 多波段FMCW雷达低慢小探测数据集(LSS-FMCWR-1.0)及高分辨微动特征提取方法[J]. 雷达学报(中英文), 2024, 13(3): 539–553. doi: 10.12000/JR23142.

    CHEN Xiaolong, YUAN Wang, DU Xiaolin, et al. Multiband FMCW radar LSS-target detection dataset (LSS-FMCWR-1.0) and high-resolution micromotion feature extraction method[J]. Journal of Radars, 2024, 13(3): 539–553. doi: 10.12000/JR23142.
    [35] 陈小龙, 饶桂林, 关键, 等. 被动雷达低慢小探测数据集(LSS-PR-1.0)及多域特征提取和分析方法[J]. 雷达学报(中英文), 2025, 14(2): 249–268. doi: 10.12000/JR24145.

    CHEN Xiaolong, RAO Guilin, GUAN Jian, et al. Passive radar low slow small detection dataset (LSS-PR-1.0) and multi-domain feature extraction and analysis methods[J]. Journal of Radars, 2025, 14(2): 249–268. doi: 10.12000/JR24145.
    [36] 邓振华, 陈小龙, 薛伟, 等. 海空背景下低慢小目标泛探雷达多域多维特征建模与分析[J]. 信号处理, 2024, 40(5): 801–814. doi: 10.16798/j.issn.1003-0530.2024.05.001.

    DENG Zhenhua, CHEN Xiaolong, XUE Wei, et al. Multi-domain and multi-dimensional feature modeling and analysis of low, slow, and small targets via ubiquitous radar under sea and air background[J]. Journal of Signal Processing, 2024, 40(5): 801–814. doi: 10.16798/j.issn.1003-0530.2024.05.001.
    [37] LIU Huaiyuan, YANG Donghua, LIU Xianzhang, et al. TodyNet: Temporal dynamic graph neural network for multivariate time series classification[J]. Information Sciences, 2024, 677: 120914. doi: 10.1016/j.ins.2024.120914.
    [38] DUAN Ziheng, XU Haoyan, WANG Yueyang, et al. Multivariate time-series classification with hierarchical variational graph pooling[J]. Neural Networks, 2022, 154: 481–490. doi: 10.1016/j.neunet.2022.07.032.
    [39] YIN Yongqiang, ZHENG Xiangwei, HU Bin, et al. EEG emotion recognition using fusion model of graph convolutional neural networks and LSTM[J]. Applied Soft Computing, 2021, 100: 106954. doi: 10.1016/j.asoc.2020.106954.
    [40] FENG Lin, CHENG Cheng, ZHAO Mingyan, et al. EEG-based emotion recognition using spatial-temporal graph convolutional LSTM with attention mechanism[J]. IEEE Journal of Biomedical and Health Informatics, 2022, 26(11): 5406–5417. doi: 10.1109/JBHI.2022.3198688.
  • 加载中
图(25) / 表(7)
计量
  • 文章访问数: 
  • HTML全文浏览量: 
  • PDF下载量: 
  • 被引次数: 0
出版历程
  • 收稿日期:  2025-11-17
  • 修回日期:  2026-01-27

目录

    /

    返回文章
    返回