双基角变化率约束下的双基地ISAR成像边界分析及快速成像弧段选取试验验证

陈洪猛 华煜明 余汉晨 周锐 李响 李军 刘丹 杜鑫

陈洪猛, 华煜明, 余汉晨, 等. 双基角变化率约束下的双基地ISAR成像边界分析及快速成像弧段选取试验验证[J]. 雷达学报(中英文), 2025, 14(5): 1170–1195. doi: 10.12000/JR25093
引用本文: 陈洪猛, 华煜明, 余汉晨, 等. 双基角变化率约束下的双基地ISAR成像边界分析及快速成像弧段选取试验验证[J]. 雷达学报(中英文), 2025, 14(5): 1170–1195. doi: 10.12000/JR25093
CHEN Hongmeng, HUA Yuming, YU Hanchen, et al. Boundary analysis and fast imaging arc selection experimental demonstration for Bi-ISAR imaging with bistatic angle derivative constraint[J]. Journal of Radars, 2025, 14(5): 1170–1195. doi: 10.12000/JR25093
Citation: CHEN Hongmeng, HUA Yuming, YU Hanchen, et al. Boundary analysis and fast imaging arc selection experimental demonstration for Bi-ISAR imaging with bistatic angle derivative constraint[J]. Journal of Radars, 2025, 14(5): 1170–1195. doi: 10.12000/JR25093

双基角变化率约束下的双基地ISAR成像边界分析及快速成像弧段选取试验验证

DOI: 10.12000/JR25093 CSTR: 32380.14.JR25093
基金项目: 国家部委基金
详细信息
    作者简介:

    陈洪猛,博士,高级工程师,主要研究方向为雷达总体设计

    华煜明,硕士,助理研究员,主要研究方向为雷达信号处理

    余汉晨,硕士,助理研究员,主要研究方向为目标探测识别

    周 锐,博士生,高级工程师,主要研究方向为雷达总体设计

    李 响,博士生,高级工程师,主要研究方向为雷达总体设计

    李 军,博士,研究员,主要研究方向为雷达总体设计

    刘 丹,博士,研究员,主要研究方向为雷达总体设计

    杜 鑫,博士,研究员,主要研究方向为雷达总体设计

    通讯作者:

    李军 lijun_sar@sina.com

    刘丹 liudan_nicole@263.net

    责任主编:张双辉 Corresponding Editor: ZHANG Shuanghui

  • 中图分类号: TN957

Boundary Analysis and Fast Imaging Arc Selection Experimental Demonstration for Bi-ISAR Imaging with Bistatic Angle Derivative Constraint

Funds: The National Ministries Foundation
More Information
  • 摘要: 双基地ISAR (Bi-ISAR)成像技术在空天目标探测和识别等领域具有广阔的应用前景,然而由于双基构型的复杂多变,不同观测构型下的成像性能存在较大差异性,甚至会出现某些观测构型下的成像弧段无法进行二维成像的情况,因此快速准确地筛选出有用的Bi-ISAR成像弧段非常必要。针对空中运动目标的成像边界与成像弧段快速优选需求,该文提出了一种基于双基角一阶变化率约束的Bi-ISAR成像边界分析与快速成像弧段选取方法。首先构建了空中运动目标Bi-ISAR成像模型,推导出了与双基角一阶变换率相关的双基斜距历程表达式;然后分别从距离走动量和方位二次相位两个维度,建立了双基角一阶变化率与Bi-ISAR成像性能的理论边界,并分别给出了各自独立的成像边界约束条件;最后基于最小融合准则,给出了双基角一阶变化率约束下的Bi-ISAR成像边界,证明了基于双基角一阶变化率的边界约束等效为对Bi-ISAR成像弧段的选取,并基于仿真数据和实测数据进行了验证,仿真数据和实测数据的处理结果均验证了该文方法的有效性。

     

  • 图  1  空中动目标双基地ISAR成像示意图

    Figure  1.  Geometry of Bi-ISAR radar of maneuvering targets

    图  2  不同带宽下的双基角一阶变化率随双基角变化曲线

    Figure  2.  Bistatic angle derivative curves with different bistatic angles under different bandwidths

    图  3  不同转速下的双基角一阶变化率随双基角变化曲线

    Figure  3.  Bistatic angle derivative with different bistatic angles under different rotation velocities

    图  4  双基试验仿真场景

    Figure  4.  Geometry of the Bistatic simulation

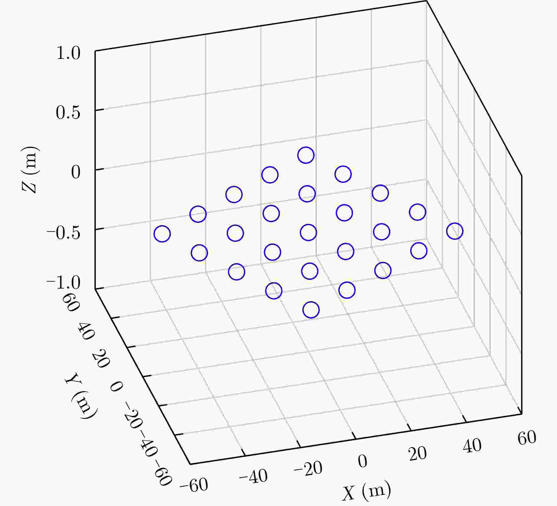
    图  5  理想的点阵目标

    Figure  5.  True point targets

    图  6  不同观测构型下的双基角一阶变化率曲线

    Figure  6.  Curves of bistatic angle derivative for different observation configurations

    图  7  目标速度为50 m/s场景下的双基角及双基角一阶变化率变化曲线

    Figure  7.  Curves of bistatic angle derivative in the imaging arc under the target velocity of 50 m/s

    图  8  目标速度为50 m/s场景下的单基ISAR和Bi-ISAR成像结果对比

    Figure  8.  Comparisons of monostatic ISRA and Bi-ISAR imaging results under the target velocity of 50 m/s

    图  9  目标速度为50 m/s情况下的边缘点目标二维点扩展函数

    Figure  9.  Point spread functions of edge points under the target velocity of 50 m/s

    图  10  目标速度为120 m/s场景下的双基角及双基角一阶变化率变化曲线

    Figure  10.  Curves of bistatic angle derivative in the imaging arc under the target velocity of 120 m/s

    图  11  目标速度为120 m/s场景下的单基ISAR和Bi-ISAR成像结果对比

    Figure  11.  Comparisons of monostatic ISRA and Bi-ISAR imaging results under the target velocity of 120 m/s

    图  12  目标速度为120 m/s情况下的边缘点目标二维点扩展函数

    Figure  12.  Point spread functions of edge points under the target velocity of 120 m/s

    图  13  目标速度为200 m/s场景下的双基角及双基角一阶变化率变化曲线

    Figure  13.  Curves of bistatic angle derivative in the imaging arc under the target velocity of 200 m/s

    图  14  目标速度为200 m/s场景下的单基ISAR和Bi-ISAR成像结果对比

    Figure  14.  Comparisons of monostatic ISRA and Bi-ISAR imaging results under the target velocity of 200 m/s

    图  15  目标速度为200 m/s情况下的边缘点目标二维点扩展函数

    Figure  15.  Point spread functions of edge points under the target velocity of 200 m/s

    图  16  滑轨系统的Bi-ISAR试验构型

    Figure  16.  Bistatic ISAR imaging geometry with sliding rail system

    图  17  试验场景下的双基角及双基角一阶变化率曲线

    Figure  17.  Curves of bistatic angle derivative in the experiment scenario

    图  18  不同观测构型下的双基角一阶变化率曲线

    Figure  18.  Curves of bistatic angle derivative for different observation configurations

    图  19  仿真场景下的双基角及双基角一阶变化率曲线

    Figure  19.  Curves of bistatic angle derivative in the simulation scenario

    图  20  仿真场景下的转动角速度和角加速度

    Figure  20.  Rotational velocity and acceleration in the simulation scenario

    图  21  仿真场景下的不同观测构型和成像结果对比

    Figure  21.  Comparisons of Bi-ISAR imaging results under the different geometry configurations and imaging arcs

    图  22  不同观测构型情况下的边缘点目标二维点扩展函数

    Figure  22.  Point spread functions of edge points under different geometry configurations and imaging arcs

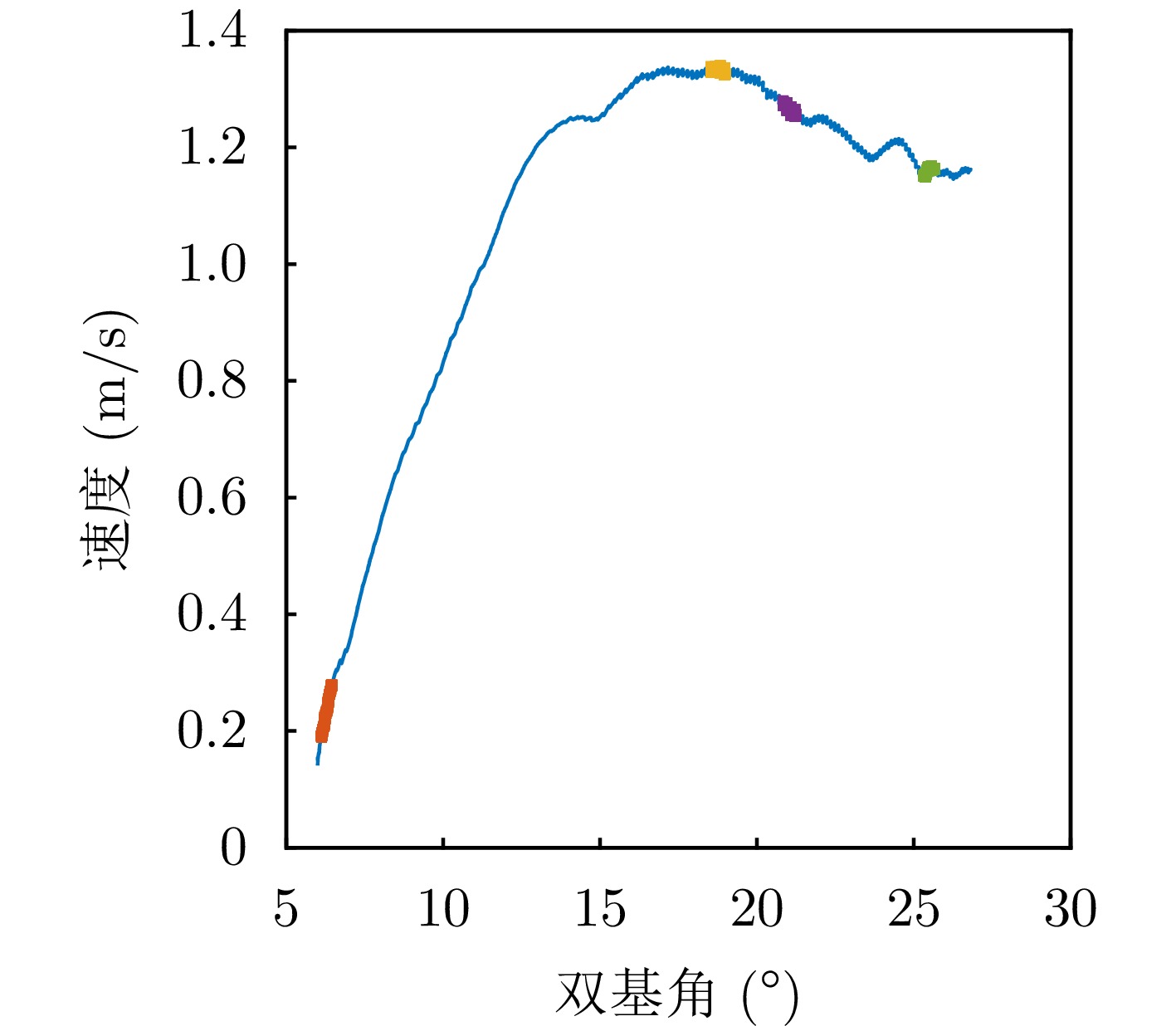
    图  23  滑轨实验系统中不同成像弧段中下的速度曲线

    Figure  23.  The velocity curves of the imaging arc under different bistatic configurations in the railway system

    图  24  实测数据的不同观测构型和成像结果对比

    Figure  24.  Comparisons of Bi-ISAR imaging results under the different geometry configurations and imaging arcs with real data

    表  1  雷达仿真系统参数

    Table  1.   Radar parameters for simulation experiment

    参数 数值 参数 数值
    目标飞行速度 50 m/s, 120 m/s, 200 m/s 信号带宽 500 MHz
    目标角速度 2.5 mrad/s, 6.0 mrad/s,
    10.0 mrad/s
    最短斜距 10 km
    目标角加速度 0.01 mrad/s2 信号时宽 25 μs
    3 dB波束宽度 目标高度 1 km
    脉冲重复频率 100 Hz 初始双基角 45°
    下载: 导出CSV

    表  2  目标速度为50 m/s情况下的边缘点目标的定量评估

    Table  2.   Quantitative evaluation results of edge points under the target velocity of 50 m/s

    目标 项目 PSLR (dB) ISLR (dB)
    最上边缘点 距离维 13.2850 11.0705
    方位维 13.1720 10.9162
    最左边缘点 距离维 13.2938 11.0818
    方位维 12.9307 10.6883
    最右边缘点 距离维 13.2873 11.0844
    方位维 12.9270 10.6526
    最下边缘点 距离维 13.2279 11.0688
    方位维 13.2179 11.0100
    下载: 导出CSV

    表  3  目标速度为120 m/s情况下的边缘点目标的定量评估

    Table  3.   Quantitative evaluation results of edge points under the target velocity of 120 m/s

    目标 项目 PSLR (dB) ISLR (dB)
    最上边缘点 距离维 13.2543 11.0647
    方位维 12.4715 10.1032
    最左边缘点 距离维 13.2629 11.0415
    方位维 12.2318 9.9696
    最右边缘点 距离维 13.3084 11.0418
    方位维 12.2530 9.9648
    最下边缘点 距离维 13.3289 11.0704
    方位维 12.4596 10.1217
    下载: 导出CSV

    表  4  目标速度为200 m/s情况下的边缘点目标的定量评估

    Table  4.   Quantitative evaluation results of edge points under the target velocity of 200 m/s

    目标 项目 PSLR (dB) ISLR (dB)
    最上边缘点 距离维 13.2751 11.0256
    方位维 8.6383 6.7553
    最左边缘点 距离维 13.2841 11.0411
    方位维 9.8544 7.6942
    最右边缘点 距离维 13.2758 11.0422
    方位维 9.8404 7.6784
    最下边缘点 距离维 13.2893 11.0346
    方位维 8.6907 6.7839
    下载: 导出CSV
  • [1] SKOLNIK M I. Radar Handbook[M]. 3rd ed. New York: McGraw-Hill, 2008: 23.1–23.36.
    [2] RICHARDS M A. Fundamentals of Radar Signal Processing[M]. New York: McGraw-Hill, 2005: 1–38.
    [3] WANG R and DENG Yunkai. Bistatic SAR System and Signal Processing Technology[M]. Singapore: Springer, 2018. doi: 10.1007/978-981-10-3078-9.1-40.
    [4] CUOMO K M, COUTTS S D, MCHARG J C, et al. Wideband aperture coherence processing for next generation radar (NexGen)[R]. MIT Lincoln Laboratory Report NG-3, 2004.
    [5] 鲁耀兵, 高红卫. 分布孔径雷达[M]. 北京: 国防工业出版社, 2017: 216–217.

    LU Yaobing and GAO Hongwei. Distributed Aperture Radar[M]. Beijing: National Defense Industry Press, 2017: 216–217.
    [6] 刘泉华, 张凯翔, 梁振楠, 等. 地基分布式相参雷达技术研究综述[J]. 信号处理, 2022, 38(12): 2443–2459. doi: 10.16798/j.issn.1003-0530.2022.12.001.

    LIU Quanhua, ZHANG Kaixiang, LIANG Zhennan, et al. Research overview of ground-based distributed coherent aperture radar[J]. Journal of Signal Processing, 2022, 38(12): 2443–2459. doi: 10.16798/j.issn.1003-0530.2022.12.001.
    [7] 王元昊, 王宏强, 杨琪. 动平台分布孔径雷达相参合成探测方法与试验验证[J]. 雷达学报(中英文), 2024, 13(6): 1279–1297. doi: 10.12000/JR24141.

    WANG Yuanhao, WANG Hongqiang, and YANG Qi. Coherent detection method for moving platform based distributed aperture radar and experimental verification[J]. Journal of Radars, 2024, 13(6): 1279–1297. doi: 10.12000/JR24141.
    [8] 保铮, 邢孟道, 王彤. 雷达成像技术[M]. 北京: 电子工业出版社, 2005: 2–11.

    BAO Zheng, XING Mengdao, and WANG Tong. Radar Imaging Technique[M]. Beijing: Publishing House of Electronics Industry, 2005: 2–11.
    [9] 杨建宇. 双基合成孔径雷达[M]. 北京: 国防工业出版社, 2017: 4–20.

    YANG Jianyu. Bistatic Synthetic Aperture Radar[M]. Beijing: National Defense Industry Press, 2017: 4–20.
    [10] 曾涛. 双基地合成孔径雷达发展现状与趋势分析[J]. 雷达学报, 2012, 1(4): 329–341. doi: 10.3724/SP.J.1300.2012.20093.

    ZENG Tao. Bistatic SAR: State of the art and development trend[J]. Journal of Radars, 2012, 1(4): 329–341. doi: 10.3724/SP.J.1300.2012.20093.
    [11] 邢孟道, 林浩, 陈溅来, 等. 多平台合成孔径雷达成像算法综述[J]. 雷达学报, 2019, 8(6): 732–757. doi: 10.12000/JR19102.

    XING Mengdao, LIN Hao, CHEN Jianlai, et al. A review of imaging algorithms in multi-platform-borne synthetic aperture radar[J]. Journal of Radars, 2019, 8(6): 732–757. doi: 10.12000/JR19102.
    [12] ZENG Tao, WANG Rui, LI Feng, et al. A modified nonlinear chirp scaling algorithm for spaceborne/stationary bistatic SAR based on series reversion[J]. IEEE Transactions on Geoscience and Remote Sensing, 2013, 51(5): 3108–3118. doi: 10.1109/TGRS.2012.2219057.
    [13] WANG R, WANG Wei, SHAO Yunfeng, et al. First bistatic demonstration of digital beamforming in elevation with TerraSAR-X as an illuminator[J]. IEEE Transactions on Geoscience and Remote Sensing, 2016, 54(2): 842–849. doi: 10.1109/TGRS.2015.2467176.
    [14] SHI Tianyue, MAO Xinhua, JAKOBSSON A, et al. Efficient BiSAR PFA wavefront curvature compensation for arbitrary radar flight trajectories[J]. IEEE Transactions on Geoscience and Remote Sensing, 2023, 61: 5221514. doi: 10.1109/TGRS.2023.3332759.
    [15] WU Junjie, LI Zhongyu, HUANG Yulin, et al. Focusing bistatic forward-looking SAR with stationary transmitter based on Keystone transform and nonlinear chirp scaling[J]. IEEE Geoscience and Remote Sensing Letters, 2014, 11(1): 148–152. doi: 10.1109/LGRS.2013.2250904.
    [16] PU Wei, WU Junjie, HUANG Yulin, et al. Fast factorized backprojection imaging algorithm integrated with motion trajectory estimation for bistatic forward-looking SAR[J]. IEEE Journal of Selected Topics in Applied Earth Observations and Remote Sensing, 2019, 12(10): 3949–3965. doi: 10.1109/JSTARS.2019.2945118.
    [17] LI Yachao, ZHANG Tinghao, MEI Haiwen, et al. Focusing translational-variant bistatic forward-looking SAR data using the modified omega-K algorithm[J]. IEEE Transactions on Geoscience and Remote Sensing, 2022, 60: 5203916. doi: 10.1109/TGRS.2021.3063780.
    [18] 武俊杰, 孙稚超, 吕争, 等. 星源照射双/多基地SAR成像[J]. 雷达学报, 2023, 12(1): 13–35. doi: 10.12000/JR22213.

    WU Junjie, SUN Zhichao, LV Zheng, et al. Bi/multi-static synthetic aperture radar using spaceborne illuminator[J]. Journal of Radars, 2023, 12(1): 13–35. doi: 10.12000/JR22213.
    [19] LI Wenchao, WANG Lei, LIU Dan, et al. Raw data simulation under undulating terrain for bistatic SAR with arbitrary configuration[J]. IEEE Journal of Selected Topics in Applied Earth Observations and Remote Sensing, 2024, 17: 12878–12892. doi: 10.1109/JSTARS.2024.3427704.
    [20] SUN Zhichao, SUN Huarui, AN Hongyang, et al. Trajectory optimization for maneuvering platform bistatic SAR with geosynchronous illuminator[J]. IEEE Transactions on Geoscience and Remote Sensing, 2024, 62: 5203715. doi: 10.1109/TGRS.2024.3358303.
    [21] RODRIGUES-SILVA E, RODRIGUEZ-CASSOLA M, KRIEGER G, et al. GNSS-based phase synchronization for bistatic and multistatic synthetic aperture radar[J]. IEEE Transactions on Geoscience and Remote Sensing, 2024, 62: 5213614. doi: 10.1109/TGRS.2024.3406797.
    [22] TANG Tao, WANG Pengbo, ZENG Hongcheng, et al. An efficient coarse-to-fine doppler parameter search method for moving target detection using GNSS-based passive bistatic radar[J]. IEEE Geoscience and Remote Sensing Letters, 2024, 21: 3509105. doi: 10.1109/LGRS.2024.3450209.
    [23] FAN Lei, WANG Hongqiang, YANG Qi, et al. High-quality airborne terahertz video SAR imaging based on echo-driven robust motion compensation[J]. IEEE Transactions on Geoscience and Remote Sensing, 2024, 62: 2001817. doi: 10.1109/TGRS.2024.3357697.
    [24] ZHANG Tinghao, LI Yachao, YUAN Mingze, et al. Focusing highly squinted FMCW-SAR data using the modified wavenumber-domain algorithm[J]. IEEE Journal of Selected Topics in Applied Earth Observations and Remote Sensing, 2024, 17: 1999–2011. doi: 10.1109/JSTARS.2023.3266886.
    [25] FAN Lei, WANG Hongqiang, YANG Qi, et al. THz-ViSAR-oriented fast indication and imaging of rotating targets based on nonparametric method[J]. IEEE Transactions on Geoscience and Remote Sensing, 2024, 62: 5217515. doi: 10.1109/TGRS.2024.3427653.
    [26] ZHANG Lei, DUAN Jia, QIAO Zhijun, et al. Phase adjustment and ISAR imaging of maneuvering targets with sparse apertures[J]. IEEE Transactions on Aerospace and Electronic Systems, 2014, 50(3): 1955–1973. doi: 10.1109/TAES.2013.130115.
    [27] 田彪, 刘洋, 呼鹏江, 等. 宽带逆合成孔径雷达高分辨成像技术综述[J]. 雷达学报, 2020, 9(5): 765–802. doi: 10.12000/JR20060.

    TIAN Biao, LIU Yang, HU Pengjiang, et al. Review of high-resolution imaging techniques of wideband inverse synthetic aperture radar[J]. Journal of Radars, 2020, 9(5): 765–802. doi: 10.12000/JR20060.
    [28] FU Jixiang, XING Mengdao, and AMIN M G. ISAR imaging motion compensation in low SNR environments using phase gradient and filtering techniques[J]. IEEE Transactions on Aerospace and Electronic Systems, 2021, 57(6): 4296–4312. doi: 10.1109/TAES.2021.3098129.
    [29] MAI Yanbo, ZHANG Shuanghui, JIANG Weidong, et al. ISAR imaging of targets exhibiting micro-motion under the joint constraints of low SNR and sparse rate[J]. IEEE Transactions on Aerospace and Electronic Systems, 2023, 59(5): 6233–6249. doi: 10.1109/TAES.2023.3273203.
    [30] CHEN V C, DES ROSIERS A, and LIPPS R. Bi-static ISAR range-Doppler imaging and resolution analysis[C]. 2009 IEEE Radar Conference, Pasadena, USA, 2009: 1–5. doi: 10.1109/RADAR.2009.4977060.
    [31] MARTORELLA M. Analysis of the robustness of bistatic inverse synthetic aperture radar in the presence of phase synchronisation errors[J]. IEEE Transactions on Aerospace and Electronic Systems, 2011, 47(4): 2673–2689. doi: 10.1109/TAES.2011.6034658.
    [32] MARTORELLA M, CATALDO D, and BRISKEN S. Bistatically equivalent monostatic approximation for bistatic ISAR[C]. 2013 IEEE Radar Conference (RadarCon13), Ottawa, Canada, 2013: 1–5. doi: 10.1109/RADAR.2013.6586074.
    [33] KANG B S, BAE J H, KANG M S, et al. Bistatic-ISAR cross-range scaling[J]. IEEE Transactions on Aerospace and Electronic Systems, 2017, 53(4): 1962–1973. doi: 10.1109/TAES.2017.2677798.
    [34] DING Jiabao, LI Yachao, WANG Jiadong, et al. Joint motion compensation and distortion correction for maneuvering target bistatic ISAR imaging based on parametric minimum entropy optimization[J]. IEEE Transactions on Geoscience and Remote Sensing, 2022, 60: 5118919. doi: 10.1109/TGRS.2022.3213579.
    [35] SHI Hongyin, YANG Zixin, YANG Ting, et al. Bistatic ISAR imaging for maneuvering target with complex motion based on phase retrieval-assisted ICBA[J]. IEEE Sensors Journal, 2025, 25(10): 17434–17446. doi: 10.1109/JSEN.2025.3549833.
    [36] DING Jiabao, LI Yachao, WANG Jiadong, et al. Integration of high-order motion compensation and 2-D scaling for maneuvering target bistatic ISAR imaging[J]. IEEE Transactions on Geoscience and Remote Sensing, 2025, 60: 5205120. doi: 10.1109/TGRS.2025.3533881.
    [37] 朱瀚神, 胡文华, 郭宝锋, 等. 双基地ISAR稀疏孔径机动目标MTRC补偿成像算法[J]. 系统工程与电子技术, 2023, 45(7): 2022–2030. doi: 10.12305/j.issn.1001-506X.2023.07.12.

    ZHU Hanshen, HU Wenhua, GUO Baofeng, et al. Bistatic ISAR sparse aperture maneuvering target MTRC compensation imaging algorithm[J]. Systems Engineering and Electronics, 2023, 45(7): 2022–2030. doi: 10.12305/j.issn.1001-506X.2023.07.12.
    [38] ZHANG Shuanghui, LIU Yongxiang, and LI Xiang. Bayesian bistatic ISAR imaging for targets with complex motion under low SNR condition[J]. IEEE Transactions on Image Processing, 2018, 27(5): 2447–2460. doi: 10.1109/TIP.2018.2803300.
    [39] 符吉祥, 张超, 邢文洁, 等. 基于修正牛顿法的双基ISAR空变补偿快速成像与几何校正图像定标方法[J]. 雷达学报(中英文), 2025, 14(5): 1253–1275. doi: 10.12000/JR25052.

    FU Jixiang, ZHANG Chao, XING Wenjie, et al. Fast space-variant phase error compensation and geometric correction for bistatic ISAR imaging using a modified newton’s method[J]. Journal of Radars, 2025, 14(5): 1253–1275. doi: 10.12000/JR25052.
    [40] LI Zhongyu, ZHANG Xiaodong, YANG Qing, et al. Hybrid SAR-ISAR image formation via joint FrFT-WVD processing for BFSAR ship target high-resolution imaging[J]. IEEE Transactions on Geoscience and Remote Sensing, 2022, 60: 5215713. doi: 10.1109/TGRS.2021.3117280.
    [41] QIAN Guangzhao and WANG Yong. Monostatic-equivalent algorithm via Taylor expansion for BiSAR ship target imaging[J]. IEEE Transactions on Geoscience and Remote Sensing, 2023, 61: 5200919. doi: 10.1109/TGRS.2022.3233384.
    [42] CHEN Hongmeng, LI Jun, ZHOU Rui, et al. Optimal Bi-ISAR imaging arc selection method with bistatic angle derivative constraint[C]. 2024 IEEE International Conference on Signal, Information and Data Processing (ICSIDP), Zhuhai, China, 2024: 1–4. doi: 10.1109/ICSIDP62679.2024.10869106.
    [43] CHEN V C and QIAN Shi’e. Joint time-frequency transform for radar range-Doppler imaging[J]. IEEE Transactions on Aerospace and Electronic Systems, 1998, 34(2): 486–499. doi: 10.1109/7.670330.
    [44] 汪玲, 朱兆达, 朱岱寅. 机载ISAR舰船侧视和俯视成像时间段选择[J]. 电子与信息学报, 2008, 30(12): 2835–2839. doi: 10.3724/SP.J.1146.2007.00919.

    WANG Ling, ZHU Zhaoda, and ZHU Daiyin. Interval selections for side-view or top-view imaging of ship targets with airborne ISAR[J]. Journal of Electronics & Information Technology, 2008, 30(12): 2835–2839. doi: 10.3724/SP.J.1146.2007.00919.
    [45] LI Ning, SHEN Qingyuan, WANG Ling, et al. Optimal time selection for ISAR imaging of ship targets based on time-frequency analysis of multiple scatterers[J]. IEEE Geoscience and Remote Sensing Letters, 2022, 19: 4017505. doi: 10.1109/LGRS.2021.3103915.
    [46] CAO Rui, WANG Yong, ZHANG Yun, et al. Optimal time selection for ISAR imaging of ship target via novel approach of centerline extraction with RANSAC algorithm[J]. IEEE Journal of Selected Topics in Applied Earth Observations and Remote Sensing, 2022, 15: 9987–10005. doi: 10.1109/JSTARS.2022.3220496.
    [47] SHAO Shuai, ZHANG Lei, and LIU Hongwei. An optimal imaging time interval selection technique for marine targets ISAR imaging based on sea dynamic prior information[J]. IEEE Sensors Journal, 2019, 19(13): 4940–4953. doi: 10.1109/JSEN.2019.2903399.
    [48] 王雅慧, 杨青, 李中余, 等. 双基SAR舰船目标成像时段寻优成像处理方法[J]. 雷达学报(中英文), 2025, 14(5): 1230–1252. doi: 10.12000/JR24193.

    WANG Yahui, YANG Qing, LI Zhongyu, et al. Imaging time optimization method for ship targets of bistatic SAR[J]. Journal of Radars, 2025, 14(5): 1230–1252. doi: 10.12000/JR24193.
    [49] JIANG Yicheng, WEI Jin, and LIU Zitao. Bistatic ISAR imaging and scaling algorithm based on the estimation of bistatic factor and effective rotation velocity[J]. IEEE Transactions on Aerospace and Electronic Systems, 2024, 60(6): 8522–8538. doi: 10.1109/TAES.2024.3432109.
  • 加载中
图(24) / 表(4)
计量
  • 文章访问数: 
  • HTML全文浏览量: 
  • PDF下载量: 
  • 被引次数: 0
出版历程
  • 收稿日期:  2025-05-20
  • 修回日期:  2025-09-10
  • 网络出版日期:  2025-09-17
  • 刊出日期:  2025-10-28

目录

    /

    返回文章
    返回